Запчасти Case 570MXT (09-19) - CHASSIS - MOUNTS, POD (09) - CHASSIS/ATTACHMENTS

Схема запчастей Case 570MXT - (09-19) - CHASSIS - MOUNTS, POD (09) - CHASSIS/ATTACHMENTS
5
18
8
17
8
16
11
20
10
7
7
8
1
8
2
9
15
2a
13
9
3
7
14
7
6
12
19
4
6
9
FIT
1:1
100%

Артикул

Название

Примечание

Количество

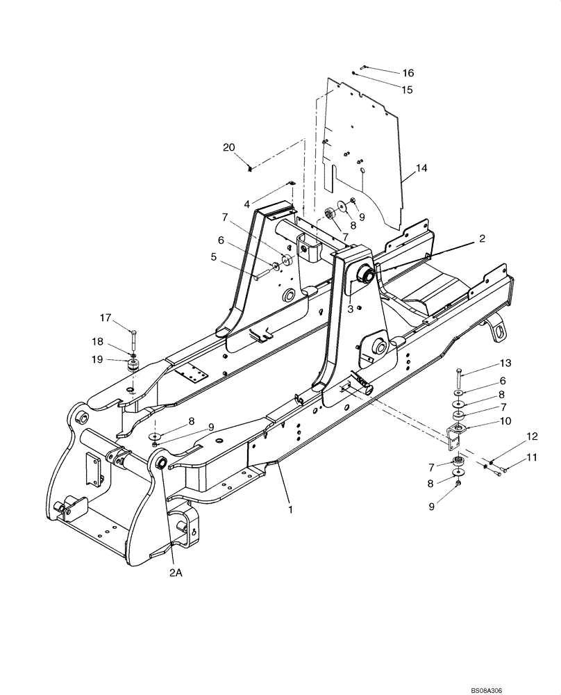
1

87686108

FRAMEWORK

CHASSIS, With 3 Pt. Hitch, Incl. Ref. 2, 2A

1шт.

2

180427A1

BUSHING,50.23mm ID x 60mm OD x 52.4mm L

2шт.

2a

D37495

BUSHING,44.76mm ID x 57.15mm OD x 31.75mm L

2шт.

3

219-55

LUBE NIPPLE,90 Degree Elbow, 1/8" - 27 NPTF

2шт.

4

833-40310

NUT,M10, U

4шт.

5

827-16100

BOLT,Hex, M16 x 2 x 100mm, Cl 10.9

1шт.

6

495-81259

WASHER,21/32" x 2" x .238"

3шт.

7

D138565

SHOCK ABSORBER

Front

6шт.

8

186977A1

WASHER,17mm ID x 70mm OD x 4.5mm Thk

16.25 x 70 x 4.5 thk

7шт.

9

829-1416

NUT,M16, Cl 10

5шт.

10

141249A1

SUPPORT

2шт.

11

627-12030

BOLT,Hex, M12 x 1.75 x 30mm, Cl 10.9, Full Thd

4шт.

12

896-11012

WASHER,13.5mm ID x 24mm OD x 3mm Thk

4шт.

13

827-16110

BOLT,Hex, M16 x 2 x 110mm, Cl 10.9

2шт.

14

87687190

CURTAIN

BARRIER, Heat and Noise Reduction

2шт.

15

895-15008

WASHER,9mm ID x 20mm OD x 1.6mm Thk

4шт.

16

87026277

BOLT,Hex, M8 x 30mm, Cl 10.9, Full Thd

4шт.

17

180578A1

BOLT,Hex, M16 x 2 x 120mm, Cl 10.9

2шт.

18

896-11016

WASHER,17.5mm ID x 30mm OD x 4mm Thk

2шт.

19

A141451

SHOCK ABSORBER

Rubber, Rear

2шт.

20

833-40310

NUT,M10, U

4шт.

Выбрано товаров: 21