Запчасти Case CX14 (02-16[00]) - FLYWHEEL HOUSING AND OIL PAN (02) - ENGINE

Схема запчастей Case CX14 - (02-16[00]) - FLYWHEEL HOUSING AND OIL PAN (02) - ENGINE
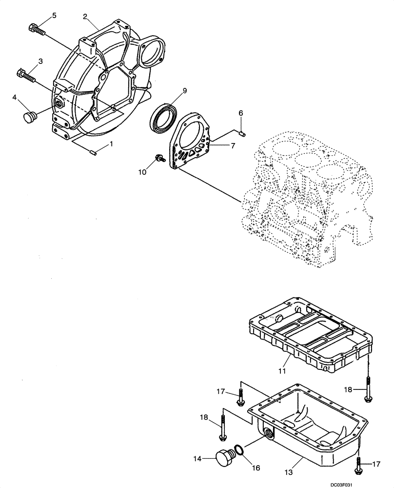
1
9
14
2
5
3
17
18
10
13
16
17
4
18
7
6
11
FIT
1:1
100%

Артикул

Название

Примечание

Количество

YANMAR DIESEL ENGINE

1шт.

3TNE68 - YB

1шт.

1

VV12910001580

PIN,M8 x 16mm

8 x 16 mm

2шт.

2

VV11926001600

HOUSING

1шт.

3

VV12112001620

BOLT

M10 x 28 mm

3шт.

4

VV11962001750

CAP

1шт.

5

VV26206100252

BOLT,M10 x 25mm

M10 x 25 mm

6шт.

6

VV11962001620

PIN

6 x 10 mm

2шт.

7

VV11966001640

CASE ASSY.

Incl. 9, Use VV97777001212 Liquid Gasket on engine sides

1шт.

9

VV12408502220

GASKET

1шт.

10

VV26106060222

BOLT,M6 x 22mm

M6 x 22 mm

10шт.

11

VV11945401721

SPACER

Use VV97777001212 Liquid Gasket on both sides

1шт.

13

VV11926001770

SUMP

Incl 14, 16

1шт.

14

VV12140001640

DRAIN PLUG

1шт.

16

VV24311000180

O-RING

1шт.

17

VV26106060102

BOLT,M6 x 10mm

M6 x 10 mm

3шт.

18

VV26106060452

BOLT,M6 x 45mm

M6 x 45 mm

20шт.

Выбрано товаров: 17