Запчасти Case CX31B (01-061[02]) - CONTROL LINES, VALVE, WITH A PUMP Z PORT (35) - HYDRAULIC SYSTEMS

Схема запчастей Case CX31B - (01-061[02]) - CONTROL LINES, VALVE, WITH A PUMP Z PORT (35) - HYDRAULIC SYSTEMS
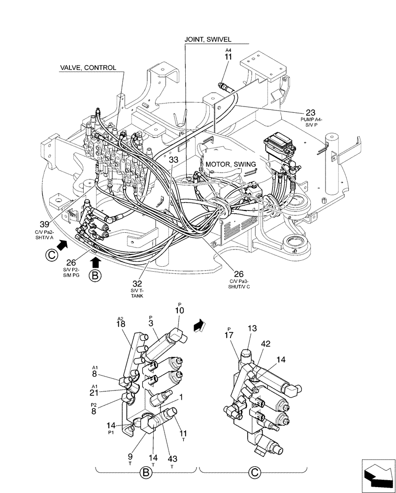
8
26
8
42
11
18
14
39
23
1
33
21
13
11
32
9
17
26
43
14
10
14
3
FIT
1:1
100%

Артикул

Название

Примечание

Количество

1

PX35V00003F1

VALVE

Assembly, Solenoid (Used for Lever Lock, 2-speed Select)

1шт.

3

YN50V00020F1

HYDRAULIC OIL FILTER

Filter, Inline

1шт.

8

HH35S04004G1

90 ELBOW

6шт.

9

2444Z3155

90 ELBOW,PF 3/8" Fem x PF 3/8" Male

1шт.

10

HH35S06006G1

90 ELBOW,90 Degree, 3/8" PF x 3/8" PF x 60mm L

1шт.

11

HH25S06006G1

HYD CONNECTOR

2шт.

13

ZE72X04000

PLUG

2шт.

14

ZE72X06000

PLUG

3шт.

17

PW64H01011P1

TEE

1шт.

18

PH64H01057P1

CONNECTION

1шт.

21

2444Z2525

HYD CONNECTOR

3шт.

23

HX25L06135DY

HOSE,9.5mm ID x 1350mm L

1шт.

26

HX33L03110DX

HOSE,4.8mm ID x 1100mm L

2шт.

32

PW68H01023D9

HOSE,9.5mm ID x 620mm L

1шт.

33

ZC16X01800

CLIP

1шт.

39

HX33L03120DX

HOSE,4.8mm ID x 1200mm L

1шт.

42

2444Z3326

HYD CONNECTOR

1шт.

43

HH55Q06006G1

TEE

1шт.

Выбрано товаров: 18