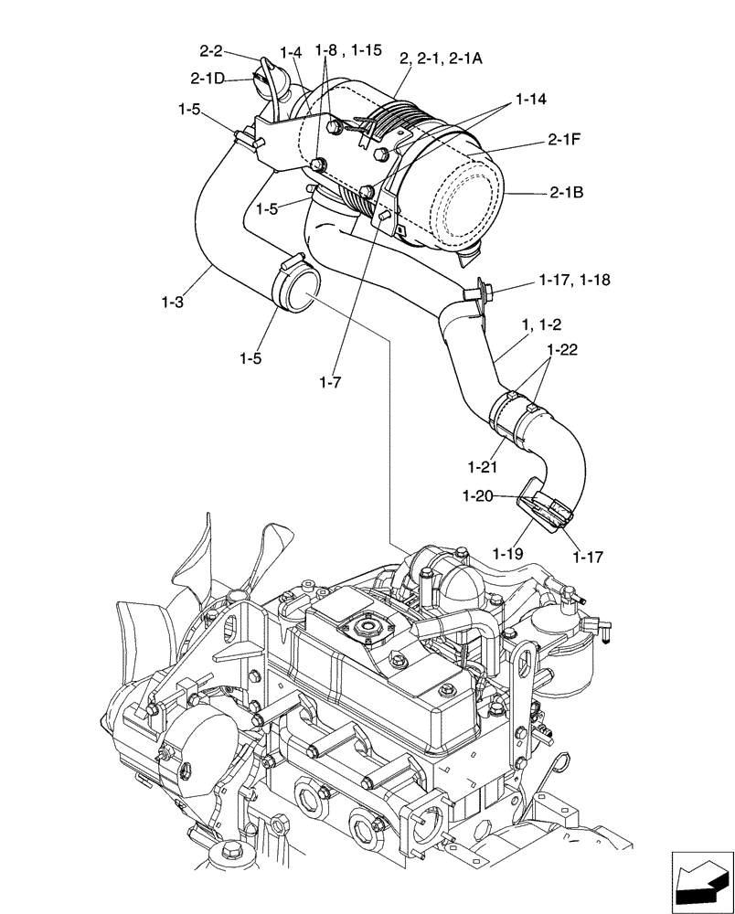
Запчасти Case CX31B (01-015[00]) - CLEANER ASSY, AIR, CAB (10) - ENGINE

Схема запчастей Case CX31B - (01-015[00]) - CLEANER ASSY, AIR, CAB (10) - ENGINE
1-2
2
1-15
1-5
2-
1-18
2-1d
1-14
1-4
2-1b
7
1-7
1-5
2-1a
1-20
2-1f
1-17
1-5
1-17
1-21
1
1-22
1-3
2-1
1-8
FIT
1:1
100%

Артикул

Название

Примечание

Количество

PW11P00031F1

Air (Cab)

1шт.

1

PW11P00028F1

Air

1шт.

1-2

PW11P01047P1

AIR HOSE

1шт.

1-3

PW11P01031P1

HOSE

Air

1шт.

1-4

PW11P01034P2

BRACKET

1шт.

1-5

ZC16X05800

CLIP

3шт.

1-7

ZM22C08020

BOLT

Sems

2шт.

1-8

ZM12C08025

BOLT

Sems

2шт.

1-14

ZM22C08016

BOLT

Sems

2шт.

1-15

ZW16H08000

WASHER

2шт.

1-17

ZM73C12025

BOLT,M12x25mm - Course Thread

Sems

2шт.

1-18

ZC46X46014

CLIP

1шт.

1-19

PW11P01043P1

AIR INTAKE TUBE

1шт.

1-20

ZC16X04200

CLAMP

1шт.

1-21

PW11P01048P1

FLEXIBLE HOSE

Rubber

1шт.

1-22

PY01P01043D4

CABLE TIE,4.80mm W x 251mm L

2шт.

2

PW11P00027F1

Instal, Air

1шт.

2-1

PW11P00015F1

AIR CLEANER

1шт.

2-1a

PW11P00014S001

BODY

1шт.

2-1b

PW11P00009S002

COVER ASSY

1шт.

2-1d

PW11P00010S004

INDICATOR

1шт.

2-1f

PW11P00012S005

AIR FILTER

Filter

1шт.

2-2

HX11Y03020DY

HOSE,12.7mm ID x 200mm L

1шт.

Выбрано товаров: 23