Запчасти Case CX31B (08-009) - LUB. OIL SYSTEM (10) - ENGINE

Схема запчастей Case CX31B - (08-009) - LUB. OIL SYSTEM (10) - ENGINE
28
34
1
25
30
17
35
18
32
35
1
27
16
29
31
36
1
33
23
19
24
15
20
4
14
21
26
FIT
1:1
100%

Артикул

Название

Примечание

Количество

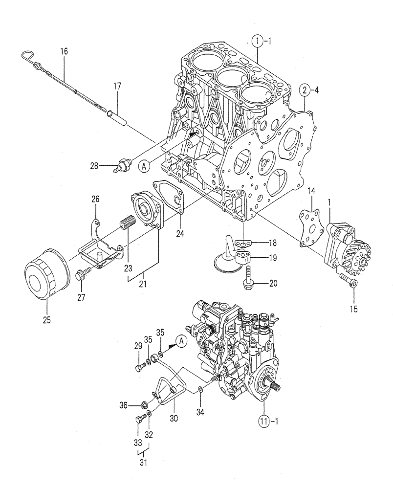
1

VV12900132001

LUBE PUMP

ASSY, OIL

1шт.

14

VV12915032020

GASKET

L.O. PUMP

1шт.

15

VV26450060252

BOLT,M6 x 25mm

M6 X 25

4шт.

16

VV12900434802

DIPSTICK

LUB. OIL

1шт.

17

VV12152034810

GUIDE

DIPSTICK

1шт.

18

VV12915035042

GASKET

(NON-ASB.)

1шт.

19

VV12910035301

PIPE ASSY.

OIL INLET

1шт.

20

VV26106080352

BOLT,M8 x 35mm

M8 X 35 PLATED

2шт.

21

VV11980235100

BRACKET

ASSY, FILTER

1шт.

23

VV12910035140

STUD

1шт.

24

VV12915035111

GASKET

(NON-ASB.)

1шт.

25

VV12915035160

ENGINE OIL FILTER

80 X 80L

1шт.

26

VV12924035800

PLATE

L.O.

1шт.

27

VV26106080202

BOLT,M8 x 20mm

M8 X 20 PLATED

3шт.

28

VV11425039450

PRESSURE SWITCH,DC6V, 12V, 24V, 49 +/- 1 kPa (7.1 +/- 1.4 psi), PT 1/8"

(0.5KG) L.O.

1шт.

29

VV12416039140

BOLT

10, PIPE JOINT

1шт.

30

VV11980239450

PIPE ASSY.

LUB. OIL

1шт.

31

VV12900559830

BOLT

ASSY, JOINT

1шт.

32

VV22190080002

SEAL

WASHER 8S

1шт.

33

VV23857030000

BOLT

JOINT 3

1шт.

34

VV22190080002

SEAL

WASHER 8S

1шт.

35

VV22190100002

SEAL

WASHER 10S

2шт.

36

VV26366060002

NUT,M6

M6

1шт.

Выбрано товаров: 23