Запчасти Case CX36B (08-009[00]) - LUB. OIL SYSTEM (10) - ENGINE

Схема запчастей Case CX36B - (08-009[00]) - LUB. OIL SYSTEM (10) - ENGINE
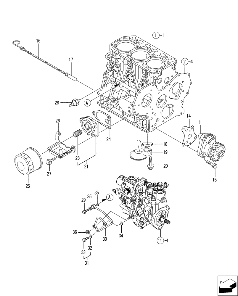
1
4
15
32
2
11
25
1
36
29
28
20
1
31
16
35
34
23
14
35
24
33
1
27
17
21
30
18
26
19
FIT
1:1
100%

Артикул

Название

Примечание

Количество

1

VV12900132001

LUBE PUMP

Assy., Oil

1шт.

14

VV12915032020

GASKET

L.O. Pump

1шт.

15

VV26450060252

BOLT,M6 x 25mm

M6x25

4шт.

16

VV12900434802

DIPSTICK

Lub. Oil

1шт.

17

VV12152034810

GUIDE

Dipstick

1шт.

18

VV12915035042

GASKET

(Non-Asb.)

1шт.

19

VV12910035301

PIPE ASSY.

Oil Inlet

1шт.

20

VV26106080352

BOLT,M8 x 35mm

M8x35 Plated

2шт.

21

VV11980235100

BRACKET

Assy., Filter, Includes Ref. 23

1шт.

23

VV12910035140

STUD

1шт.

24

VV12915035111

GASKET

(Non-Asb.)

1шт.

25

VV12915035153

ENGINE OIL FILTER

Engine oil

1шт.

26

VV12924035800

PLATE

L.O.

1шт.

27

VV26106080202

BOLT,M8 x 20mm

M8x20 Plated

3шт.

28

VV11425039450

PRESSURE SWITCH,DC6V, 12V, 24V, 49 +/- 1 kPa (7.1 +/- 1.4 psi), PT 1/8"

(0.5kg) L.O.

1шт.

29

VV12416039140

BOLT

10, Pipe Joint

1шт.

30

VV11980239450

PIPE ASSY.

Lub. Oil

1шт.

31

VV12900559830

BOLT

Assy., Joint, Includes Ref. 32 and 33

1шт.

32

VV22190080002

SEAL

Washer 8S

1шт.

33

VV23857030000

BOLT

Joint 3

1шт.

34

VV22190080002

SEAL

Washer 8S

1шт.

35

VV22190100002

SEAL

Washer 10S

2шт.

36

VV26366060002

NUT,M6

M6

1шт.

Выбрано товаров: 23