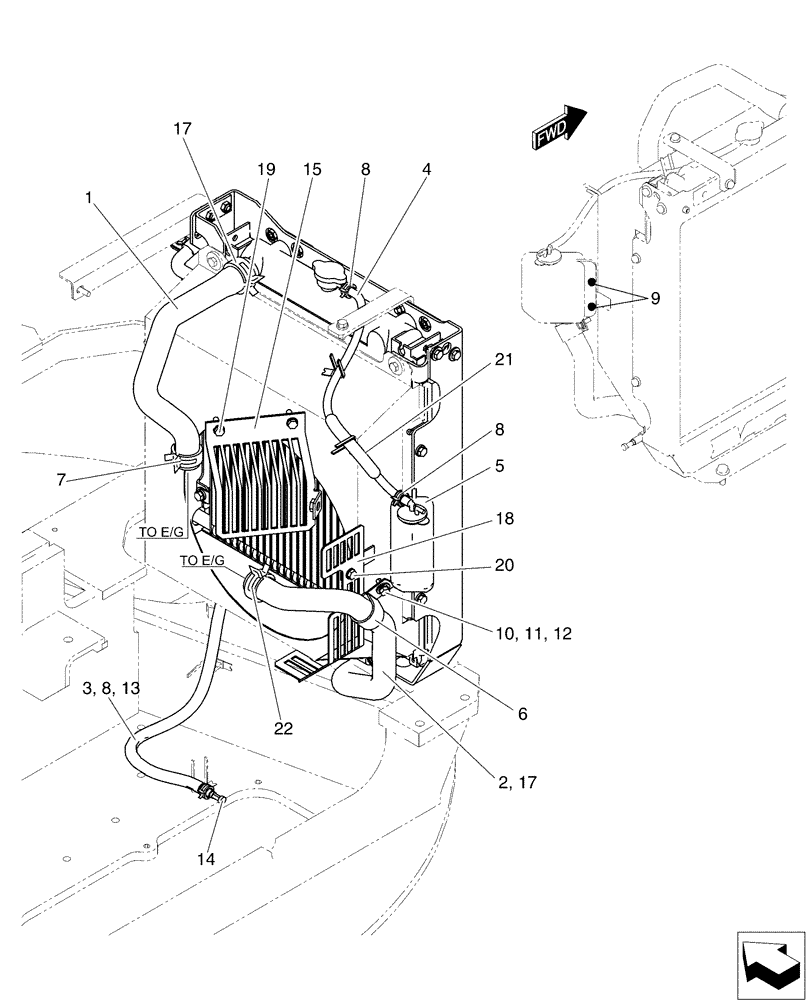
Запчасти Case CX50B (01-010) - RADIATOR GROUP (10) - ENGINE

Схема запчастей Case CX50B - (01-010) - RADIATOR GROUP (10) - ENGINE
22
4
15
1
17
8
17
12
2
14
18
10
11
20
3
8
13
8
6
7
19
9
5
21
FIT
1:1
100%

Артикул

Название

Примечание

Количество

PH05P00017F1

1шт.

1

PH05P01221P1

RADIATOR HOSE

Radiator

1шт.

2

PH05P01153P1

RADIATOR HOSE

Radiator

1шт.

3

NSS

NOT SOLD SEPARAT

Hose

1шт.

4

NSS

NOT SOLD SEPARAT

Hose

1шт.

5

PU01P01024F1

RESERVOIR

Water, Sub.

1шт.

6

ZC46X38014

CLIP

1шт.

7

PH05P01088D3

CLIP

1шт.

8

NSS

NOT SOLD SEPARAT

Clip

4шт.

9

ZM61C06020

BOLT

Sems

2шт.

10

ZS18C08020

SCREW,Hex, M8 x 20mm

Cap

1шт.

11

ZW26X08000

LOCK WASHER

Lock

1шт.

12

YR21C01161P1

WASHER,9mm ID x 22mm OD x 2.3mm Thk

1шт.

13

PU13E01002DU

TUBE

1шт.

14

PW05P01117P1

PLUG

1шт.

15

PH05P01262P1

GUARD

1шт.

17

PH05P01179P1

CLIP,35.5mm - 45.7mm

2шт.

18

PH05P01256P1

GUARD

1шт.

19

ZM73C08030

BOLT,M8x30mm - Course Thread

Sems

2шт.

20

ZM73C08016

BOLT,M8x16mm - Course Thread

Sems

2шт.

21

PU13E01002D4

TUBE

1шт.

22

ZC16X03300

FASTENER

1шт.

Выбрано товаров: 22