Запчасти Case 410 (02-05) - ENGINE - MOUNTING (02) - ENGINE

Схема запчастей Case 410 - (02-05) - ENGINE - MOUNTING (02) - ENGINE
2
18
14
6
11
3
17
16
1
3
4
9
15
2
8
20
7
13
10
4
19
12
3
5
FIT
1:1
100%

Артикул

Название

Примечание

Количество

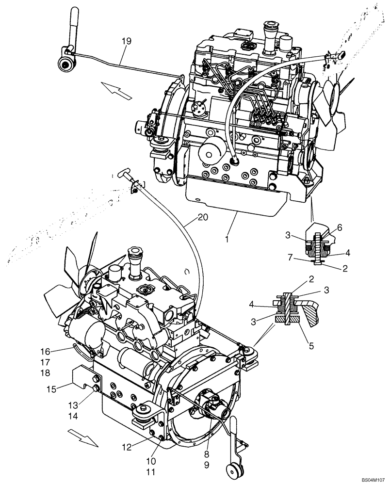
1

87043514

ENGINE

1шт.

1a

SBA133695

ENGINE,37kW, 2.22L, 4 Cylinders, W/O Turbocharger

Long Block Service Engine; Engine Does Not Include Flywheel, Starter, Flywheel Housing, Cooling Fan, Fan Belt, Fan Pulley, Alternator or Mounting Parts, Exhaust Manifold or Gasket

1шт.

1a

SBA133695ER

REMAN-REPLACEMENT EN

1шт.

1a

SBA133695EPAC

CORE-EPA ENGINE

Return Number

1шт.

1a

SBA133695R

REMAN-REPLACEMENT EN

1шт.

1a

SBA133695C

CORE-REPLACEMENT ENG

Return Number

1шт.

2

87339

BOLT,Hex, 1/2" - 13 x 3", Gr 5

3шт.

3

495-81239

WASHER,17/32" x 2 1/4" x .180"

5шт.

4

D137185

MOUNTING PARTS

3шт.

5

87441050

PLATE

Nut

2шт.

6

88871

NUT,1/2"-13, GC

1шт.

7

80700

WASHER,0.56" ID x 1.38" OD x 0.11" Thk

1шт.

8

9804266

BOLT,Hex, M12 x 25mm, Cl 8.8, Full Thd

4шт.

9

87446892

JOINT ASSY.

Pump Drive

1шт.

10

496-21041

WASHER,13/32" x 13/16" x .089", HDN

8шт.

11

88011

BOLT,Hex, 3/8" - 16 x 1 1/4", Gr 5

8шт.

12

87438293

BRACKET

Front Engine Mount

2шт.

13

87016615

WASHER,15.3mm ID x 28.5mm OD x 3mm Thk

4шт.

14

11422324

BOLT,Hex, M14 x 1.5 x 30mm, Cl 8.8

4шт.

15

87438289

ENGINE MOUNT

Rear Engine Mount

1шт.

16

322358

BELLEVILLE WASHER,M8 Bolt Size x 18mm OD x 1.4mm Thk

2шт.

17

120104

BOLT,Hex, M8 x 1.25 x 20mm, Cl 8.8

2шт.

18

86550180

SUPPORT

Rod

1шт.

19

REF

INSTRUCTION

Throttle; See Figure 03-02

1шт.

20

REF

INSTRUCTION

Dipstick Assy; See Figure 02-06

1шт.

Выбрано товаров: 25