Запчасти Case 410 (06-02) - HYDROSTATICS - LOAD MANAGEMENT SYSTEM (06) - POWER TRAIN

Схема запчастей Case 410 - (06-02) - HYDROSTATICS - LOAD MANAGEMENT SYSTEM (06) - POWER TRAIN
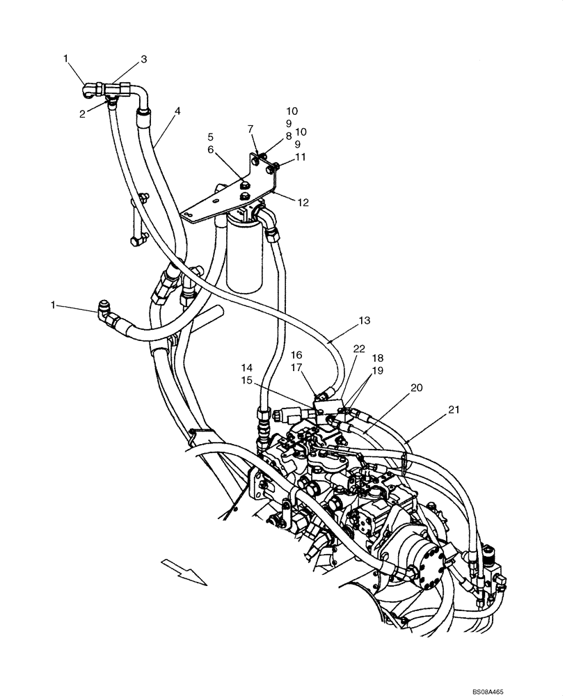
4
9
21
10
7
18
14
2
22
11
8
3
1
15
10
16
13
12
20
17
5
19
1
9
6
FIT
1:1
100%

Артикул

Название

Примечание

Количество

1

144120

ELBOW,90 Degree, 1 1/16"-12, 37 Degree x 1 1/16"-12, 37 Degree

2шт.

2

87648720

REDUCER,3/4" - 16 JIC x 1-11/16" - 12 JIC

1шт.

3

265978

TEE,1-1/16" - 12 JIC x 1-1/16" - 12 JIC x 1-1/16" - 12 JIC

1шт.

4

87453235

HOSE ASSY.

Hose, Oil Cooler, 650mm (25 5/8 in.)

1шт.

5

86639325

WASHER,10.8mm ID x 24.5mm OD x 3mm Thk

11шт.

6

43139

BOLT,M10 x 1.5 x 25mm, Cl 8.8

2шт.

7

349192A1

SPACER

1шт.

8

9706704

BOLT,Hex, M10 x 1.5 x 41.58mm, Cl 8.8

1шт.

9

86512554

NUT,M10 x 1.5, Cl 10

2шт.

10

140017

WASHER,M10 x 20mm OD x 2mm Thk

4шт.

11

43140

BOLT,Hex, M10 x 1.5 x 30mm, Cl 8.8

2шт.

12

87679900

BRACKET

Filter Mounting Bracket

1шт.

13

87593374

HOSE

Hose, Valve Drain, 1400mm (55 1/8 in.)

1шт.

14

9628098

NUT,M8 x 1.25, Cl 10

2шт.

15

43130

BOLT,Hex, M8 x 1.25 x 50mm, Cl 8.8

2шт.

16

87301276

HYD CONNECTOR,45 Degree, 9/16" - 18 ORB x 3/4" - 16 JIC

Elbow 45 Deg 1/2 X 3/8 37Fl; Incl 17

1шт.

17

9617873

O-RING,0.078" Thk x 0.468" ID, -906, Cl 6, 90 Duro

1шт.

18

330346

45 ELBOW,45 Degree, 9/16"-18, 37 Degree x 9/16"-18, O-Ring

Incl 19

2шт.

19

9617873

O-RING,0.078" Thk x 0.468" ID, -906, Cl 6, 90 Duro

2шт.

20

87649239

HOSE,6.35 mm ID x 3422.00 mm

Valve Supply

1шт.

21

87015466

HOSE

Hose, Hydrostatic Drive, 501mm (19 11/16 in.)

1шт.

22

87583619

HYDRAULIC VALVE

Anti Stall Throttle Valve

1шт.

Выбрано товаров: 22