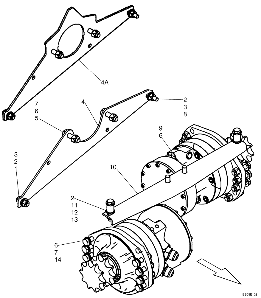
Запчасти Case 410 (06-08A) - MOTOR - MOUNTING (REXROTH) (06) - POWER TRAIN

Схема запчастей Case 410 - (06-08A) - MOTOR - MOUNTING (REXROTH) (06) - POWER TRAIN
6
4
6
13
2
4a
12
9
11
7
3
5
2
8
6
10
2
14
1
3
7
FIT
1:1
100%

Артикул

Название

Примечание

Количество

87035450

MOTOR,400CC

Rexroth; If Used; One Speed; Incl. 06-16 - 06-16B

2шт.

87035450R

REMAN-HYD MOTOR,470CC

410 SSL BSN N7M480924

2шт.

87035450C

CORE-MOTOR HYDRAULIC

Return Number

2шт.

1

43140

BOLT,Hex, M10 x 1.5 x 30mm, Cl 8.8

1шт.

2

86639325

WASHER,10.8mm ID x 24.5mm OD x 3mm Thk

15шт.

3

86512554

NUT,M10 x 1.5, Cl 10

5шт.

4

87445226

PLATE

Rear Pump Mounting; If Used

1шт.

4a

87461870

PLATE

Rear Pump Mounting; If Used

1шт.

5

9628065

SCREW,Hex, M12 x 1.75 x 45mm, Cl 8.8

2шт.

6

86625255

WASHER,13.3mm ID x 24.5mm OD x 3mm Thk

20шт.

7

412672

NUT,Hex, M12 x 1.75, Cl 10

18шт.

8

120112

BOLT,Hex, M10 x 1.5 x 40mm, Cl 8.8, Full Thd

1шт.

9

43260

BOLT,Hex, M12 x 1.75 x 30mm, Cl 10.9, Full Thd

Replaces 300388 (M12 x 25)

2шт.

10

87435756

ANGLE

Front Pump Mounting

1шт.

11

86050279

FLANGE NUT,M10 x 1.5, Cl 10

2шт.

12

120070

BOLT,Hex, M10 x 1.5 x 60mm, Cl 8.8

2шт.

13

256690A1

SPACER

2шт.

14

337476

BOLT,Hex, M12 x 1.75 x 50mm, Cl 10.9

16шт.

Выбрано товаров: 18