Запчасти Case 420 (06-05) - HYDROSTATICS - DRIVE MOTORS (420) (06) - POWER TRAIN

Схема запчастей Case 420 - (06-05) - HYDROSTATICS - DRIVE MOTORS (420) (06) - POWER TRAIN
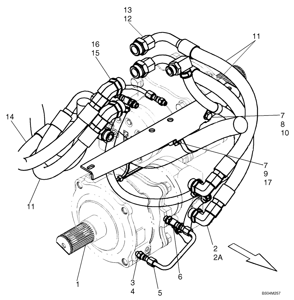
16
5
11
2a
1
15
8
12
11
17
3
7
4
6
13
2
9
14
10
7
FIT
1:1
100%

Артикул

Название

Примечание

Количество

1

87035450

MOTOR,400CC

Rexroth; If Used; One Speed; Incl. 06-16 - 06-16B

2шт.

1

87035450R

REMAN-HYD MOTOR,470CC

420 SSL BSN N7M466710

2шт.

1

87035450C

CORE-MOTOR HYDRAULIC

Return Number

2шт.

1

394539A2

MOTOR, HYDRAULIC

Eaton; See Figure 06-17, 17A

2шт.

87359410

MOTOR, HYDRAULIC

Hydraulic Motor

1шт.

87359410R

REMAN-HYD MOTOR

Remanufactured Hydraulic Motor

1шт.

87359410C

CORE-MOTOR HYDRAULIC

Return Number

1шт.

322896

HYD CONNECTOR,1-1/16" - 12 ORB x 1-1/16" - 12 JIC

Incl 2A

4шт.

2a

167266

O-RING,0.116" Thk x 0.924" ID, -912, Cl 6, 90 Duro

1шт.

3

84384

HYD CONNECTOR,9/16"-18, 37 Degree x 7/16"-20, O-Ring

Incl. 4

2шт.

4

165202

O-RING,0.072" Thk x 0.351" ID, -904, Cl 6, 90 Duro

1шт.

5

87460014

HYD TUBE,9.53 mm OD x 119.2, 75 mm L

Case Drain

2шт.

6

87459930

TEE

6MJ x 60RB x 8 Beaded

2шт.

7

86625071

SPRING NUT,M10 x 1.5

If Used

2шт.

8

43138

BOLT,Hex, M10 x 1.5 x 20mm, Cl 8.8

If used

1шт.

9

603022

CLAMP,44.4mm, Coat, 10.3mm Bolt Hole, P Type

44.4 mm; If Used

2шт.

10

9827902

CLAMP,25.4mm, Coat, 10.3mm Bolt Hole, P Type

25.4 mm; If Used

2шт.

11

87459981

HOSE

3шт.

12

233705

HYD CONNECTOR,1-5/16" - 12 ORB x 1-1/16" - 12 JIC

Incl. 13

3шт.

13

167266

O-RING,0.116" Thk x 0.924" ID, -912, Cl 6, 90 Duro

1шт.

14

87459982

HOSE

1шт.

15

22907

ELBOW,0.50" ID x 175.00", SAE J517, SAE J516, SAE J846, SAE J1273

Incl. 16

2шт.

16

167268

O-RING,0.116" Thk x 1.171" ID, -916, Cl 6, 90 Duro

1шт.

17

43140

BOLT,Hex, M10 x 1.5 x 30mm, Cl 8.8

If Used

1шт.

L18331

CABLE TIE,375.9mm L, Nylon, Black

CABLE STRAP

1шт.

Выбрано товаров: 25