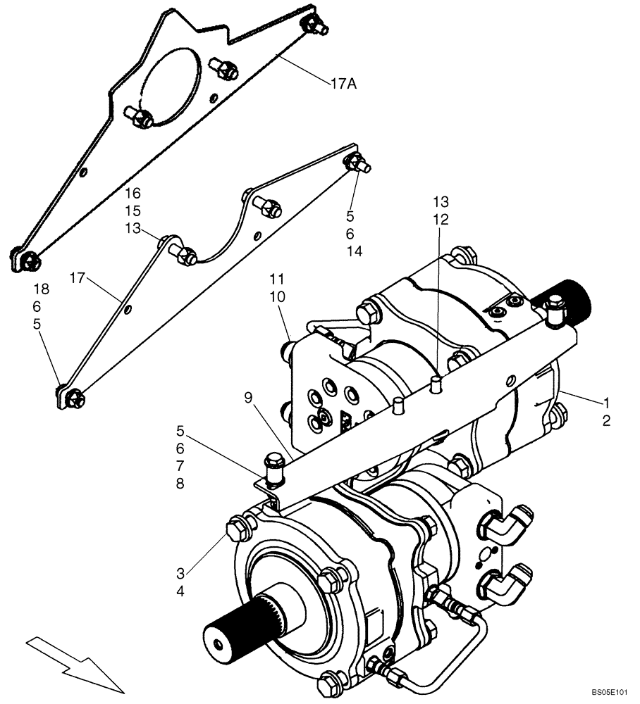
Запчасти Case 420 (06-08) - MOTOR - MOUNTING (420) (06) - POWER TRAIN

Схема запчастей Case 420 - (06-08) - MOTOR - MOUNTING (420) (06) - POWER TRAIN
4
7
16
2
18
6
12
8
13
11
17
13
14
1
5
15
9
5
6
10
17a
5
6
3
FIT
1:1
100%

Артикул

Название

Примечание

Количество

2

87035450

MOTOR,400CC

Rexroth; If Used; One Speed; Incl. 06-16 - 06-16B

2шт.

2

87035450R

REMAN-HYD MOTOR,470CC

420 SSL BSN N7M466710

2шт.

2

87035450C

CORE-MOTOR HYDRAULIC

Return Number

2шт.

2

394539A2

MOTOR, HYDRAULIC

Eaton; Illustrated; See Figure 06-17, 17A

2шт.

Vendor Part # 177-0002-003

1шт.

87359410

MOTOR, HYDRAULIC

Hydraulic Motor

1шт.

Vendor Part # 177-0002-004

1шт.

87359410R

REMAN-HYD MOTOR

Remanufactured Hydraulic Motor

1шт.

87359410C

CORE-MOTOR HYDRAULIC

Return Number

1шт.

2

238-5433

O-RING,0.275" Thk x 5.475" ID, -433, Cl 5, 75 Duro

2шт.

3

412398

BOLT,Hex, M16 x 2 x 50mm, Cl 10.9, Full Thd

8шт.

4

86625258

WASHER,17.5mm ID x 34mm OD x 5mm Thk

8шт.

5

86639325

WASHER,10.8mm ID x 24.5mm OD x 3mm Thk

8шт.

6

86512554

NUT,M10 x 1.5, Cl 10

4шт.

7

120070

BOLT,Hex, M10 x 1.5 x 60mm, Cl 8.8

2шт.

8

256690A1

SPACER

2шт.

9

87459840

ANGLE

Front Pump Mounting

1шт.

9

87394920

ANGLE

Front Pump Mounting; Replaces 87459840

1шт.

10

84384

HYD CONNECTOR,9/16"-18, 37 Degree x 7/16"-20, O-Ring

Incl. 11

2шт.

11

165202

O-RING,0.072" Thk x 0.351" ID, -904, Cl 6, 90 Duro

1/4 Tube

1шт.

12

43260

BOLT,Hex, M12 x 1.75 x 30mm, Cl 10.9, Full Thd

Replaces 300388 (M12 x 25)

2шт.

13

86625255

WASHER,13.3mm ID x 24.5mm OD x 3mm Thk

4шт.

14

120112

BOLT,Hex, M10 x 1.5 x 40mm, Cl 8.8, Full Thd

1шт.

15

9628065

SCREW,Hex, M12 x 1.75 x 45mm, Cl 8.8

2шт.

16

412672

NUT,Hex, M12 x 1.75, Cl 10

2шт.

17

87445226

PLATE

Rear Pump Mounting; If Used

1шт.

17a

87461870

PLATE

Rear Pump Mounting; If Used

1шт.

18

43140

BOLT,Hex, M10 x 1.5 x 30mm, Cl 8.8

1шт.

Выбрано товаров: 28