Запчасти Case 430 (06-11) - HYDROSTATICS - SINGLE SPEED, DRIVE MOTORS (PILOT CONTROL) (06) - POWER TRAIN

Схема запчастей Case 430 - (06-11) - HYDROSTATICS - SINGLE SPEED, DRIVE MOTORS (PILOT CONTROL) (06) - POWER TRAIN
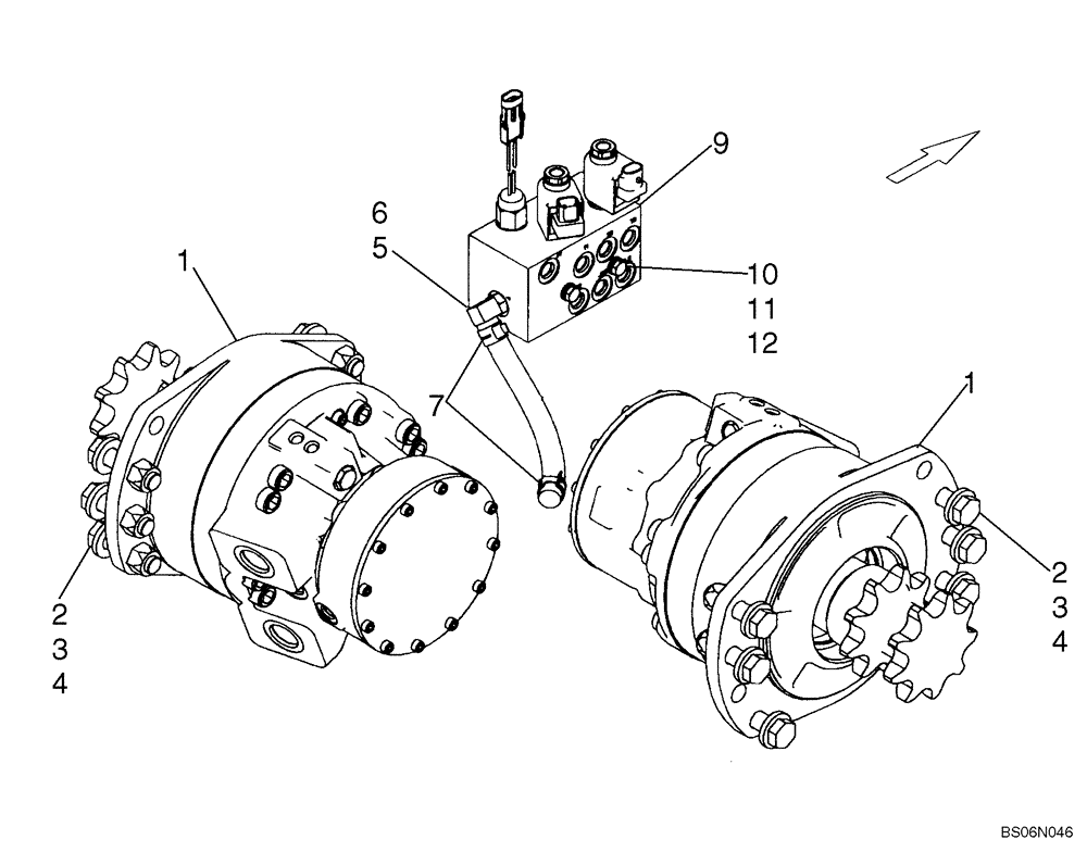
1
9
7
5
10
4
2
3
4
2
6
3
12
1
11
FIT
1:1
100%

Артикул

Название

Примечание

Количество

1

87035341

HYDRAULIC MOTOR,470CC

See Figure 06-23 - 06-25

2шт.

1

87035341R

REMAN-HYD MOTOR

REMANUFACTURED HYD MOTOR

2шт.

1

87035341C

CORE-MOTOR HYDRAULIC

Return Number, HYD MOTOR

2шт.

2

86625258

WASHER,17.5mm ID x 34mm OD x 5mm Thk

12шт.

3

9828248

BOLT,Hex, M16 x 2 x 60mm, Cl 10.9, Full Thd

12шт.

4

86512555

NUT,M16 x 2, Cl 10

12шт.

5

86705580

FITTING,90 Degree, 1/2" Hose Bead x 9/16" - 18 ORB

Incl. 6

1шт.

6

9617873

O-RING,0.078" Thk x 0.468" ID, -906, Cl 6, 90 Duro

1шт.

7

87443510

HOSE CLAMP,18.4mm Static ID x 15mm W

2шт.

8

87563994

HOSE,12.7mm ID x 190mm L

Multi-Valve Drain

1шт.

9

87546971

HYDRAULIC VALVE

See Figure 06-08; If Used

1шт.

9

87756435

HYDRAULIC VALVE

See Fig 06-07A

1шт.

10

86508571

BOLT,Hex, M8 x 90mm, Cl 8.8

See Fig 06-08A

2шт.

11

86624184

WASHER,9mm ID x 16mm OD x 1.6mm Thk

4шт.

12

229197A1

SQUARE NUT,M8 x 1.25, Cl 8

2шт.

Выбрано товаров: 15