Запчасти Case 430 (06-08A) - HYDROSTATICS - TWO SPEED, DRIVE MOTORS (430 WITH PILOT CONTROL) (06) - POWER TRAIN

Схема запчастей Case 430 - (06-08A) - HYDROSTATICS - TWO SPEED, DRIVE MOTORS (430 WITH PILOT CONTROL) (06) - POWER TRAIN
15
16
13
6
14
2
5
11
4
5
10
4
1
8
3
6
3
12
7
2
9
17
1
FIT
1:1
100%

Артикул

Название

Примечание

Количество

1

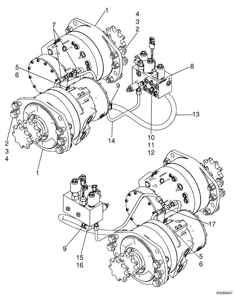
87035342

HYDRAULIC MOTOR,470CC

See Figure 06-21 - 06-23

2шт.

1

87035342R

REMAN-HYD MOTOR,470CC

430 BSN N7M479683, 2 Speed

2шт.

1

87035342C

CORE-MOTOR HYDRAULIC

Return Number

2шт.

2

9828248

BOLT,Hex, M16 x 2 x 60mm, Cl 10.9, Full Thd

12шт.

3

86625258

WASHER,17.5mm ID x 34mm OD x 5mm Thk

12шт.

4

86512555

NUT,M16 x 2, Cl 10

12шт.

5

76350

HYD CONNECTOR,9/16" - 18 ORB x 9/16" - 18 JIC

Incl 6

3шт.

6

9617873

O-RING,0.078" Thk x 0.468" ID, -906, Cl 6, 90 Duro

1шт.

7

87430855

HYD TUBE,9.52 mm OD x 95.7, 33.2 mm L

2шт.

8

87577077

PILOT VALVE

Two Speed; See Figure 06-08B

1шт.

9

87443510

HOSE CLAMP,18.4mm Static ID x 15mm W

2шт.

10

86508571

BOLT,Hex, M8 x 90mm, Cl 8.8

2шт.

11

86624184

WASHER,9mm ID x 16mm OD x 1.6mm Thk

4шт.

12

229197A1

SQUARE NUT,M8 x 1.25, Cl 8

2шт.

13

87547047

HOSE,12.7mm ID x 520mm L

Multi-Valve Drain

1шт.

14

87455412

HYD TUBE,9.53 mm OD x 205, 90 mm L

1шт.

15

86705580

FITTING,90 Degree, 1/2" Hose Bead x 9/16" - 18 ORB

Incl. 16

1шт.

16

9617873

O-RING,0.078" Thk x 0.468" ID, -906, Cl 6, 90 Duro

1шт.

17

76355

TEE,9/16" - 18 JIC x 9/16" - 18 JIC x 9/16" - 18 JIC

1шт.

Выбрано товаров: 19