Запчасти Case 430 (06-10C) - PUMP, TANDEM (87043500) (06) - POWER TRAIN

Схема запчастей Case 430 - (06-10C) - PUMP, TANDEM (87043500) (06) - POWER TRAIN
4
19
3
18
7b
7
19
16
2
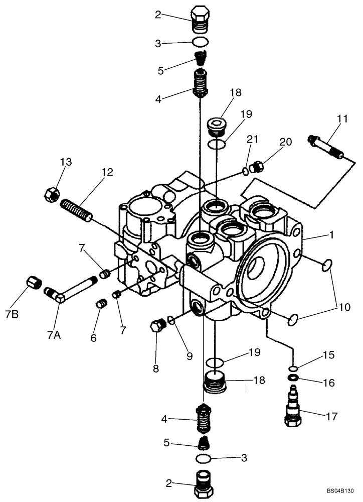
1
7
17
15
5
18
4
13
5
8
9
3
11
2
6
20
12
21
10
7a
FIT
1:1
100%

Артикул

Название

Примечание

Количество

*

Rear Pump

1шт.

87043500

PUMP,46 CC

Incl. 1 - 21; Incl. Parts On Figure 06-10 - 06-10E

1шт.

87043500R

REMAN-HYD PUMP

REMANUFACTURED HYDRAULIC PUMP

1шт.

87043500C

CORE-HYDRAULIC PUMP

Return Number, HYDRAULIC PUMP

1шт.

1

402365A1

HOUSING

1шт.

N14848

VALVE, PRESSURE RELI

EF Incl. 2 - 5

2шт.

2

NSS

NOT SOLD SEPARAT

Plug

1шт.

3

237-6012

O-RING,0.116" Thk x 0.924" ID, -912, Cl 6, 90 Duro

Included in 140008A1 Seal Kit

1шт.

4

NSS

NOT SOLD SEPARAT

Valve, Relief

1шт.

5

86993468

SPRING

1шт.

6

F23137

PLUG

1шт.

7

86993479

PIPE PLUG,1/16" - 27

2шт.

7a

86993480

ELBOW

90 deg

1шт.

7b

86993467

CAP

1шт.

140008A1

GASKET KIT

Overhaul Seal And Gasket Kit; Incl. (10) Rings, (20) O-Rings, (6) Gaskets, (2) Seals; Incl. Ref 3, 10, 15, 16

1шт.

8

76349

PLUG,9/16" - 18 ORB

Incl. 9

2шт.

9

237-6006

O-RING,0.078" Thk x 0.468" ID, -906, Cl 6, 90 Duro

1шт.

10

238-6116

O-RING,0.103" Thk x 0.737" ID, -116, Cl 6, 90 Duro

Included in 140008A1 Seal Kit

2шт.

11

166-89

12 PT SCREW,1/2" - 13 x 2", Gr 8

1шт.

12

K608432

STUD,1/2" - 13 x 4-1/2"

1шт.

13

425-108

NUT,1/2" - 13, Gr 5

1шт.

15

86993475

O-RING

Included in 140008A1 Seal Kit

1шт.

16

S99877

BACK-UP RING,Split, 9.91mm ID x 12.65mm OD x 1.32mm Thk

Included in 140008A1 Seal Kit

1шт.

17

87039612

BY-PASS VALVE

Incl. Ref 15, 16

1шт.

18

9841223

PLUG,1-1/16" - 12 ORB

Incl. 19

2шт.

19

237-6012

O-RING,0.116" Thk x 0.924" ID, -912, Cl 6, 90 Duro

1шт.

20

9672438

PLUG,7/16" - 20 ORB

Incl. 21

1шт.

21

237-6004

O-RING,0.072" Thk x 0.351" ID, -904, Cl 6, 90 Duro

1шт.

Выбрано товаров: 0