Запчасти Case 435 (06-10) - PUMP, TANDEM (06) - POWER TRAIN

Схема запчастей Case 435 - (06-10) - PUMP, TANDEM (06) - POWER TRAIN
16
18
26
19
5
29
3
15
5
6
12
20
2
9
13
27
7
24
22
1
6
25
7a
4
8
7
23
28
17
21
11
7a
14
10
FIT
1:1
100%

Артикул

Название

Примечание

Количество

*

Front Pump

1шт.

87043500

PUMP,46 CC

Incl. 1 - 29; Incl. Parts On Figure 06-10 - 06-15

1шт.

87043500R

REMAN-HYD PUMP

REMANUFACTURED HYDRAULIC PUMP

1шт.

87043500C

CORE-HYDRAULIC PUMP

Return Number, HYDRAULIC PUMP

1шт.

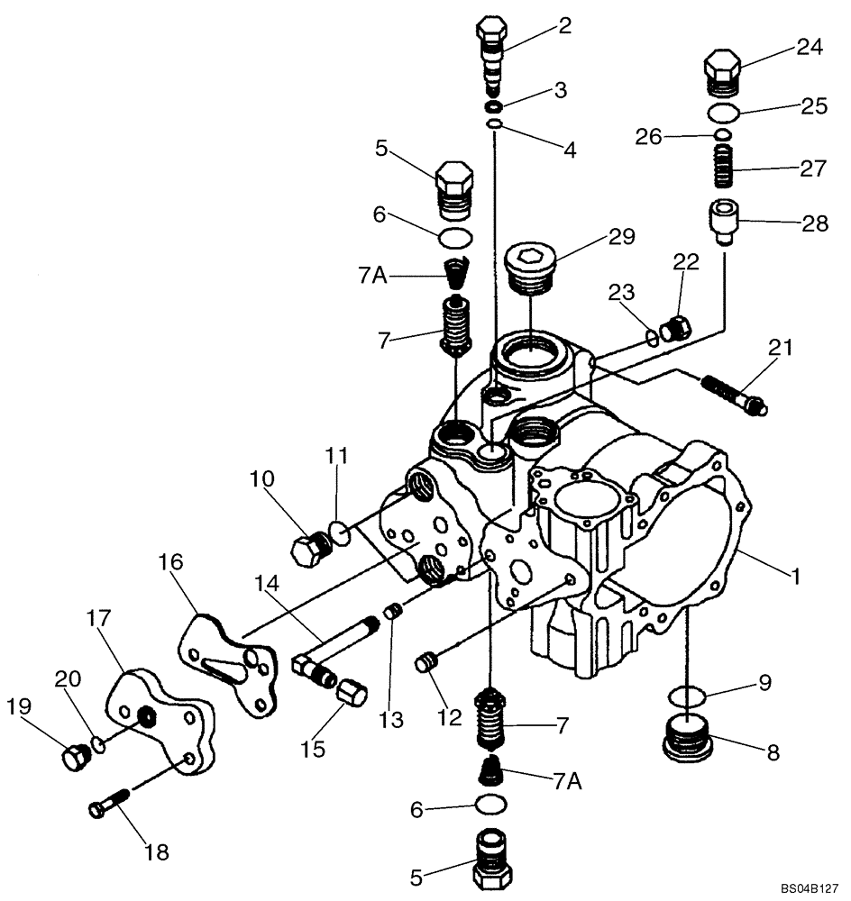
1

402364A1

HOUSING

Incl. 1277297C1, 38-11207, 9672438

1шт.

1277297C1

NEEDLE BEARING

1шт.

38-11207

LOCK PIN,4.76mm OD x 11.11mm L, Slotted

1шт.

9672438

PLUG,7/16" - 20 ORB

1шт.

2

87039612

BY-PASS VALVE

Incl. Ref 3, 4

1шт.

3

S99877

BACK-UP RING,Split, 9.91mm ID x 12.65mm OD x 1.32mm Thk

1шт.

4

86993475

O-RING

3/8 ID x 1/16; Included in 140008A1 Seal Kit

1шт.

N14848

VALVE, PRESSURE RELI

EF Incl. 5 - 7A

2шт.

5

NSS

NOT SOLD SEPARAT

Plug

1шт.

6

167266

O-RING,0.116" Thk x 0.924" ID, -912, Cl 6, 90 Duro

Included in 140008A1 Seal Kit

1шт.

7

NSS

NOT SOLD SEPARAT

Valve, Relief

1шт.

7a

86993468

SPRING

1шт.

8

9841223

PLUG,1-1/16" - 12 ORB

Incl. 9

2шт.

9

167266

O-RING,0.116" Thk x 0.924" ID, -912, Cl 6, 90 Duro

1шт.

10

76349

PLUG,9/16" - 18 ORB

Incl. 11

2шт.

11

9617873

O-RING,0.078" Thk x 0.468" ID, -906, Cl 6, 90 Duro

1шт.

12

F23137

PLUG

1шт.

13

86993479

PIPE PLUG,1/16" - 27

Pipe

1шт.

14

86993480

ELBOW

1шт.

15

86993467

CAP

1шт.

16

303709A1

GASKET

Filter Adapter; Included in 140008A1 Seal Kit

1шт.

17

101462A1

ADAPTER

Suction Line Filter

1шт.

18

326-516

BOLT,Hex, 5/16" - 18 x 1", Gr 8

3шт.

19

76349

PLUG,9/16" - 18 ORB

Incl. 20

1шт.

140008A1

GASKET KIT

Overhaul Seal And Gasket Kit; Incl. (10) Rings, (20) O-Rings, (6) Gaskets, (2) Seals; Incl. Ref 3, 4, 6, 16, 25

1шт.

20

9617873

O-RING,0.078" Thk x 0.468" ID, -906, Cl 6, 90 Duro

1шт.

21

26044R1

12 PT SCREW,Flg, 1/2" - 13 x 2"

2шт.

23

9617873

O-RING,0.078" Thk x 0.468" ID, -906, Cl 6, 90 Duro

1шт.

22

9672438

PLUG,7/16" - 20 ORB

Incl. 23

1шт.

24

87039611

PLUG

Charge Relief; Incl. 25

1шт.

25

167269

O-RING,0.097" Thk x 0.755" ID, -910, Cl 6, 90 Duro

Included in 140008A1 Seal Kit

1шт.

26

H407767

KIT

Shim

1шт.

27

244898A1

SPRING

1шт.

28

188571

VALVE PRESSURE RELIE

Charge Relief

1шт.

29

NSS

NOT SOLD SEPARAT

Plug

1шт.

Выбрано товаров: 39