Запчасти Case 435 (08-01) - HYDRAULICS - LOADER LIFT (08) - HYDRAULICS

Схема запчастей Case 435 - (08-01) - HYDRAULICS - LOADER LIFT (08) - HYDRAULICS
12
19
6
27
28
29
1
34
25
25
22
29
17
11
8
26
4
32
28
1
5
11
23
19
33
20
7
27
10
21
9
18
35
10
18
13
24
15
26
14
24
16
FIT
1:1
100%

Артикул

Название

Примечание

Количество

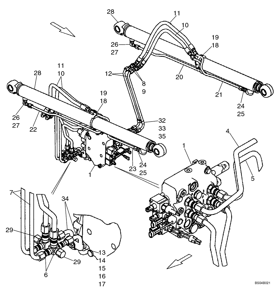
1

87583285

VALVE

Control Valve; See Figure 08-22A

1шт.

1

87527172

VALVE

Replaces 87446760; Component Parts Not Yet Available

1шт.

1

87635384R

REMAN-HYD VALVE

435 SKID STEER - BSN N7M425032 (3/04-12/07), Reman for New PN 87527172

1шт.

1

87635384C

CORE-VALVE HYD

Return Number

1шт.

2

218-5062

HYD CONNECTOR,7/8"-14, 37 Degree x 7/8"-14, O-Ring

Incl. 3

1шт.

3

167269

O-RING,0.097" Thk x 0.755" ID, -910, Cl 6, 90 Duro

1шт.

4

87435212

HYD TUBE,15.9 mm OD

Lower; Attaches to Control Valve

1шт.

5

87435211

HYD TUBE,15.9 mm OD

Raise; Attaches to Control Valve

1шт.

6

280107A1

TEE

2шт.

7

87435213

HYD TUBE,12.7 mm OD

Right Hand

2шт.

8

524036

BHD LOCK NUT,Blkhd, 3/4"-16

4шт.

9

218-694

ELBOW,90 Degree Blkhd, 3/4"-16, 37 Degree x 3/4"-16, 37 Degree

4шт.

10

258892A3

HOSE ASSY.,12.7mm ID x 892mm L

892 mm (35-1/8 in); Closed End

2шт.

11

258893A4

HOSE ASSY.,12.7mm ID x 922mm L

922 mm (36-5/16 in); Rod End

2шт.

12

87412508

HYD TUBE,12.7 mm OD x 413, 80 mm L

Lift; Left Hand

2шт.

13

D120614

CLAMP,25mm W x 68mm L x 9mm Thk

3шт.

14

86512554

NUT,M10 x 1.5, Cl 10

3шт.

15

D120679

CLAMP,Tube, 1/2"

2шт.

16

86624176

WASHER,11mm ID x 20mm OD x 2mm Thk

4шт.

17

120069

BOLT,M10 x 1.5 x 56.58mm OAL, Cl 8.8

2шт.

18

255245A1

BLOCK

2шт.

19

86625033

HOSE CLAMP,77.7mm - 101.6mm, Worm Gear

2шт.

20

282738A4

TUBE,12.7 mm OD, 651, 126 mm Length

Left Hand; Closed End

1шт.

21

282740A5

TUBE,454, 112 mm Length

Left Hand; Rod End

1шт.

22

282734A4

TUBE,651, 126 mm Length

Right Hand; Closed End

1шт.

23

282736A5

TUBE,454, 96 mm Length

Right Hand; Rod End

1шт.

24

128818

UNION,3/4" - 16 ORB x 3/4" - 16 JIC

Incl. 25

2шт.

25

128825

O-RING,0.087" Thk x 0.644" ID, -908, Cl 6, 90 Duro

1шт.

26

128830

90 ELBOW,3/4" - 16 JIC x 3/4" - 16 ORB

Incl. 27

2шт.

27

128825

O-RING,0.087" Thk x 0.644" ID, -908, Cl 6, 90 Duro

1шт.

28

336187A1

CYLINDER ASSY.,Double Acting, 44.4mm Rod, 1049mm Stroke

63,5 ID x 1049 mm strk; Lift; See Fig. 08-11

2шт.

336187A1R

REMAN-HYD CYLINDER

435 BSN N7M425032 (3/04-12/07)

2шт.

336187A1C

CORE-HYD CYLINDER

Return number

1шт.

29

262159

CAP,3/4" - 16 Fem JIC

Models W/O Ride Control; See Fig. 08-06

2шт.

30

164910

90 ELBOW,7/8" - 14 JIC x 7/8" - 14 ORB

Incl. 31

1шт.

31

167269

O-RING,0.097" Thk x 0.755" ID, -910, Cl 6, 90 Duro

1шт.

32

86010402

CLAMP,12.7mm, Coat, 10.3mm Bolt Hole, P Type

2шт.

33

16043224

BOLT,Hex, M8 x 16mm, Cl 8.8

1шт.

34

87435214

HYD TUBE,12.7 mm OD x 550, 83 mm L

Lift; Left Hand

2шт.

35

229197A1

SQUARE NUT,M8 x 1.25, Cl 8

M8 x 1.25

1шт.

Выбрано товаров: 40