Запчасти Case 440 (02-06) - ENGINE - MOUNTING, BELT (02) - ENGINE

Схема запчастей Case 440 - (02-06) - ENGINE - MOUNTING, BELT (02) - ENGINE
3
5
8
13a
11
10
16
4
12
9
18
14
17
14a
6
7
19
2
19
5
10a
13
1
15
7
19
FIT
1:1
100%

Артикул

Название

Примечание

Количество

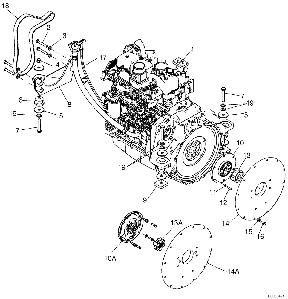
1

87040468

ENGINE

Assy.

1шт.

1

87040468R

REMAN-REPLACEMENT EN

440, T2 Eng.,Aspiration LTC, BSN N8M474469, For N.A. Only

1шт.

1

87040468C

CORE-REPLACEMENT ENG

Return Number, For N.A. Only

1шт.

1

84284129R

REMAN-BASIC ENGINE

440, T2 Eng., Aspiration LTC, BSN N8M474469, For N.A. Only

1шт.

1

84284129C

CORE-BASIC ENGINE

Return Number, For N.A. Only

1шт.

87533636

SHORT ENGINE

Short; Includes Stripped Block, Pistons, Connecting Rods and Bearings, Crankshaft and Bearings, Camshaft

1шт.

2

412085

BOLT,Hex, M12 x 1.75 x 80mm, Cl 10.9

4шт.

3

140046

BELLEVILLE WASHER,M12 Bolt Size x 27mm OD x 1.8mm Thk

4шт.

4

412066

NUT,M16 x 2.0, Cl 8

1шт.

5

496-81025

WASHER,21/32" x 2 1/2" x .188", HDN

6шт.

6

A140221

MOUNTING PARTS

3шт.

7

814-16090

BOLT,Hex, M16 x 2 x 90mm, Cl 8.8

3шт.

8

87041763

ENGINE MOUNT

Rear

1шт.

9

390350A1

PLATE

2шт.

10

87024539

ELEMENT

Pump Drive, Use With Ref 13

1шт.

10a

87692685

FLEXIBLE COUPLING,215.9mm OD

Pump Drive, Use With Ref 13A

1шт.

11

322358

BELLEVILLE WASHER,M8 Bolt Size x 18mm OD x 1.4mm Thk

6шт.

12

43235

BOLT,Hex, M8 x 1.25 x 30mm, Cl 10.9, Full Thd

6шт.

13

87024588

HUB

Pump Drive Star, Use With Ref 10

1шт.

13a

87711337

COUPLING,19T, 1-1/8" ID

Pump Drive Star, Use With Ref 10A

1шт.

14

87519252

PROTECTION PLATE

Pump Mounting; Models Without Pilot Control; Replaces 87014858

1шт.

14a

87547003

PLATE

Pump Mounting; Models With Pilot Control

1шт.

15

896-15010

WASHER,11mm ID x 24mm OD x 3mm Thk

10шт.

16

43140

BOLT,Hex, M10 x 1.5 x 30mm, Cl 8.8

10шт.

17

REF

INSTRUCTION

Dipstick Assy; See Figure 02-07

1шт.

18

85826230

V-BELT,28.48 mm W x 1440.00 mm L, 8 Ribs

1шт.

19

86625266

WASHER,17.5mm ID x 30mm OD x 4mm Thk

5шт.

Выбрано товаров: 27