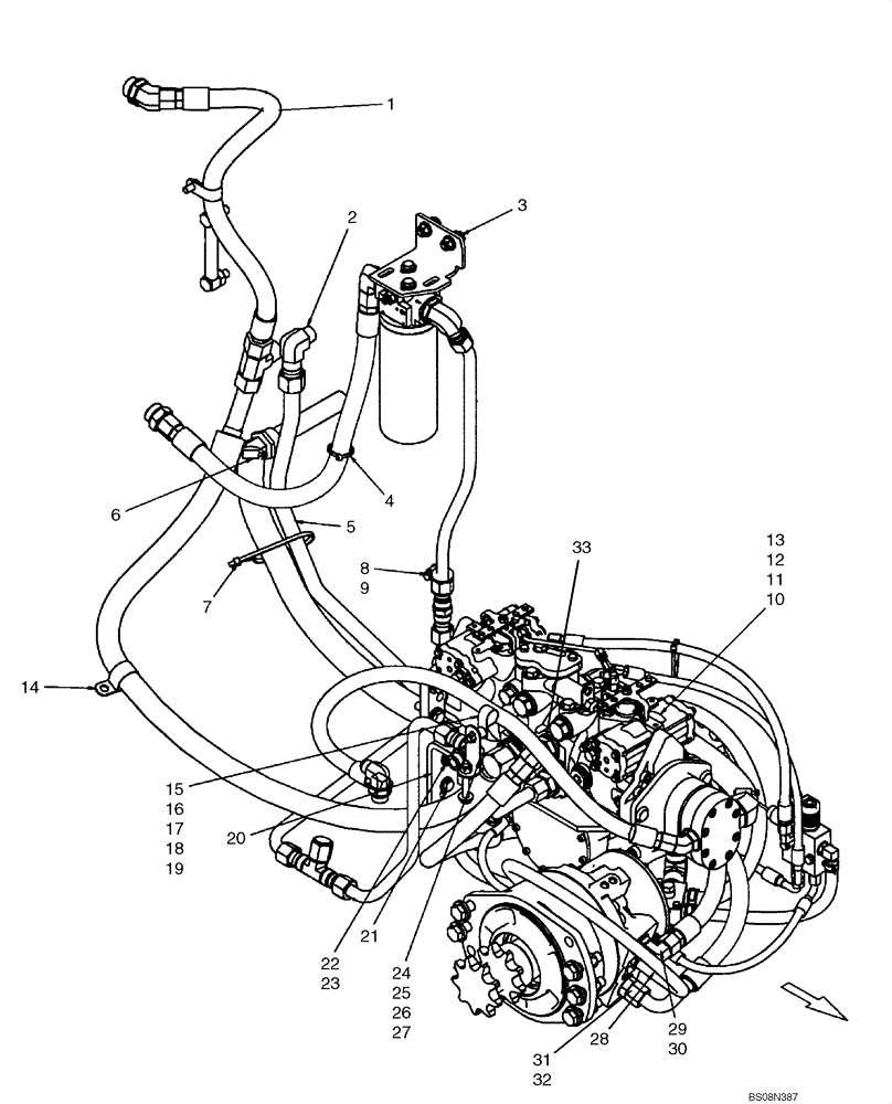
Запчасти Case 440 (06-10) - HYDROSTATICS - PUMP MOUNTING (440) (06) - POWER TRAIN

Схема запчастей Case 440 - (06-10) - HYDROSTATICS - PUMP MOUNTING (440) (06) - POWER TRAIN
5
8
20
23
9
26
2
11
33
10
13
7
1
14
27
16
4
30
3
22
25
18
6
12
19
28
31
29
15
32
21
17
24
FIT
1:1
100%

Артикул

Название

Примечание

Количество

1

87653980

HOSE,19.05mm ID x 810mm L, SAE 100R4

Upper Cooler Hose; See Figure 06-10, Supply And Return

1шт.

2

9615396

ELBOW,90 Degree, 1 5/16"-12, 37 Degree x 3/4"-14, NPTF

1шт.

3

REF

INSTRUCTION

Filter Assy And Mounting, See Figure 06-32

1шт.

4

529070

CABLE TIE,368.3mm L

CABLE STRAP If Used

1шт.

4

L11541

CABLE TIE,203.2mm L, Nylon

CABLE STRAP

1шт.

5

87584058

HYD TUBE,22.92 mm ID x 25.4 mm OD x 1116.1, 307.7 mm L

Case Drain; if Used

1шт.

5

87734454

HYD TUBE,25.4 mm OD x 772.1, 307.7 mm L

Case Drain; If Used

1шт.

6

87039085

HOSE CLAMP,32mm - 54mm

2шт.

7

529070

CABLE TIE,368.3mm L

CABLE STRAP If Used

2шт.

7

L18331

CABLE TIE,375.9mm L, Nylon, Black

CABLE STRAP

1шт.

8

43128

BOLT,M8 x 1.25 x 30mm, Cl 8.8

1шт.

9

87030567

SQUARE NUT

2шт.

10

87043498

PUMP

Tandem Pump; Incl 11, 12, 13

1шт.

10

87043500R

REMAN-HYD PUMP

Reman for New PN 87043498

1шт.

10

87043500C

CORE-HYDRAULIC PUMP

Return Number

1шт.

87024695R

REMAN-HYD PUMP

440 SERIES 3, NA ASN N8M474469 (1/08-), Reman for New P/N 87043498

1шт.

87024695C

CORE-HYDRAULIC PUMP

Return Number

1шт.

11

87043500

PUMP,46 CC

Tandem Pump; See Figure 06-33 - 06-38

1шт.

11

87043500R

REMAN-HYD PUMP

REMANUFACTURED HYDRAULIC PUMP

1шт.

11

87043500C

CORE-HYDRAULIC PUMP

Return Number, HYDRAULIC PUMP

1шт.

12

87024695

PUMP,36 CC

Gear Pump; See Figure 06-54

1шт.

87024695R

REMAN-HYD PUMP

440 NA ASN N8M474469, 440 EU ASN N8M407542 (1/08-)

1шт.

87024695C

CORE-HYDRAULIC PUMP

Return Number

1шт.

13

87013729

O-RING,0.07" Thk x 3.739" ID, -44, Cl 5, 75 Duro

1шт.

14

86639006

CLAMP,38.1mm, Coat, 13.5mm Bolt Hole, P Type

1шт.

15

9628098

NUT,M8 x 1.25, Cl 10

1шт.

16

P24576

SPACER,3/8" Pipe x 11/16"

If Used Behind Bracket 87458997, Not Illustrated

1шт.

17

86625263

WASHER,9mm ID x 20mm OD x 1.6mm Thk

1шт.

18

120104

BOLT,Hex, M8 x 1.25 x 20mm, Cl 8.8

1шт.

19

9827902

CLAMP,25.4mm, Coat, 10.3mm Bolt Hole, P Type

1шт.

20

87627383

SUPPORT

Pump

1шт.

21

43248

BOLT,Hex, M10 x 1.5 x 40mm, Cl 10.9

2шт.

22

86625256

WASHER,13.3mm ID x 28.5mm OD x 4mm Thk

4шт.

23

43260

BOLT,Hex, M12 x 1.75 x 30mm, Cl 10.9, Full Thd

4шт.

24

86512554

NUT,M10 x 1.5, Cl 10

3шт.

25

86639325

WASHER,10.8mm ID x 24.5mm OD x 3mm Thk

1шт.

26

43144

BOLT,Hex, M10 x 70mm, Cl 8.8

1шт.

27

87458997

BRACKET

Valve

1шт.

28

87022174

HOSE ASSY.

950 mm (37.4 in); Case Drain

1шт.

29

322894

90 ELBOW,1-1/16" - 12 JIC x 1-1/16" - 12 ORB

Incl 30

1шт.

30

167266

O-RING,0.116" Thk x 0.924" ID, -912, Cl 6, 90 Duro

1шт.

31

9840535

HYD CONNECTOR,1-3/16" - 12 ORFS x 1-1/16" - 12 ORB

3/4" Tube

1шт.

32

167266

O-RING,0.116" Thk x 0.924" ID, -912, Cl 6, 90 Duro

1шт.

33

87359470

HYD CONNECTOR,1-3/16" - 12 ORFS x 1-5/16" - 12 ORB

12 ORFS X 1-5/16-12 ORB

2шт.

Выбрано товаров: 44