Запчасти Case 440 (06-11) - HYDROSTATICS - DRIVE MOTORS, CASE DRAIN (440) (06) - POWER TRAIN

Схема запчастей Case 440 - (06-11) - HYDROSTATICS - DRIVE MOTORS, CASE DRAIN (440) (06) - POWER TRAIN
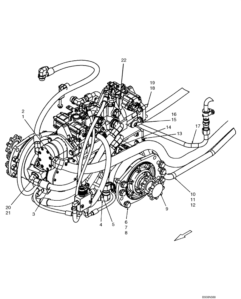
14
20
6
19
9
4
1
22
16
15
13
7
21
3
18
8
2
12
11
5
17
10
FIT
1:1
100%

Артикул

Название

Примечание

Количество

1

87033824

FITTING,45 Degree, 1 1/4" Hose x 1 5/16"-12 ORB Beaded

Incl 2

1шт.

2

167268

O-RING,0.116" Thk x 1.171" ID, -916, Cl 6, 90 Duro

1шт.

3

87021266

HOSE ASSY.

560 mm (22 in); Loop; If Used

1шт.

3

87733918

HOSE

650 mm (25.59 in); Loop; If Used

1шт.

4

86050288

ELBOW,90 Degree, 1-5/16" - 12 JIC x 1-5/16" - 12, 37 Degrees Fem Sw

1шт.

5

87016334

HOSE,15.88mm ID x 535mm L

Case Drain

1шт.

6

9828248

BOLT,Hex, M16 x 2 x 60mm, Cl 10.9, Full Thd

12шт.

7

86512555

NUT,M16 x 2, Cl 10

12шт.

8

86625258

WASHER,17.5mm ID x 34mm OD x 5mm Thk

12шт.

9

87035341

HYDRAULIC MOTOR,470CC

See Figure 06-56 - 06-58

2шт.

9

87035341R

REMAN-HYD MOTOR

REMANUFACTURED HYD MOTOR

2шт.

9

87035341C

CORE-MOTOR HYDRAULIC

Return Number, HYD MOTOR

2шт.

10

86637977

CLAMP,25.4mm, Coat, 8.7mm Bolt Hole, P Type

1шт.

11

87030567

SQUARE NUT

Square, M8

2шт.

12

120103

BOLT,M8 x 1.25 x 16mm, Cl 8.8

1шт.

13

529070

CABLE TIE,368.3mm L

CABLE STRAP If Used

2шт.

13

L18331

CABLE TIE,375.9mm L, Nylon, Black

CABLE STRAP

1шт.

14

87417084

HOSE ASSY.

625 mm (24.6 in); Loop; If Used

1шт.

14

87748916

HOSE

670 mm (26.38 in); Loop; If Used

1шт.

15

87033027

ADAPTER

ADAPTER; -12 SAE To 1/2 NPTF; Incl 16

1шт.

16

167266

O-RING,0.116" Thk x 0.924" ID, -912, Cl 6, 90 Duro

1шт.

17

87445138

HYD TUBE,19.05 mm OD

Valve Out To Filter

1шт.

18

412087

BOLT,Hex, M12 x 1.75 x 45mm, Cl 10.9, Full Thd

4шт.

19

86625256

WASHER,13.3mm ID x 28.5mm OD x 4mm Thk

8шт.

20

9840535

HYD CONNECTOR,1-3/16" - 12 ORFS x 1-1/16" - 12 ORB

3/4" Tube

2шт.

21

167266

O-RING,0.116" Thk x 0.924" ID, -912, Cl 6, 90 Duro

1шт.

22

87359470

HYD CONNECTOR,1-3/16" - 12 ORFS x 1-5/16" - 12 ORB

12 ORFS x 1-5/16-12 ORB

2шт.

Выбрано товаров: 27