Запчасти Case 445 (09-50) - AIR CONDITIONING SYSTEM (09) - CHASSIS

Схема запчастей Case 445 - (09-50) - AIR CONDITIONING SYSTEM (09) - CHASSIS
25
31
52
28
45
47
13
43
8
22
53
32
35
18
1
28
54
38
15
41
55
50
31
40
5
20
21
24
4
19
17
49
11
26
56
51
48
33
12
16
44
49
23
7
37
28
25
31
50
46
17
9
57
10
13
30
14
31
39
34
33
36
19
29
27
2
53
3
31
11
6
24
42
29
FIT
1:1
100%

Артикул

Название

Примечание

Количество

87626267

SERVICE KIT

Kit, Deluxe Heater And Air Conditioning; Incl 1 - 30

1шт.

87649991R

REMAN-A/C COMPRESSOR,12V, W/ Clutch, W/ Pulley

445 ASN N7M454787, 445CT ASN N8M458846, Both (TIER 3) (1/08-3/11), Reman for New P/N 87626267

1шт.

87649991C

CORE-COMPRESSOR

Return Number

1шт.

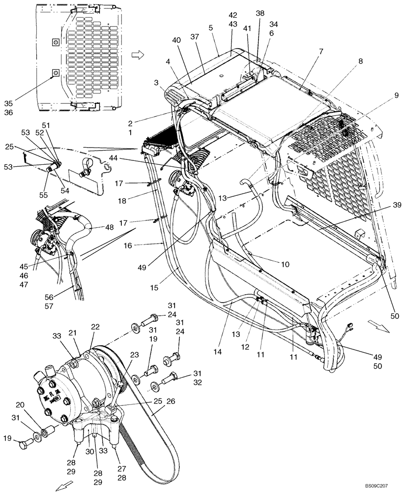
1

86619800

FLANGE NUT,M6 x 1, Cl 8

2шт.

2

9804257

FLANGE BOLT,Hex, M6 x 1.0 x 25mm, Cl 8.8, Full Thd

2шт.

3

87450833

TAPE

If Used

2шт.

4

291308

SEALING STRIP,0.75" W x 0.5" Thick

580mm (22 13/16 in.)If Used

1шт.

5

REF

INSTRUCTION

Air Conditioning System; See Fig 09-51

1шт.

6

9804256

BOLT,Hex, M6 x 1 x 20mm, Full Thd, Cl 8.8

3шт.

7

REF

INSTRUCTION

Heater System; See Fig 09-52

1шт.

8

87617163

HEATER HOSE,15.00 mm ID, 18.00 mm ID x 73.00 mm, SAE 20R4

Formed Heater Supply

1шт.

9

87617165

ADAPTER

Connector, Hose Barb

1шт.

10

87715142

HEATER HOSE,15.75" mm ID, 975.00 mm, SAE 20R3

1шт.

11

87715139

HOSE,0.63" ID, SAE 20R3

2шт.

12

87610315

TUBE,15.9 mm OD x 79.4, 56.4 mm L

1шт.

13

87443511

CLAMP,22mm - 26mm, CTB-24, Style C

6шт.

14

87715141

HEATER HOSE,15.75" mm ID, 1635.00 mm, SAE 20R3

1шт.

14

84143777

Hose, Heater Supply, 1478mm (58.19 in)

1шт.

15

87557394

HOSE

Hose, A/C Suction, 2159mm (85 in.)

1шт.

16

87708375

HOSE

Hose, A/C Liquid, 2375mm (93 1/2 in.); If Used

1шт.

16

87574330

HOSE

Hose, A/C Liquid, 2705mm (106.50in); Incl (2) 128483A1 O-Rings

1шт.

17

L18331

CABLE TIE,375.9mm L, Nylon, Black

CABLE STRAP

2шт.

18

87714944

HOSE

Hose, A/C Discharge, 1702mm (67 in.)

1шт.

19

9846677

BOLT,M10 x 1.5 x 25mm, Cl 10.9

2шт.

20

87622384

BUSHING,11mm ID x 20mm OD x 28mm L

1шт.

21

87649991

AIRCOND. COMPRESSOR,12V, W/ Clutch, W/ Pulley

1шт.

87649991R

REMAN-A/C COMPRESSOR,12V, W/ Clutch, W/ Pulley

445 TIER 3, ASN N7M454787, 445CT TIER 3 , ASN N8M458846, Both (1/08-3/11)

1шт.

87649991C

CORE-COMPRESSOR

Return Number

1шт.

22

87711926

BRACKET

1шт.

23

87649979

BOLT,Hex, M8 x 1.25 x 100mm, Cl 8.8

1шт.

24

9706704

BOLT,Hex, M10 x 1.5 x 41.58mm, Cl 8.8

Bolt, M10 X 30 Cl 8.8

2шт.

25

9706690

NUT,M8 x 1.25, Cl 8

1-2шт.

26

87564896

BELT,14.24 mm W x 897.00 mm L, 4 Ribs

V Ribbed, A/C Drive

1шт.

27

120108

BOLT,Hex, M8 x 1.25 x 80mm, Cl 8.8, Full Thd

1шт.

28

86624184

WASHER,9mm ID x 16mm OD x 1.6mm Thk

3шт.

29

120061

BOLT,Hex, M8 x 60mm L, Cl 8.8

2шт.

30

87649945

BRACKET

1шт.

31

86639325

WASHER,10.8mm ID x 24.5mm OD x 3mm Thk

5шт.

32

87032782

BOLT,Hex, M10 x 30mm, Cl 8.8

Bolt, M10 X 30 CL 8.8 THD-HD; If Used

1шт.

32

9515003

BOLT,Hex, M10 x 1.5 x 30mm, Cl 10.9

1шт.

33

86050279

FLANGE NUT,M10 x 1.5, Cl 10

2шт.

34

86624182

WASHER,6.6mm ID x 18mm OD x 1.6mm Thk

3шт.

35

87743081

FASTENER

Spacer

2шт.

36

87713668

FASTENER

Push In

2шт.

37

87462144

INSULATION,25.4mm W x 1070mm L x 12.7mm Thk

Side Screen

3шт.

38

87035391

SELF-TAP SCREW,Pan Hd, M4.8 x 38

2шт.

39

87655334

RELAY,12V, 35A, Micro

35A N.O.

1шт.

40

87492414

PLATE

Cover Plate HVAC

1шт.

41

87492860

SELF-TAP SCREW,1/4" - 20 x 3/4"

Tapping, 1/4 - 20 X .75

3шт.

42

87742340

SCREW,Pan, M6 x 25mm, Cl 4.8

M6 X 25 Pan-HD C/R-Z Full 4.8 BZN

2шт.

43

87436247

THREADED INSERT

2шт.

44

87443444

SLEEVE

Heat Protective

2шт.

45

86505868

SERRATED NUT,Hex, M8 x 1.25, Cl 8

2шт.

46

86639313

WASHER,9mm ID x 24mm OD x 2mm Thk

2шт.

47

H434289

MOUNTING CLIP,7/8”, Insulated, 1/2” Bolt

2шт.

48

87493482

HOSE

Heater Hose Guard

1шт.

49

L11541

CABLE TIE,203.2mm L, Nylon

CABLE STRAP Black

4шт.

50

87729516

FOAM INSULATION

Crushable Foam

3шт.

51

9804277

FLANGE NUT,Hex, M8 x 1.25, Cl 8

1шт.

52

87016870

CLAMP,9.5mm, Coat, 8.7mm Bolt Hole, J Type

1шт.

53

86625263

WASHER,9mm ID x 20mm OD x 1.6mm Thk

2шт.

54

87036413

SPACER,10.34mm ID x 15.88mm OD x 23.8mm L

1шт.

55

43130

BOLT,Hex, M8 x 1.25 x 50mm, Cl 8.8

1шт.

56

87438213

HEATER HOSE,15.88mm ID x 3215mm L, SAE 20R3

Supply

2шт.

57

87443444

SLEEVE

Heat Protective Sleeve

2шт.

Выбрано товаров: 65