Запчасти Case 450 (06-07A) - HYDROSTATICS - DRIVE MOTORS (450 WITH IN-LINE PUMP CONFIGURATION) (06) - POWER TRAIN

Схема запчастей Case 450 - (06-07A) - HYDROSTATICS - DRIVE MOTORS (450 WITH IN-LINE PUMP CONFIGURATION) (06) - POWER TRAIN
11
26
1
22
14
17
5
2
9
10
16
27
20
8
19
7
6
21
28
24
3
15
4
23
13
12
18
25
FIT
1:1
100%

Артикул

Название

Примечание

Количество

REF

INSTRUCTION

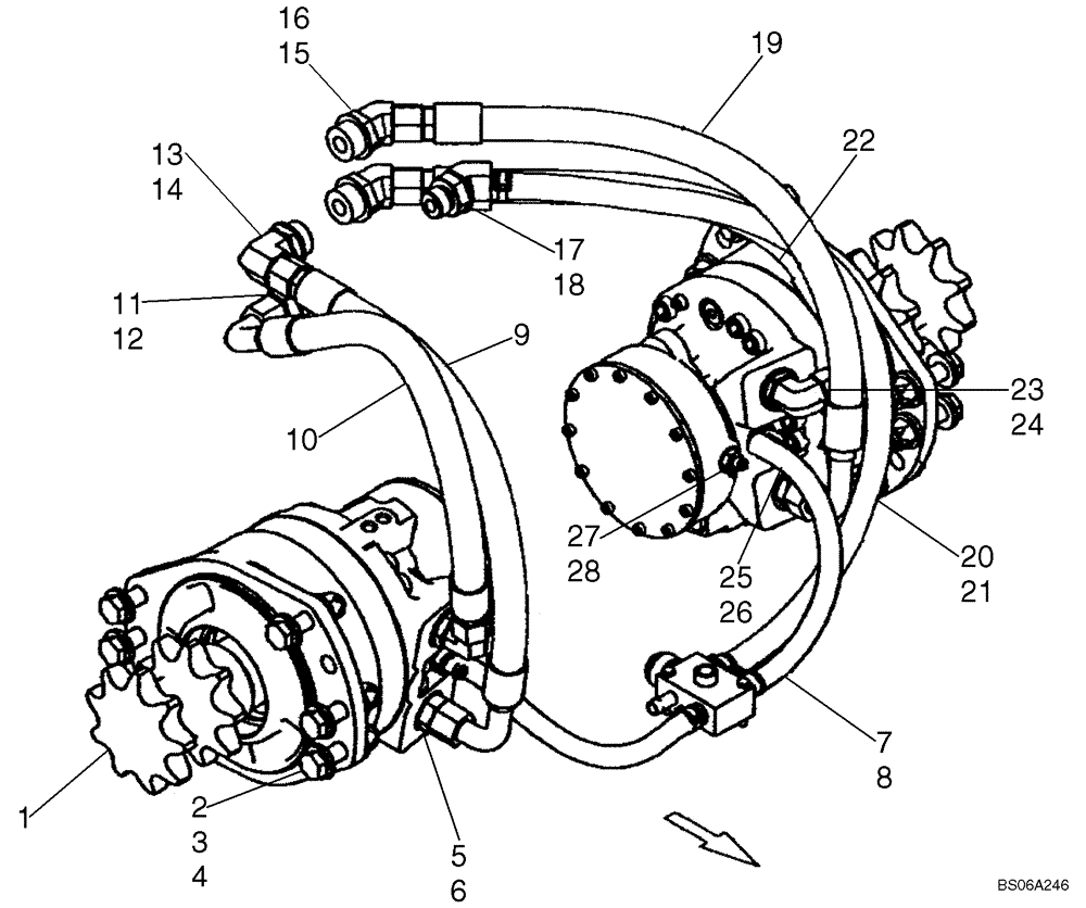
450 WITH IN-LINE PUMP CONFIGURATION

1шт.

1

87367732

HYDRAULIC MOTOR

Motor; See Figure 06-19 - 06-21

2шт.

1

87367732R

REMAN-HYD MOTOR

Remanufactured Hydraulic Motor

2шт.

1

87367732C

CORE-MOTOR HYDRAULIC

Return Number

2шт.

2

9847468

BOLT,Hex, M16 x 2 x 70mm, Cl 10.9

12шт.

3

86512555

NUT,M16 x 2, Cl 10

12шт.

4

86625258

WASHER,17.5mm ID x 34mm OD x 5mm Thk

24шт.

5

322896

HYD CONNECTOR,1-1/16" - 12 ORB x 1-1/16" - 12 JIC

Incl 6

3шт.

6

167266

O-RING,0.116" Thk x 0.924" ID, -912, Cl 6, 90 Duro

1шт.

7

87029907

HOSE ASSY.

2шт.

8

87443510

HOSE CLAMP,18.4mm Static ID x 15mm W

4шт.

9

87364349

HOSE ASSY.

Loop

1шт.

10

87364401

HOSE ASSY.

Loop

1шт.

11

233705

HYD CONNECTOR,1-5/16" - 12 ORB x 1-1/16" - 12 JIC

Incl. 12

1шт.

12

167268

O-RING,0.116" Thk x 1.171" ID, -916, Cl 6, 90 Duro

1шт.

13

570024

ELBOW,90 Degree, 1 1/16"-12, 37 Degree x 1 5/16"-12, O-Ring

Incl. 14

1шт.

14

305412

O-RING

1шт.

15

22907

ELBOW,0.50" ID x 175.00", SAE J517, SAE J516, SAE J846, SAE J1273

Incl. 16

2шт.

16

167268

O-RING,0.116" Thk x 1.171" ID, -916, Cl 6, 90 Duro

1шт.

17

87021779

FITTING,45 Degree, 5/8" Hose x 1 1/16"-12 ORB Beaded

Incl. 18

1шт.

18

237-6012

O-RING,0.116" Thk x 0.924" ID, -912, Cl 6, 90 Duro

1шт.

19

87355946

HOSE ASSY.

Loop

1шт.

20

87443511

CLAMP,22mm - 26mm, CTB-24, Style C

24 mm

2шт.

21

87357018

HOSE ASSY.

Loop

1шт.

22

87364348

HOSE ASSY.,19.05mm ID x 575mm L, SAE 100R13

Loop

1шт.

23

322894

90 ELBOW,1-1/16" - 12 JIC x 1-1/16" - 12 ORB

Incl. 24

3шт.

24

167266

O-RING,0.116" Thk x 0.924" ID, -912, Cl 6, 90 Duro

1шт.

25

87010108

FITTING,1/2" Hose Bead x 3/4" - 16 ORB

Incl. 26

2шт.

26

237-6008

O-RING,0.087" Thk x 0.644" ID, -908, Cl 6, 90 Duro

1шт.

27

139398

HYD CONNECTOR,9/16" - 18 ORB x 7/16" - 20 JIC

Incl. 28

2шт.

28

9617873

O-RING,0.078" Thk x 0.468" ID, -906, Cl 6, 90 Duro

1шт.

Выбрано товаров: 31