Запчасти Case 465 (06-04D) - HYDROSTATICS - PUMP, SUPPLY AND RETURN, FITTINGS (465 WITH PILOT CONTROL) (06) - POWER TRAIN

Схема запчастей Case 465 - (06-04D) - HYDROSTATICS - PUMP, SUPPLY AND RETURN, FITTINGS (465 WITH PILOT CONTROL) (06) - POWER TRAIN
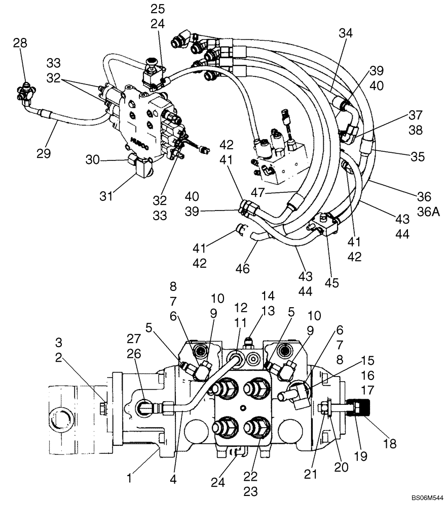
42
39
27
16
7
31
33
5
30
11
47
4
1
25
7
9
42
9
8
32
23
8
17
44
19
43
26
24
38
35
14
45
37
40
46
3
29
20
43
41
18
42
36a
36a
34
12
44
6
33
6
10
2
28
40
21
13
39
32
41
22
10
24
15
5
41
FIT
1:1
100%

Артикул

Название

Примечание

Количество

*

465 WITH PILOT CONTROL

1шт.

1

87546977

PUMP,46 CC

Pump, A22; Component Parts Not Available At Time Of Printing

1шт.

1

87546977R

REMAN-HYD PUMP

Remanufactured Hydraulic Pump

1шт.

1

87546977C

CORE-HYDRAULIC PUMP

Return Number

1шт.

2

87670

BOLT,1/2" - 13 x 1-1/4", Full Thd, Gr 5

2шт.

3

86625255

WASHER,13.3mm ID x 24.5mm OD x 3mm Thk

2шт.

4

87554297

HYD TUBE,10.2 mm ID x 12.7 mm OD x 147, 99.2 mm L

TUBE, Tandem Pump Supply

1шт.

5

87604074

ADAPTER

6FJ x 6MJ W/ 1.2 Orifice

1шт.

6

87546979

ADAPTER

Incl. 7, 8

2шт.

7

165202

O-RING,0.072" Thk x 0.351" ID, -904, Cl 6, 90 Duro

1шт.

8

9617873

O-RING,0.078" Thk x 0.468" ID, -906, Cl 6, 90 Duro

1шт.

9

76349

PLUG,9/16" - 18 ORB

Incl. 10

3шт.

10

9617873

O-RING,0.078" Thk x 0.468" ID, -906, Cl 6, 90 Duro

1шт.

11

128818

UNION,3/4" - 16 ORB x 3/4" - 16 JIC

Incl. 12

1шт.

12

128825

O-RING,0.087" Thk x 0.644" ID, -908, Cl 6, 90 Duro

1шт.

13

76350

HYD CONNECTOR,9/16" - 18 ORB x 9/16" - 18 JIC

Incl 14

4шт.

14

9617873

O-RING,0.078" Thk x 0.468" ID, -906, Cl 6, 90 Duro

1шт.

15

87571937

ADAPTER

45 Side Out, 12ORB x 10BEAD x 8NPT; Incl. 16, 17

1шт.

16

167266

O-RING,0.116" Thk x 0.924" ID, -912, Cl 6, 90 Duro

1шт.

17

167269

O-RING,0.097" Thk x 0.755" ID, -910, Cl 6, 90 Duro

1шт.

18

87556906

BOLT,Hex, M14 x 70mm, Cl 10.9

2шт.

19

87016615

WASHER,15.3mm ID x 28.5mm OD x 3mm Thk

2шт.

20

87564723

WASHER,15.3mm ID x 28.5mm OD x 6mm Thk

WASHER, 15.3 x 28.5 x 6 HTS ZND

2-4шт.

21

87637186

NUT

Nut, Square, M14

2шт.

22

330344

45 ELBOW,1-1/16" - 12 JIC x 1-1/16" - 12 ORB

Incl. 23

4шт.

23

167266

O-RING,0.116" Thk x 0.924" ID, -912, Cl 6, 90 Duro

1шт.

24

76344

90 ELBOW,9/16" - 18 JIC x 9/16" - 18 ORB

Incl. 25

2шт.

25

9617873

O-RING,0.078" Thk x 0.468" ID, -906, Cl 6, 90 Duro

1шт.

26

128830

90 ELBOW,3/4" - 16 JIC x 3/4" - 16 ORB

Incl. 27

1шт.

27

128825

O-RING,0.087" Thk x 0.644" ID, -908, Cl 6, 90 Duro

1шт.

28

87546978

ADAPTER

1шт.

29

87575605

HOSE

885 mm (34.8 in); Dump Valve Supply

1шт.

30

219606

CAP,1-1/16" - 12 JIC

1шт.

31

87421217

ADAPTER,1-5/16" - 12 JIC x 1-1/16" - 12 JIC x 1-1/16" - 12 ORB

45 Degree With Side Outlet

1шт.

32

84384

HYD CONNECTOR,9/16"-18, 37 Degree x 7/16"-20, O-Ring

Incl. 33

2шт.

33

165202

O-RING,0.072" Thk x 0.351" ID, -904, Cl 6, 90 Duro

1шт.

34

87547020

HOSE

605 mm (23.8 in); Motor- Pump Loop

1шт.

35

87547023

HOSE

840 mm (33.1 in); Motor- Pump Loop

1шт.

36

87547044

HOSE,15.88mm ID x 1061mm L

Pump Drain

1шт.

37

322894

90 ELBOW,1-1/16" - 12 JIC x 1-1/16" - 12 ORB

Incl. 38

1шт.

38

167266

O-RING,0.116" Thk x 0.924" ID, -912, Cl 6, 90 Duro

1шт.

39

87010108

FITTING,1/2" Hose Bead x 3/4" - 16 ORB

Incl. 40

2шт.

40

128825

O-RING,0.087" Thk x 0.644" ID, -908, Cl 6, 90 Duro

1шт.

41

322896

HYD CONNECTOR,1-1/16" - 12 ORB x 1-1/16" - 12 JIC

Incl 41

3шт.

42

167266

O-RING,0.116" Thk x 0.924" ID, -912, Cl 6, 90 Duro

1шт.

43

87029907

HOSE ASSY.

335 mm (13 in)

2шт.

44

87443510

HOSE CLAMP,18.4mm Static ID x 15mm W

2шт.

45

87437351

MANIFOLD

Oil Return

1шт.

46

87547017

HOSE

1071 mm (42.1 in); Motor- Pump Loop

1шт.

47

87547019

HOSE

905 mm (35.6 in); Motor- Pump Loop

1шт.

Выбрано товаров: 50