Запчасти Case 465 (08-14D) - HIGH FLOW - MODELS WITH PILOT CONTROL (08) - HYDRAULICS

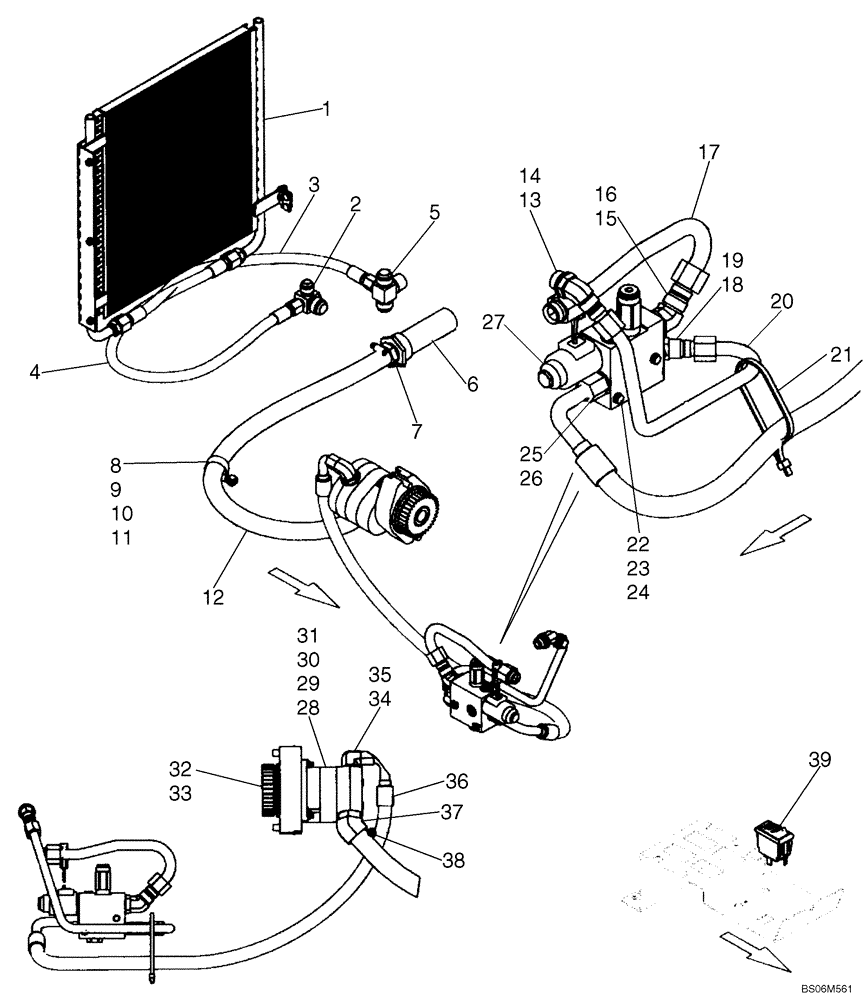
Схема запчастей Case 465 - (08-14D) - HIGH FLOW - MODELS WITH PILOT CONTROL (08) - HYDRAULICS
16
11
20
29
5
23
9
24
18
32
31
34
12
1
28
10
26
33
37
25
22
14
30
39
2
7
21
4
35
19
8
17
13
15
3
38
7
36
27
FIT
1:1
100%

Артикул

Название

Примечание

Количество

87569888

KIT

High Flow Kit; Incl. 1 - 39

1шт.

1

87037881

COOLER, OIL

See Fig. 06-02 For Mounting Hardware

1шт.

2

87436935

TEE

1шт.

3

87422600

HOSE ASSY.

High Flow Oil Cooler

1шт.

4

87415778

HOSE ASSY.

High Flow Cooler

1шт.

5

87422599

TEE

1шт.

6

189310A1

STRAINER ASSY.

Suction Line Filter

1шт.

7

86643479

HYD CONNECTOR

Stem Straight Bead Hose 1.25 ID X 1.25 NPTF

1шт.

8

603022

CLAMP,44.4mm, Coat, 10.3mm Bolt Hole, P Type

1шт.

9

120103

BOLT,M8 x 1.25 x 16mm, Cl 8.8

1шт.

10

86625263

WASHER,9mm ID x 20mm OD x 1.6mm Thk

1шт.

11

229197A1

SQUARE NUT,M8 x 1.25, Cl 8

1шт.

12

87353004

HOSE ASSY.

High Flow Suction

1шт.

13

330345

45 ELBOW,45 Degree, 7/8"-14 x 7/8"-14, O-Ring

Incl. 14

1шт.

14

167269

O-RING,0.097" Thk x 0.755" ID, -910, Cl 6, 90 Duro

1шт.

15

330344

45 ELBOW,1-1/16" - 12 JIC x 1-1/16" - 12 ORB

Incl. 16

1шт.

16

167266

O-RING,0.116" Thk x 0.924" ID, -912, Cl 6, 90 Duro

1шт.

17

87436470

HYD TUBE,19.05 mm OD

High Flow Return

1шт.

18

86512996

ELBOW,45 Degree, 7/8"-14 x 3/4"-16, O-Ring

Incl. 19

1шт.

19

128825

O-RING,0.087" Thk x 0.644" ID, -908, Cl 6, 90 Duro

1шт.

20

87436469

HYD TUBE,15.88 mm OD

High Flow Supply

1шт.

21

L18331

CABLE TIE,375.9mm L, Nylon, Black

CABLE STRAP

1шт.

22

338413

BOLT,Hex, M6 x 60mm, Cl 8.8

2шт.

23

86588450

WASHER,6.6mm ID x 12mm OD x 1.6mm Thk

2шт.

24

87404992

SQUARE NUT,M6 x 1.0, Cl 8

2шт.

25

86071

HYD CONNECTOR,7/8" - 14 JIC x 3/4" - 16 ORB

Incl. 26

1шт.

26

128825

O-RING,0.087" Thk x 0.644" ID, -908, Cl 6, 90 Duro

1шт.

27

87012669

VALVE

See Fig. 08-20

1шт.

28

87020734

PUMP,31.79 CC

1шт.

29

2853146

PTO

1шт.

30

16588324

SCREW,M12 x 45mm

2шт.

31

4896897

GASKET,1.35mm Thk

1шт.

32

272310

O-RING,0.07" Thk x 3.239" ID, -42, Cl 5, 75 Duro

1шт.

33

87016486

12 PT SCREW,M10 x 1.5 x 40mm OAL, Cl 12.9

2шт.

34

84570

90 ELBOW,7/8" - 14 JIC x 1-1/16" - 12 ORB

Incl. 35

1шт.

35

167266

O-RING,0.116" Thk x 0.924" ID, -912, Cl 6, 90 Duro

1шт.

36

87353007

HOSE ASSY.

1шт.

37

87033824

FITTING,45 Degree, 1 1/4" Hose x 1 5/16"-12 ORB Beaded

1шт.

38

87039085

HOSE CLAMP,32mm - 54mm

2шт.

39

87414769

SWITCH

High FLow

1шт.

Выбрано товаров: 40