Запчасти Case 465 (06-02) - HYDROSTATICS - PUMP, SUPPLY AND RETURN (SPLIT PUMP CONFIGURATION) (06) - POWER TRAIN

Схема запчастей Case 465 - (06-02) - HYDROSTATICS - PUMP, SUPPLY AND RETURN (SPLIT PUMP CONFIGURATION) (06) - POWER TRAIN
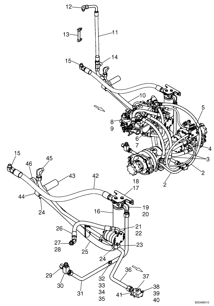
46
34
44
24
15
19
12
43
23
33
45
18
4
13
32
35
17
24
11
10
5
7
9
36
14
21
20
39
25
6
38
28
8
29
42
27
37
31
26
3
30
40
22
2
16
15
41
2
FIT
1:1
100%

Артикул

Название

Примечание

Количество

REF

INSTRUCTION

MODELS WITH SPLIT PUMP CONFIGURATION

1шт.

1

87035343

MOTOR, HYDRAULIC

See Figure 06-19 - 06-21

2шт.

1

87035343R

REMAN-HYD MOTOR

Reman for New PN 87035343

2шт.

1

87035343C

CORE-MOTOR HYDRAULIC

Return Number

2шт.

87638779

SERVICE KIT

Conversion Kit, Split Pump To In-Line Pump,Fig 06-03 Ref 1-3, 6-11, Fig 06-03A Ref 12-17, 34, Fig 06-03B Ref 5-6, 9-14, 17-19, 21-22

1шт.

2

87029907

HOSE ASSY.

2шт.

3

87029814

HOSE ASSY.

2шт.

4

87029814

HOSE ASSY.

1шт.

5

REF

INSTRUCTION

Brake; See Figure 07-01

1шт.

6

22907

ELBOW,0.50" ID x 175.00", SAE J517, SAE J516, SAE J846, SAE J1273

Incl. 7

2шт.

7

167268

O-RING,0.116" Thk x 1.171" ID, -916, Cl 6, 90 Duro

1шт.

8

87021824

90 ELBOW,90 Degree, 1 1/16"-12, 37 Degree x 1 5/16"-12, O-Ring

Incl. 9

2шт.

9

167268

O-RING,0.116" Thk x 1.171" ID, -916, Cl 6, 90 Duro

1шт.

10

87434688

HOSE ASSY.

1шт.

11

87448981

HOSE ASSY.

Oil Cooler Outlet

1шт.

12

144120

ELBOW,90 Degree, 1 1/16"-12, 37 Degree x 1 1/16"-12, 37 Degree

1шт.

13

87374752

GAUGE

Replaces 87424266

1шт.

14

218-558

TEE,1 5/16"-12, 37 Degree x 1"-11 1/2, NPTF Br

1шт.

15

87038696

ELBOW,90 Degree, 1 5/16"-12, 37 Degree x 1 1/16"-12, 37 Degree

1шт.

16

87430661

FILTER

Hydrostatic Filter; For Mounting, See Figure 06-08

1шт.

17

378970

HYD CONNECTOR,1-5/16" - 12 ORB x 1-5/16" - 12 JIC

Incl. 18

2шт.

18

167268

O-RING,0.116" Thk x 1.171" ID, -916, Cl 6, 90 Duro

1шт.

19

268277

90 ELBOW,1-5/16" - 12 JIC x 1-5/16" - 12 ORB

Incl. 20

2шт.

20

167268

O-RING,0.116" Thk x 1.171" ID, -916, Cl 6, 90 Duro

1шт.

21

322894

90 ELBOW,1-1/16" - 12 JIC x 1-1/16" - 12 ORB

Incl. 22

5шт.

22

167266

O-RING,0.116" Thk x 0.924" ID, -912, Cl 6, 90 Duro

1шт.

23

217-320

FITTING,45 Degree Elbow, 1-1/4" Hose Barb x 1-5/16" - 12 Male ORB

1шт.

24

214-3132

HOSE CLAMP,1-1/4" - 2-1/8", HD Worm

2шт.

25

87440294

HOSE ASSY.

1шт.

26

87029813

HOSE ASSY.

1шт.

27

330344

45 ELBOW,1-1/16" - 12 JIC x 1-1/16" - 12 ORB

Incl. 28

1шт.

28

167266

O-RING,0.116" Thk x 0.924" ID, -912, Cl 6, 90 Duro

1шт.

29

219606

CAP,1-1/16" - 12 JIC

Remove When High Flow Option Is Installed

1шт.

30

87421217

ADAPTER,1-5/16" - 12 JIC x 1-1/16" - 12 JIC x 1-1/16" - 12 ORB

45 Deg; With Side Outlet

1шт.

31

87419597

HYD TUBE,25.40 mm OD x 658.9, 414.8 mm L

Valve Outlet

1шт.

32

515-22254

CLAMP,1", Insul, 5/16" Bolt

(25.4 mm)

2шт.

33

120104

BOLT,Hex, M8 x 1.25 x 20mm, Cl 8.8

2шт.

34

86624184

WASHER,9mm ID x 16mm OD x 1.6mm Thk

2шт.

35

122158A1

NUT,M8, U

2шт.

36

87440223

HYD TUBE,25.4 mm OD x 1403, 391.6 mm L

Case Drain

1шт.

37

76349

PLUG,9/16" - 18 ORB

3/8

1шт.

38

814-6045

BOLT,Hex, M6 x 1 x 45mm, Cl 8.8

2шт.

39

86588450

WASHER,6.6mm ID x 12mm OD x 1.6mm Thk

2шт.

40

87404992

SQUARE NUT,M6 x 1.0, Cl 8

M6 x 1

2шт.

41

87437351

MANIFOLD

Oil, Return

1шт.

42

87435566

HOSE ASSY.

1255 mm (49.4 in); Oil Cooler; In; If Used

1шт.

42

87459853

HOSE ASSY.

1200 mm (47.24 in); Oil Cooler; In; If Used

1шт.

43

189310A1

STRAINER ASSY.

Filter, Suction Line

1шт.

44

87029969

HYD CONNECTOR

Elbow, 90 deg Stem, 1-1/4 Stem x 1-1/4 NPTF; Replaces 217-137 Fitting

1шт.

45

9615396

ELBOW,90 Degree, 1 5/16"-12, 37 Degree x 3/4"-14, NPTF

1шт.

46

87035993

PLUG,Sq Soc, 2"-11 1/2 NPTF

1шт.

Выбрано товаров: 51