Запчасти Case 1529 (054) - CYLINDER HEAD (10) - ENGINE

Схема запчастей Case 1529 - (054) - CYLINDER HEAD (10) - ENGINE
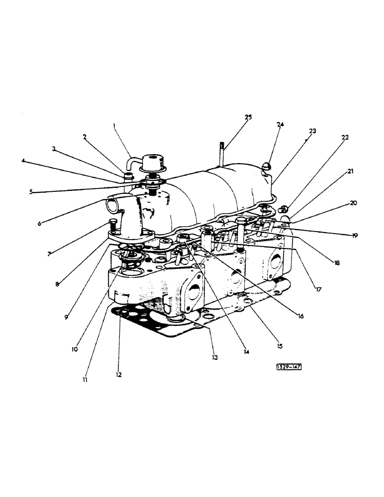
24
4
22
6
11
9
23
21
19
7
2
13
25
12
5
18
20
1
14
3
16
8
10
15
17
FIT
1:1
100%

Артикул

Название

Примечание

Количество

1

K921489

COVER

breather

1шт.

2

K947667

PIPE

HOSE, if used

1шт.

3

214-107

HOSE CLAMP,#12, 3/4", Spring

if used

1шт.

4

K945433

BUSHING

SPACER, if used

1шт.

K626443

WASHER

if used

1шт.

25-148

JAM NUT,Jam, 1/2"-13, G5

Lock, if used

1шт.

5

K626901

O-RING,40554" ID x 40575" OD x 0.12"

O-RING

1шт.

6

K920677

BREATHER

CONNECTION

1шт.

7

13-516

BOLT,Hex, 5/16" - 18 x 1", Gr 5

2шт.

192-20

LOCK WASHER,Helical Spring, 0.318" ID, CST, ZND

2шт.

8

K921853

OUTLET

PIPE water

1шт.

9

K68951

O-RING,0.103" Thk x 2.112" ID, -138, Cl 5, 75 Duro

1шт.

10

K900368

THERMOSTAT

1шт.

K910411

GASKET

1шт.

11

K962566

CYLINDER

HEAD ASSY.

1шт.

12

K915330

SEALING RING

SEAL rubber, if used

1шт.

13

K921246

INSERT

inlet seat

3шт.

K921247

INSERT

exhaust seat

3шт.

14

K617581

NUT

4шт.

15

K942006

GASKET

1шт.

15

K949874

GASKET

1шт.

16

K907338

GASKET,3.97mm Thk

1шт.

17

K906898

NUT

2шт.

K900431

PLUG

taper

3шт.

18

K600870

BOLT

hex

9шт.

19

K608107

STUD

6шт.

9635082

NUT,5/16" - 18, Gr 5

6шт.

92-5

LOCK WASHER,5/16"

6шт.

K608203

STUD

5шт.

K608214

STUD

1шт.

20

K608111

STUD

2шт.

K14988

WASHER

2шт.

21

41-16

PLUG,Exp, 1"

2шт.

22

K19591

PLUG

1шт.

K16732

WASHER

1шт.

23

K921488

COVER

1шт.

24

129-880

CROWN NUT,Crown, 5/16"-18

4шт.

25

K608118

STUD

2шт.

K14988

WASHER

2шт.

Выбрано товаров: 39