Запчасти Case 90XT (02-09C) - WASTEGATE ACTUATOR, NORTH AMERICAN MODELS WITHOUT AIR CONDITIONING (02) - ENGINE

Схема запчастей Case 90XT - (02-09C) - WASTEGATE ACTUATOR, NORTH AMERICAN MODELS WITHOUT AIR CONDITIONING (02) - ENGINE
a
4
8
2
3
a
6
5
7
bt98h036
6
9
10
11
1
FIT
1:1
100%

Артикул

Название

Примечание

Количество

REF

INSTRUCTION

4T-390 EMISSIONS CERTIFIED ENGINE

1шт.

J804960

PACKAGE,SERVICE

Incl. 1 - 11; Also Incl. Figure 02-09B, 1 - 24

1шт.

JR804960

REMAN-TURBOCHARGER

Remanufactured Turbocharger

1шт.

JC592206

CORE-TURBOCHARGER

Return Part Number

1шт.

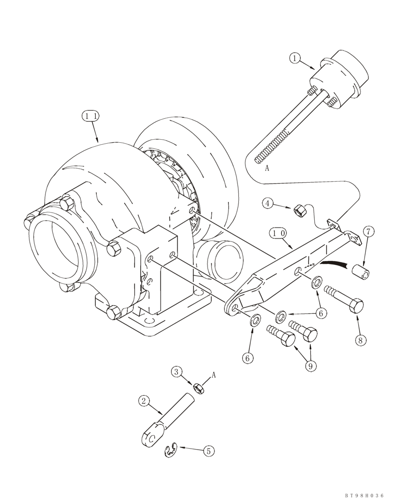
1

J594011

ACTUATOR

1шт.

2

J528177

LINK

1шт.

3

425-155

JAM NUT,Jam, 5/16"-24, G5

5/16 NF

1шт.

4

J592050

NUT

2шт.

5

J528221

CIRCLIP

1шт.

6

895-11008

WASHER,9mm ID x 16mm OD x 1.6mm Thk

3шт.

7

J532195

SPACER,9.38mm ID x 16.03mm OD x 13.7mm L

13,6 mm

1шт.

8

814-8035

BOLT,Hex, M8 x 1.25 x 35mm, Cl 8.8

1шт.

9

614-8020

BOLT,Hex, M8 x 1.25 x 20mm

M8 x 35

2шт.

10

J535203

SUPPORT

M8 x 20

1шт.

11

NSS

NOT SOLD SEPARAT

Housing

1шт.

Выбрано товаров: 15