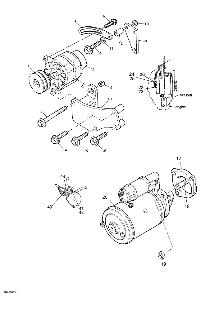
Запчасти Case 689G (04-14) - ALTERNATOR AND STARTER MOUNTING (04) - ELECTRICAL SYSTEMS

Схема запчастей Case 689G - (04-14) - ALTERNATOR AND STARTER MOUNTING (04) - ELECTRICAL SYSTEMS
5
4
6
15
11
44
9
24
18
7
19
17
16
48
47
20
12
14
26
8
2
10
3
13
25
1
49
22
23
FIT
1:1
100%

Артикул

Название

Примечание

Количество

1

314763A1

PULLEY

alternator

1шт.

2

309538A1

ALTERNATOR

ASSEMBLY electrical, Includes: Ref. 2A, 2B and 2C

1шт.

2a

309994A1

FAN

alternator, not shown

1шт.

2b

309597A1

KIT

brush, alternator, not shown

1шт.

2c

330539A1

GUARD

alternator electrical, not shown

1шт.

3

218422A1

SCREW

hex flange

1шт.

4

315924A1

SLEEVE

alternator mounting

1шт.

5

219757A1

WASHER

flat

1шт.

6

844-8020

BOLT,Hvy Hex, M8 x 20mm, Cl 8.8

1шт.

7

314764A1

BRACKET

alternator mounting

1шт.

8

285475A1

LEVER

SLIDE positioning, alternator

1шт.

9

218041A1

SCREW

hex flange

1шт.

10

219755A1

NUT

hex

1шт.

11

219757A1

WASHER

flat

1шт.

12

315925A1

SPACER

tube

1шт.

13

REF

INSTRUCTION

BRACKET alternator mounting

1шт.

14

281652A1

SCREW

hex flange

2шт.

15

296130A1

SCREW

hex flange

1шт.

16

281653A1

SCREW

hex flange

1шт.

17

314673A1

SPACER

special, starter mounting

1шт.

18

315299A1

STUD

starter mounting

3шт.

19

825-2410

FLANGE NUT,M10 x 1.5, Flg, Cl 8

3шт.

20

310467A1

STARTING MOTOR

ASSEMBLY engine, Includes: Ref. 20A, 20B, 20C, 20D and 20E

1шт.

20a

309220A1

BRUSH HOLDER

HOLDER, BRUSH not shown

4шт.

20b

309215A1

BRUSH, COMMUTATOR

BRUSH ground, not shown

2шт.

20c

309216A1

BRUSH, COMMUTATOR

BRUSH insulated, not shown

2шт.

20d

309217A1

SPRING

brush, not shown

4шт.

20e

309298A1

SOLENOID

starter, not shown

1шт.

22

614-8020

BOLT,Hex, M8 x 1.25 x 20mm

Miscellaneous hardware

1шт.

23

492-11031

LOCK WASHER,5/16"

Miscellaneous hardware

1шт.

24

829-1406

NUT,Hex, M6 x 1, Cl 10.9

Miscellaneous hardware

1шт.

25

493-21026

LOCK WASHER,Int Tooth, 1/4"

Miscellaneous hardware

1шт.

26

310397A1

CONTACT HOUSING

COVER, miscellaneous hardware

1шт.

44

309913A1

COVER

terminal, miscellaneous hardware

1шт.

47

825-1405

NUT,M5, Cl 8

Miscellaneouos hardware

1шт.

48

493-21020

LOCK WASHER,Int Tooth, #10

(3/16"), Miscellaneous hardware

1шт.

49

829-1410

NUT,M10 x 1.5, Cl 10.9

Miscellaneous Hardware

1шт.

Выбрано товаров: 37