Запчасти Case 689G (06-34) - TRANSMISSION COMPONENTS, HOUSING AND RELATED PARTS (06) - POWER TRAIN

Схема запчастей Case 689G - (06-34) - TRANSMISSION COMPONENTS, HOUSING AND RELATED PARTS (06) - POWER TRAIN
2
29
44
7
22
27
32
30
33
21
28
11
15
39
16
38
31
17
6
19
40
43
24
23
8
25
12
26
FIT
1:1
100%

Артикул

Название

Примечание

Количество

309882A1

TRANSMISSION

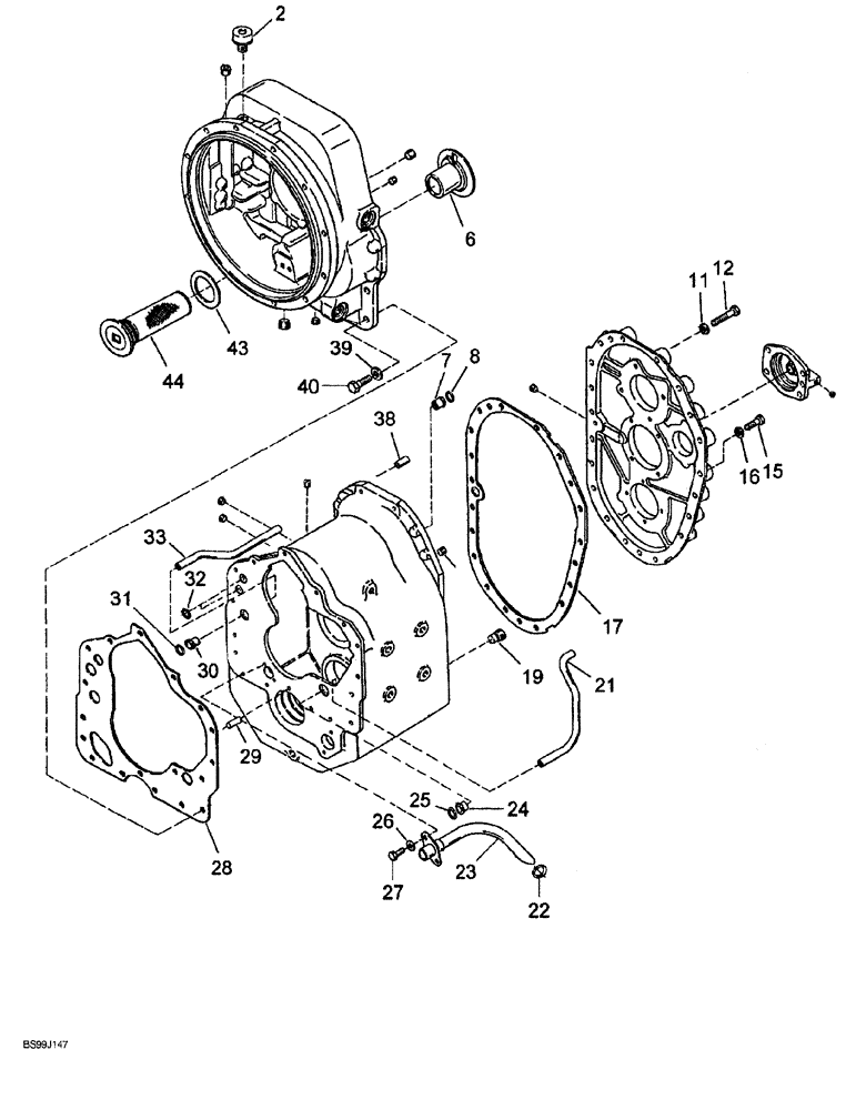
ASSEMBLY complete, parts list Figures 6-34 - 6-50, Includes: Ref. 2 - 44

1шт.

2

309201A1

BREATHER

air

1шт.

6

309191A1

SLEEVE

converter housing

1шт.

7

309142A1

TUBE

SLEEVE

1шт.

8

309150A1

O-RING

pressure tube

1шт.

11

309363A1

LOCK WASHER

10шт.

12

309364A1

SCREW

hex

10шт.

15

309364A1

SCREW

hex

10шт.

16

309363A1

LOCK WASHER

10шт.

17

310213A1

GASKET

housing

1шт.

19

309895A1

PLUG

drain, magnetic

2шт.

21

310214A1

TUBE

clutch lube

1шт.

22

309204A1

O-RING

suction tube

1шт.

23

310215A1

TUBE

suction

1шт.

24

309205A1

SLEEVE

tube, clutch lube

1шт.

25

309150A1

O-RING

sleeve

1шт.

26

309146A1

LOCK WASHER

2шт.

27

309139A1

SCREW

hex

2шт.

28

310216A1

GASKET

housing

1шт.

29

309141A1

DOWEL

1шт.

30

309142A1

TUBE

SLEEVE

1шт.

31

309150A1

O-RING

pressure tube

1шт.

32

310217A1

O-RING

clutch pressure

2шт.

33

309192A1

TUBE

pressure, low speed clutch

1шт.

38

309141A1

DOWEL

2шт.

39

309363A1

LOCK WASHER

16шт.

40

309896A1

SCREW

hex

16шт.

43

309152A1

GASKET

screen

1шт.

44

309145A1

SCREEN

filter

1шт.

Выбрано товаров: 29