Запчасти Hitachi ZW310 015 PILOT PIPING(3). 06 HYDRAULIC SYSTEM

Схема запчастей Hitachi ZW310 - 015 PILOT PIPING(3). 06 HYDRAULIC SYSTEM
FIT
1:1
100%

Артикул

Название

Примечание

Количество

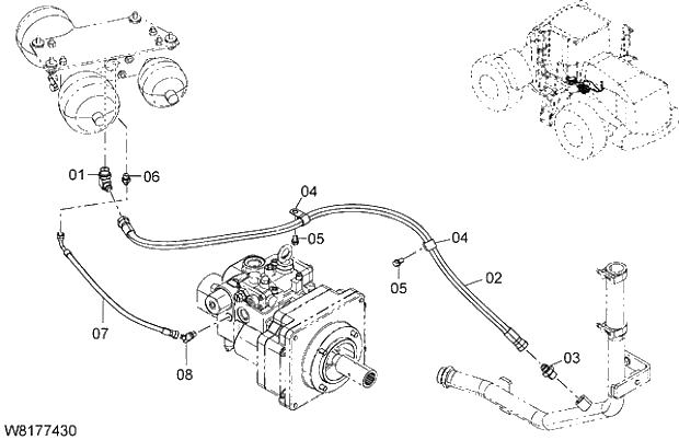
1

HLA852344

ELBOW;S

1шт.

01A

03320-00180

* O-RING

1шт.

2

263G7-42181

HOSE ASSY

1шт.

3

HLA852144

ADAPTER;S

1шт.

03A

03320-00180

* O-RING

1шт.

4

263G2-43291

CLAMP

005101-005102

3шт.

@111

000101-000108

4

263G2-43291

CLAMP

005103-

2шт.

@222

000109-004999

5

01183-10020

BOLT;SEMS

005101-005102

3шт.

@333

000101-000108

5

01183-10020

BOLT;SEMS

005103-

2шт.

@444

000109-004999

6

HLA852122

ADAPTER;S

1шт.

06A

03320-00110

* O-RING

1шт.

7

263J7-42011

HOSE ASSY

1шт.

8

HLA852222

ELBOW;S

1шт.

08A

03320-00110

* O-RING

1шт.

Выбрано товаров: 18