Запчасти Hyundai R290LC7A PAGE 1030 EXHAUST SYSTEM СИСТЕМА ДВИГАТЕЛЯ

Схема запчастей Hyundai R290LC7A - PAGE 1030 EXHAUST SYSTEM СИСТЕМА ДВИГАТЕЛЯ
FIT
1:1
100%

Артикул

Название

Примечание

Количество

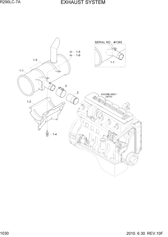
1

11N8-37002

MUFFLER SUB ASSY

#1266

1шт.

1

11N8-37003

MUFFLER SUB ASSY

#1267 - #1393

1шт.

1

11N8-37004

MUFFLER SUB ASSY

#1394

1шт.

1-1

11N8-37012

MUFFLER

#1266

1шт.

1-1

11N8-37013

MUFFLER

#1267 - #1393

1шт.

1-1

11N8-37014

MUFFLER

#1394

1шт.

1-2

11N8-37022

BRACKET-MUFFLER

1шт.

1-3

11N8-30161

CLAMP-BAND

2шт.

1-4

S037-102022

BOLT-W/WASHER

4шт.

1-5

S205-101002

NUT-HEX

4шт.

1-6

S441-100002

WASHER-HARDENED

4шт.

2

11N8-33130

CONNETOR-EXHAUST

1шт.

3

11N6-30040

CLAMP-SEAL

1шт.

Выбрано товаров: 0