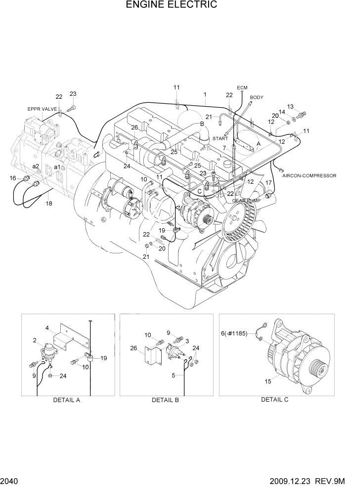
Запчасти Hyundai R500LC7A PAGE 2040 ENGINE ELECTRIC ЭЛЕКТРИЧЕСКАЯ СИСТЕМА

Схема запчастей Hyundai R500LC7A - PAGE 2040 ENGINE ELECTRIC ЭЛЕКТРИЧЕСКАЯ СИСТЕМА
FIT
1:1
100%

Артикул

Название

Примечание

Количество

1

21NB-40022

HARNESS-ENGINE

#1184

1шт.

1

21NB-40023

HARNESS-ENGINE

#1185

1шт.

2

21N8-42050

RELAY-HEATER

1шт.

3

21N6-30120

RELAY-START

1шт.

4

21LH-31011

PLATE

1шт.

5

21NB-00190

HARNESS-EXT,START RY

1шт.

6

21E1-21120

WIRE LINK-ALTERNATOR

#1184

1шт.

7

21EH-30720

STRAP-EARTH

1шт.

9

S035-061522

BOLT-W/WASHER

6шт.

10

S037-122052

BOLT-W/WASHER

4шт.

11

S593-001702

CLIP-HARNESS

6шт.

12

S552-035146

CLAMP-BAND

15шт.

13

S037-102052

BOLT-W/WASHER

2шт.

14

S431-100002

WASHER-INTERNAL T/LOCK

1шт.

15

21E6-40030

ALTERNATOR ASSY

#1184

1шт.

15

21Q6-41000

ALTERNATOR ASSY

#1185

1шт.

16

21EG-32200

SENDER-PRESSURE

OPT, PUMP PRESS

2шт.

17

21EG-32210

SENDER-PRESSURE

OPT, PUMP PRESS

1шт.

18

21NB-40170

HARNESS-PUMP PS

OPT, PUMP PRESS

1шт.

19

S543-180002

CLAMP-TUBE

1шт.

20

S285-101002

NUT-FLANGED

1шт.

21

21NB-40050

CABLE ASSY

#1184

1шт.

21

21NB-40051

CABLE ASSY

#1185

1шт.

22

S593-001302

CLIP-HARNESS

4шт.

23

S107-100206

BOLT-SOCKET

1шт.

24

S285-061002

NUT-FLANGED

4шт.

25

21LH-31030

PLATE

4шт.

26

21LH-31020

PLATE

1шт.

Выбрано товаров: 28