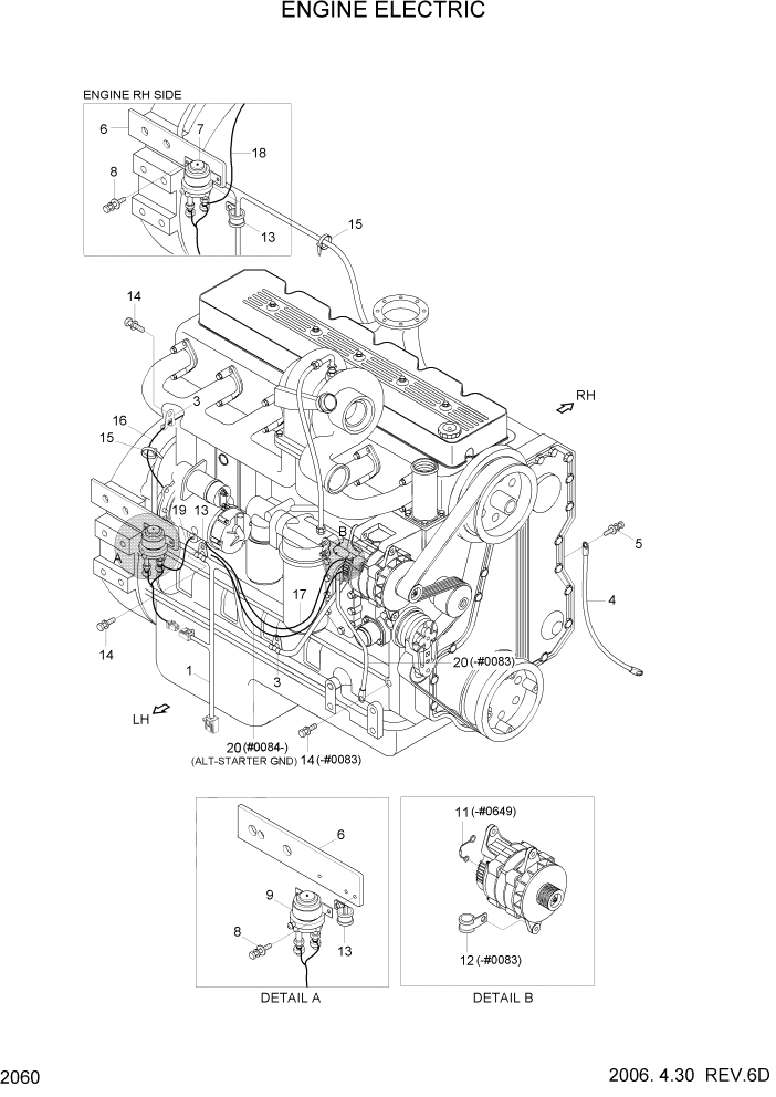
Запчасти Hyundai HL770-7 PAGE 2060 ENGINE ELECTRIC ЭЛЕКТРИЧЕСКАЯ СИСТЕМА

Схема запчастей Hyundai HL770-7 - PAGE 2060 ENGINE ELECTRIC ЭЛЕКТРИЧЕСКАЯ СИСТЕМА
FIT
1:1
100%

Артикул

Название

Примечание

Количество

1

21LB-10022

HARNESS-ENGINE

#0649

1шт.

1

21LB-10023

HARNESS-ENGINE

#0650

1шт.

3

21E9-00170

CLIP-HARNESS

2шт.

4

21EH-30720

STRAP-EARTH

1шт.

5

S037-122522

BOLT-W/WASHER

1шт.

6

21LB-40082

PLATE-RELAY

2шт.

7

E225-0006

RELAY-HEATER

1шт.

8

S035-061522

BOLT-W/WASHER

4шт.

9

21E4-3012

RELAY-START

1шт.

11

21E1-21120

WIRE LINK-ALTERNATOR

#0649

1шт.

12

S593-000702

CLIP-HARNESS

#0083

1шт.

13

S593-000902

CLIP-HARNESS

3шт.

14

S037-081552

BOLT-W/WASHER

#0083

3шт.

14

S037-081552

BOLT-W/WASHER

#0084

2шт.

15

S552-050203

CLAMP-BAND

10шт.

16

21LB-20450

CABLE(HEATER-STARTER)

1шт.

17

21LC-40070

CABLE(ALT-STARTER)

#0705

1шт.

17

21LB-34200

CABLE(ALT-STARTER)

#0706

1шт.

18

21LB-20460

CABLE(HEATER RY-HEAT)

1шт.

19

21EA-00190

HARNESS-EXT,START RY

1шт.

20

21L8-10360

CABLE(ALT-EARTH)

#0083

1шт.

20

21LB-20410

CABLE(ALT-EARTH)

#0084

1шт.

Выбрано товаров: 22