Запчасти Hyundai HL757TM-9 PAGE 5010 FRONT FRAME СТРУКТУРА

Схема запчастей Hyundai HL757TM-9 - PAGE 5010 FRONT FRAME СТРУКТУРА
FIT
1:1
100%

Артикул

Название

Примечание

Количество

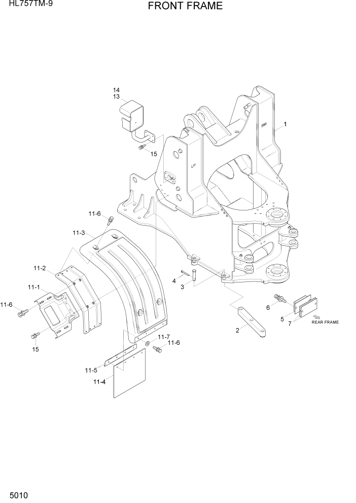
1

46LM-00011

FRONT FRAME WA

#0012

1шт.

1

46LM-00012

FRONT FRAME WA

#0013

1шт.

2

41LD-09010

BAR

1шт.

3

41LD-09020

PIN-CLEVIS

2шт.

4

41L1-1074

PIN

2шт.

5

41LB-29080

STOPPER

2шт.

6

S037-123026

BOLT-W/WASHER

4шт.

7

41LB-29070

SHIM(3.0T)

2шт.

11

72LM-70011

FRONT FENDER ASSY-LH

LH

1шт.

11

72LM-70021

FRONT FENDER ASSY-RH

RH

1шт.

11-1

72LM-70111

SUPPORT-FENDER

1шт.

11-2

72LM-70121

BRACKET WA

1шт.

11-3

72LM-70131

FENDER-FRONT

1шт.

11-4

72LM-70140

RUBBER PAD

1шт.

11-5

72LM-70150

PLATE WA

2шт.

11-6

S037-122556

BOLT-W/WASHER

12шт.

11-7

S392-013060

SHIM(2.0T)-ROUND

4шт.

13

71LM-70031

LAMP BOX WA-LH

1шт.

14

71LM-70041

LAMP BOX WA-RH

1шт.

15

S037-123056

BOLT-W/WASHER

16шт.

Выбрано товаров: 20