Запчасти Hyundai 33HDLL EXHAUST SYSTEM

Схема запчастей Hyundai 33HDLL - EXHAUST SYSTEM
FIT
1:1
100%

Артикул

Название

Примечание

Количество

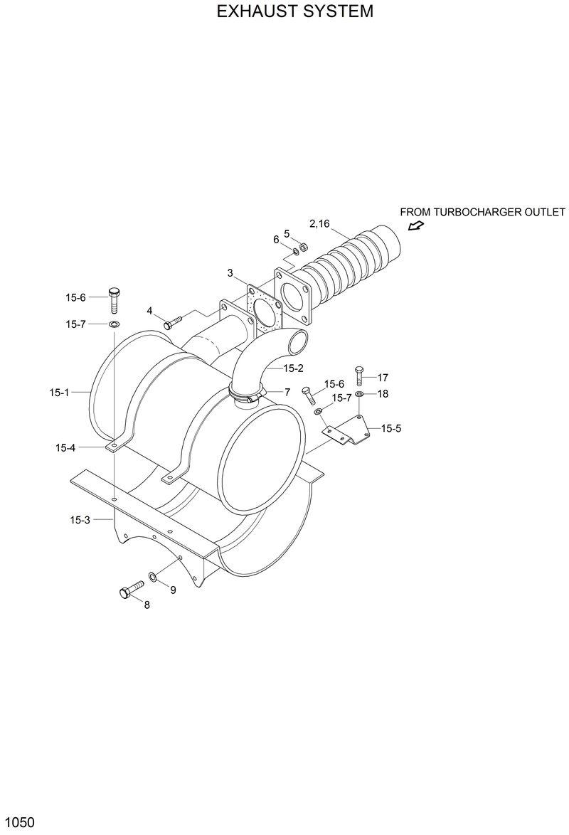
11

11EM-32100

11EM-32100-Bracket

12

11EM-30130

11EM-30130-Clamp-Band

13

S017-100302

S017-100302-Bolt-Hex

14

S403-102002

S403-102002-Washer-Plain

15

11EL-32200

11EL-32200-Muffler Sub Assy

15-1

11EM-32320

11EM-32320-. Muffler

15-2

11E6-32062

11E6-32062-. Tail Pipe

15-3

11ER-32370

11ER-32370-. Bracket-Muffler

15-4

11EM-30130

11EM-30130-. Clamp-Band

15-5

11ER-32360

11ER-32360-. Bracket

15-6

S017-100302

S017-100302-. Bolt-Hex

15-7

S403-102002

S403-102002-. Washer-Plain

16

11EM-32350

11EM-32350-Bellows Pipe

17

S017-120402

S017-120402-Bolt-Hex

18

S403-122002

S403-122002-Washer-Plain

3

E111-3027

E111-3027-Gasket

4

S017-100352

S017-100352-Bolt-Hex

5

S207-101002

S207-101002-Nut-Hex

7

11E6-32070

11E6-32070-Clamp-Exhaust Pipe

8

S017-100402

S017-100402-Bolt-Hex

9

S411-100002

S411-100002-Washer-Spring

9

S411-100002

S411-100002-Washer-Spring

Выбрано товаров: 22