Запчасти Hyundai HSL610 COOLING WATER SYSTEM

Схема запчастей Hyundai HSL610 - COOLING WATER SYSTEM
FIT
1:1
100%

Артикул

Название

Примечание

Количество

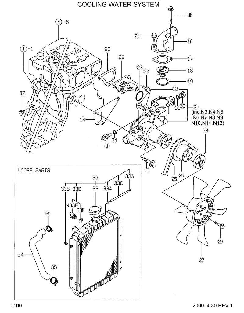
129403-42380

129403-42380-. V-Pulley(D110)

129612-44521

129612-44521-. Radiator Assy

1

121250-44901

121250-44901-. Switch-Thermo(110'C)

12

23871-030000

23871-030000-.. Plug Pt3/8-Screw

14

129100-42020

129100-42020-. Gasket-C.W.Pump

15

26106-080602

26106-080602-. Bolt M8x60 Plated

16

124101-49530

124101-49530-. Cover-Thermostat

17

129795-49551

129795-49551-. Gasket-(Non-Asb.)

18

129574-49800

129574-49800-. Thermostat

19

129150-49811

129150-49811-. Gasket-(Non-Asb.)

2

129001-42002

129001-42002-. Pump Assy-C.Water

20

129100-49840

129100-49840-. Gasket-Thermo. Case

21

26106-080252

26106-080252-. Bolt M 8x 25 Plated

22

129001-42040

129001-42040-. Joint

23

24321-000300

24321-000300-. O-Ring G30

24

26106-080162

26106-080162-. Bolt M 8x 16 Plated

25

25132-003800

25132-003800-. V-Belt (A-38)

26

129556-42350

129556-42350-. V-Pulley(D96)

27

129432-44740

129432-44740-. Fan-Cooling

28

124574-44761

124574-44761-. Spacer

29

26014-060252

26014-060252-. Bolt M6x25

30

121450-42450

121450-42450-. Plug M16

31

124465-44950

124465-44950-. Gasket

32

129612-44520

129612-44520-. Radiator

33

129107-44590

129107-44590-.. Cap-Radiator

33A

121250-44590

121250-44590-.. Clamp

33B

26014-060122

26014-060122-.. Bolt M 6x 12

33C

124722-49160

124722-49160-.. Hose(B)-Water Drain

33D

129150-49080

129150-49080-.. Cock-Drain

33E

119629-49070

119629-49070-... Cock-Drain

33F

119629-49080

119629-49080-... Gasket

34

119859-49020

119859-49020-. Pipe (B)-C.Water

35

23010-038000

23010-038000-. Clamp 38

36

26106-080652

26106-080652-. Bolt M8x65 Plated

37

171056-49120

171056-49120-. Plug-Drain

4

129100-42051

129100-42051-.. Gasket-(Non-Asb.)

N

@

@-Not Individually Supplied

N10

23871-010000

23871-010000-.. Plug Pt1/8-Screw

N11

121850-42410

121850-42410-.. Screw

N13

23871-020000

23871-020000-.. Plug Pt1/4-Screw

N3

129001-42032

129001-42032-.. Body-C.W.Pump

N5

129100-42120

129100-42120-.. Plate

N6

129100-42201

129100-42201-.. Impeller

N7

127610-43301

127610-43301-.. Shaft W/Bearing

N8

129150-42260

129150-42260-.. Seat-Pulley

N9

119265-42310

119265-42310-.. Seal-Mechanical

Выбрано товаров: 46