Запчасти Hyundai 20/25/30/33D-7E PAGE 9260 STARTER(COMPONENT PARTS) ДВИГАТЕЛЬ БАЗА

Схема запчастей Hyundai 20/25/30/33D-7E - PAGE 9260 STARTER(COMPONENT PARTS) ДВИГАТЕЛЬ БАЗА
FIT
1:1
100%

Артикул

Название

Примечание

Количество

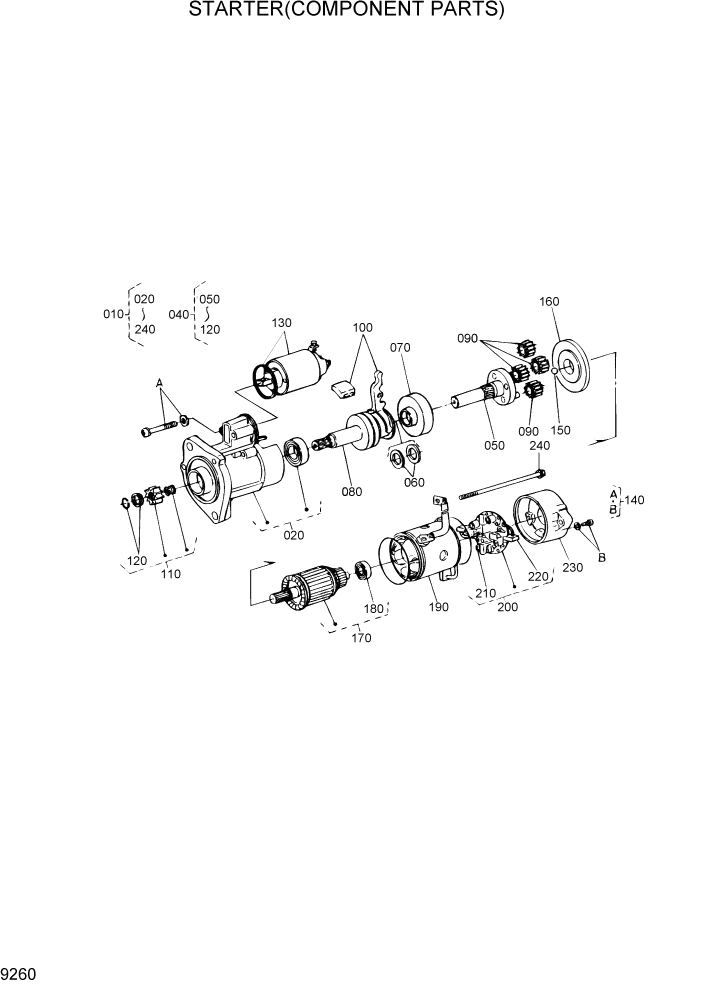
10

XJBT-02322

STATER ASSY

1шт.

20

XJBT-02323

BRACKET-FRONT

1шт.

40

XJBT-02324

SHAFT-CLUTCH

1шт.

50

XJBT-02325

SHAFT-GEAR

1шт.

60

XJBT-01961

WASHER SET

1шт.

70

XJBT-01953

INTERNAL GEAR SET

1шт.

80

XJBT-01957

CLUTCH-OVER RUNNING

1шт.

90

XJBT-01954

GEAR ASSY

4шт.

100

XJBT-02326

LEVER-SET

1шт.

110

XJBT-02327

SET PINION

1шт.

120

XJBT-01948

STOPPER SET

1шт.

130

XJBT-01942

SWITCH ASSY-MAGNETIC

1шт.

140

XJBT-02328

SET-SCREW

1шт.

150

XJBT-02216

BALL

1шт.

160

XJBT-01962

PACKING SET

1шт.

170

XJBT-02329

ARMATURE

1шт.

180

XJBT-01952

BEARING

1шт.

190

XJBT-02330

YOKE

1шт.

200

XJBT-02331

HOLDER-BRUSH

1шт.

210

XJBT-02332

BRUSH-SPRING

4шт.

220

XJBT-02333

BRUSH

2шт.

230

XJBT-02334

BRACKET-REAR

1шт.

240

XJBT-02335

SET-BOLT

1шт.

Выбрано товаров: 23