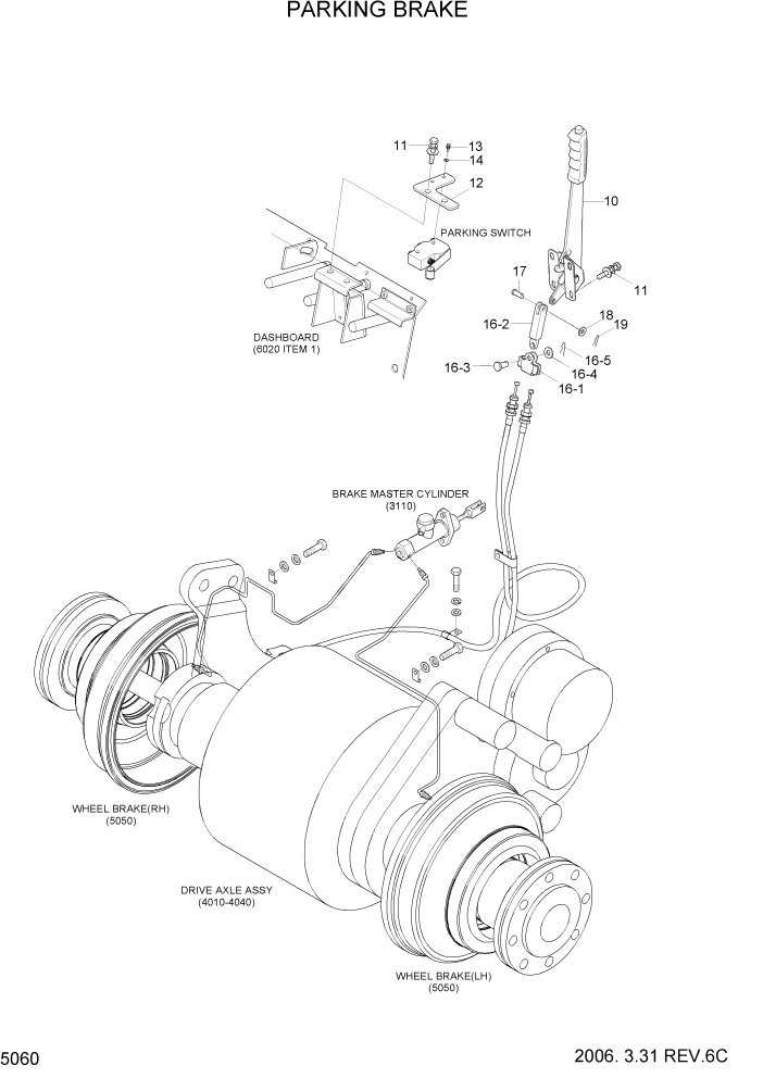
Запчасти Hyundai 20/25/30BH-7 PAGE 5060 PARKING BRAKE РУЛЕВОЕ & СИСТЕМА УПРАВЛЕНИЯ

Схема запчастей Hyundai 20/25/30BH-7 - PAGE 5060 PARKING BRAKE РУЛЕВОЕ & СИСТЕМА УПРАВЛЕНИЯ
FIT
1:1
100%

Артикул

Название

Примечание

Количество

10

81FH-40050

PARKING LEVER ASSY

1шт.

11

S035-082026

BOLT-W/WASHER

6шт.

12

B51100621

BRACKET

1шт.

13

S015-040256

BOLT-HEX

2шт.

14

S403-041006

WASHER-PLAIN

2шт.

16

81FH-40070

CONNECTOR & ROD ASSY

1шт.

16-1

81FH-40080

CONNECTOR

1шт.

16-2

81FH-40090

ROD

1шт.

16-3

S491-100252

PIN-CLEVIS

1шт.

16-4

S403-101002

WASHER-PLAIN

1шт.

16-5

S461-320202

PIN-SPLIT

1шт.

17

S491-080252

PIN-CLEVIS

1шт.

18

S403-081006

WASHER-PLAIN

5шт.

19

S461-200152

PIN-SPLIT

1шт.

Выбрано товаров: 14