Запчасти Hyundai HBF20/HBF25/HBF30C-7 PAGE 5050 PARKING BRAKE РУЛЕВОЕ & СИСТЕМА УПРАВЛЕНИЯ

Схема запчастей Hyundai HBF20/HBF25/HBF30C-7 - PAGE 5050 PARKING BRAKE РУЛЕВОЕ & СИСТЕМА УПРАВЛЕНИЯ
FIT
1:1
100%

Артикул

Название

Примечание

Количество

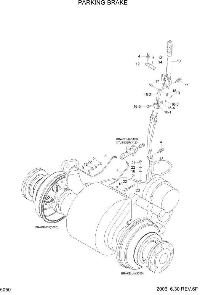
4

S035-061522

BOLT-W/WASHER

#0001

3шт.

7

81FM-40051

PIPE ASSY-LH

1шт.

8

81FM-40061

PIPE ASSY-RH

1шт.

9

81F8-40790

CLAMP

2шт.

10

81FH-40050

PARKING LEVER ASSY

1шт.

11

S035-082022

BOLT-W/WASHER

#0001

4шт.

12

81FH-40060

BRACKET-SWITCH

1шт.

13

S015-040252

BOLT-HEX

#0001

2шт.

14

S403-041002

WASHER PLAIN

#0001

2шт.

15

6600384800

CLAMP-CABLE

1шт.

16

81FH-40070

CONNECTOR & ROD ASSY

1шт.

16-1

81FH-40080

CONNECTOR

1шт.

16-2

81FH-40090

ROD

1шт.

16-3

S491-100252

PIN-CLEVIS

1шт.

16-4

S403-101002

WASHER-PLAIN

1шт.

16-5

S461-320202

PIN-SPLIT

1шт.

17

S491-080252

PIN-CLEVIS

1шт.

18

S403-081002

WASHER-PLAIN

#0001

3шт.

19

S461-200152

PIN-SPLIT

1шт.

20

S543-120002

CLAMP-TUBE

1шт.

21

S015-080152

BOLT-HEX

#0001

3шт.

22

S411-080002

WASHER-SPRING

#0001

3шт.

Выбрано товаров: 22