Запчасти Hyundai HBP15 PAGE 1020 HARNESS ЭЛЕКТРИЧЕСКАЯ СИСТЕМА

Схема запчастей Hyundai HBP15 - PAGE 1020 HARNESS ЭЛЕКТРИЧЕСКАЯ СИСТЕМА
FIT
1:1
100%

Артикул

Название

Примечание

Количество

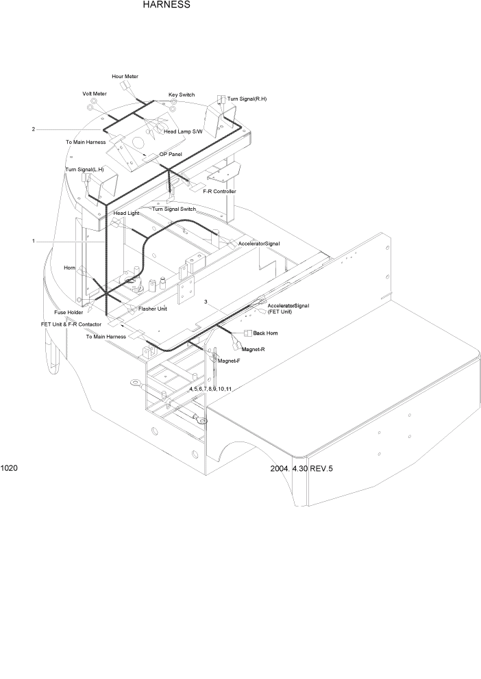
1

310021010-02

HARNESS-MAIN

HBP15 #2046

1шт.

1

310021011

HARNESS-MAIN

HBP15 #2047

1шт.

1

310021011

HARNESS-MAIN

HBT40 #3139

1шт.

2

310021020-03

HARNESS-OP PANEL

1шт.

3

310021050-01

HARNESS-CONTROLLER

HBP15 #2096

1шт.

3

310021051

HARNESS-CONTROLLER

HBP15 #2097

1шт.

3

310021050-01

HARNESS-CONTROLLER

HBT40 #3294

1шт.

3

310021051

HARNESS-CONTROLLER

HBT40 #3295

1шт.

4

310021210

CABLE-M/C F-R,FET(A2)

1шт.

5

310021220

CABLE-M/C F-R,FET(M-)

1шт.

6

310021230-02

CABLE-TERMINAL,-FET(B-)

1шт.

7

310021240

CABLE-FUSE(F1),FET(B+)

1шт.

8

310021250

CABLE-D/MOTOR,M/C F-R

1шт.

9

310021260-01

CABLE-D/MOTOR,FET(B+)

1шт.

10

310021270-01

CABLE-D/MOTOR,M/C R

1шт.

11

310021280-01

CABLE-D/MOTOR,M/C F

1шт.

Выбрано товаров: 16