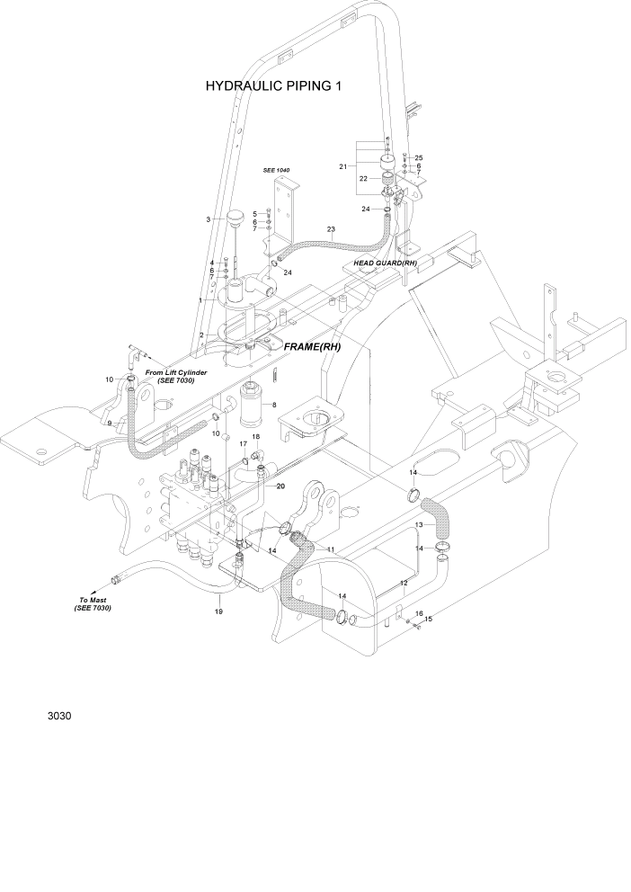
Запчасти Hyundai HLF15/HLF18-2 PAGE 3030 HYDRAULIC PIPING 1 ГИДРАВЛИЧЕСКАЯ СИСТЕМА

Схема запчастей Hyundai HLF15/HLF18-2 - PAGE 3030 HYDRAULIC PIPING 1 ГИДРАВЛИЧЕСКАЯ СИСТЕМА
FIT
1:1
100%

Артикул

Название

Примечание

Количество

1

F11662014

HYD COVER

1шт.

2

F12240030

PACKING

1шт.

3

F11663011

CAP-HYD OIL

1шт.

4

201306025

BOLT-HEX

4шт.

5

201306030

BOLT-HEX

2шт.

6

233306000

WASHER-SPRING

7шт.

7

231106000

WASHER-PLAIN

7шт.

8

F42650010

FILTER ASSY

1шт.

9

FAC1000410-01

HOSE-LP

1шт.

10

2C5302000

CLAMP

2шт.

11

F11641033

HOSE-LP

HLF15-2 #1005

1шт.

11

F21640150

HOSE-LP

HLF15-2 #1006 - #1025

1шт.

11

F21640151

HOSE-LP

HLF15-2 #1026

1шт.

11

F11641033

HOSE-LP

HLF18-2 #1009

1шт.

11

F21640150

HOSE-LP

HLF18-2 #1010 - #1029

1шт.

11

F21640151

HOSE-LP

HLF18-2 #1030

1шт.

12

F11641042

PIPE-RETURN

1шт.

13

FHC1005800

HOSE-LP

1шт.

14

2C5308000

CLAMP

4шт.

15

201508015

BOLT-HEX

1шт.

16

233308000

WASHER-SPRING

1шт.

17

2Q4691000

O-RING

2шт.

18

28N310005

ELBOW

1шт.

19

29N108520

HOSE ASSY-THD 0X0

HLF15-2 #1005

1шт.

19

29N108526

HOSE-HP

HLF15-2 #1006 - #1025

1шт.

19

29Q108513

HOSE ASSY-THD 0X90

HLF15-2 #1026

1шт.

19

29N108520

HOSE ASSY-THD 0X0

HLF18-2 #1009

1шт.

19

29N108526

HOSE-HP

HLF18-2 #1010 - #1029

1шт.

19

29Q108513

HOSE ASSY-THD 0X90

HLF18-2 #1030

1шт.

19

29N108508

HOSE-HP

HLF15-2 #1005

1шт.

19

29N108514

HOSE-HP

HLF15-2 #1006 - #1025

1шт.

19

29N108511

HOSE ASSY-THD 0X0

HLF15-2 #1026

1шт.

19

29N108508

HOSE-HP

HLF18-2 #1009

1шт.

19

29N108514

HOSE-HP

HLF18-2 #1010 - #1029

1шт.

19

29N108511

HOSE ASSY-THD 0X0

HLF18-2 #1030

1шт.

20

F21640051

PIPE-LIFT

HLF15-2 #1005

1шт.

20

F21640052

PIPE-LIFT

HLF15-2 #1038

1шт.

20

F21640051

PIPE-LIFT

HLF18-2 #1009

1шт.

20

F21640052

PIPE-LIFT

HLF18-2 #1042

1шт.

21

F23650100

AIR BREATHER

1шт.

22

F23650200

FILTER

1шт.

23

F23610000

HOSE-LP

1шт.

24

2E8300180

CLIP

2шт.

25

201306015

BOLT-HEX

1шт.

Выбрано товаров: 44