Запчасти John Deere 7C ZTS 116 - 4613 Cylinder Block 0400B 270C LC EXCAVATOR 6068HT055-RE507964 6068HT055

Схема запчастей John Deere 7C ZTS - 116 - 4613 Cylinder Block 0400B 270C LC EXCAVATOR 6068HT055-RE507964 6068HT055
FIT
1:1
100%

Артикул

Название

Примечание

Количество

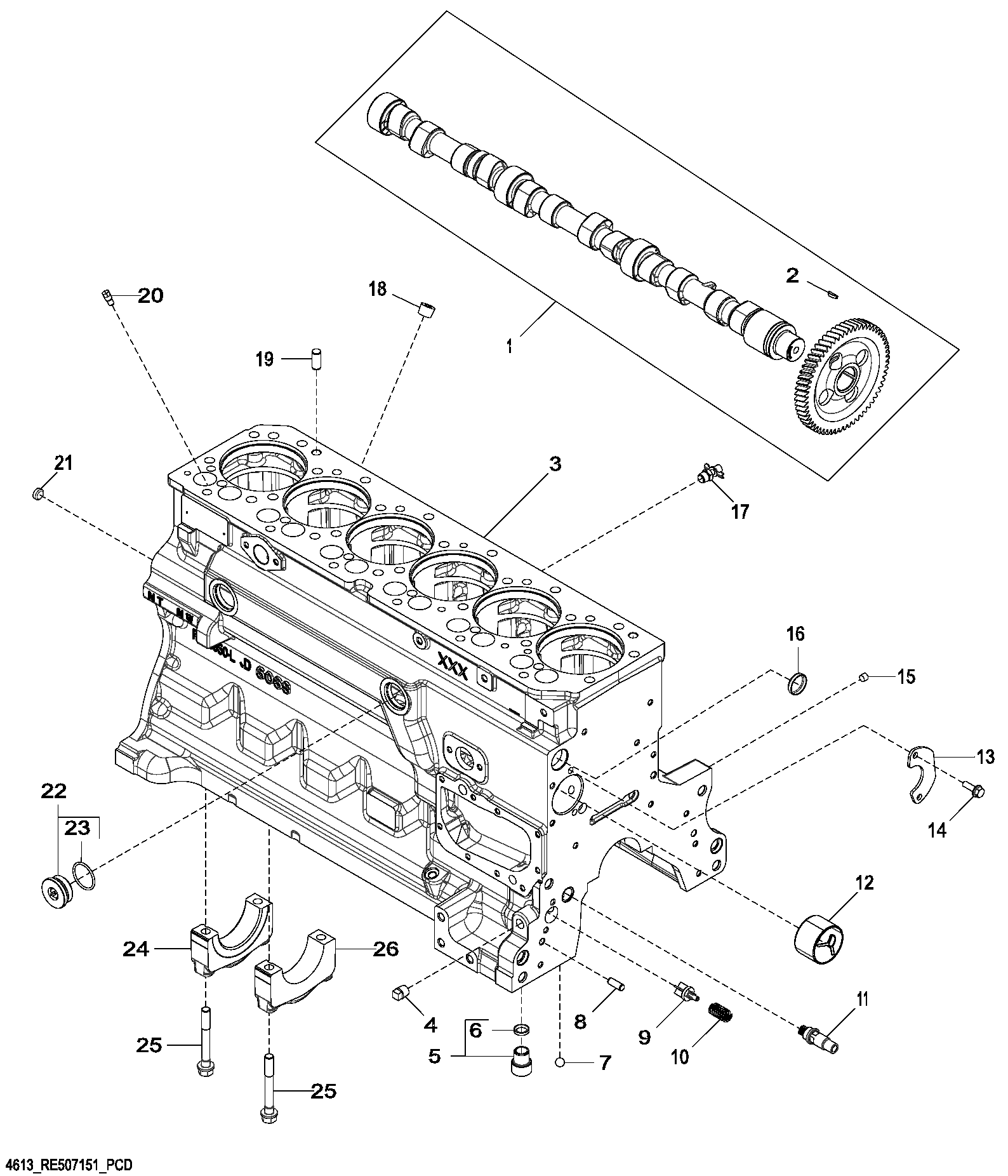
1

RE507149

Camshaft

1шт.

2

R133303

Shaft Key

1шт.

3

Cylinder Block

MARKED R504850; ORDER RE518527

1шт.

SE500728

Complete Block Assy Reman

REMAN FOR RE520385

1шт.

4

15H695

Pipe Plug

3/8"

1шт.

5

R115390

Bushing

1шт.

6

R75892

O-Ring

1шт.

7

D2361R

Ball

1шт.

8

R26650

Dowel Pin

SUB FOR B153R

2шт.

9

R121043

Valve

1шт.

10

R111137

Spring

1шт.

11

RE505501

Bleed Valve

1шт.

12

R119874

Bushing

1шт.

13

R132518

Plate

1шт.

14

19M7867

Screw

M8 X 25

2шт.

15

RE42713

Pipe Plug

7шт.

16

R116466

Plug

1шт.

17

AT13740

Drain Valve

1шт.

18

15H584

Pipe Plug

1/2"

1шт.

19

R48685

Dowel Pin

SUB FOR A120R

4шт.

20

R131182

Orifice

6шт.

21

T18891

Plug

2шт.

22

RE508185

Fitting

2шт.

23

U13639

O-Ring

1шт.

24

R114240

Bearing Cap

1шт.

25

R535005

Cap Screw

14шт.

26

R114241

Bearing Cap

6шт.

Выбрано товаров: 27