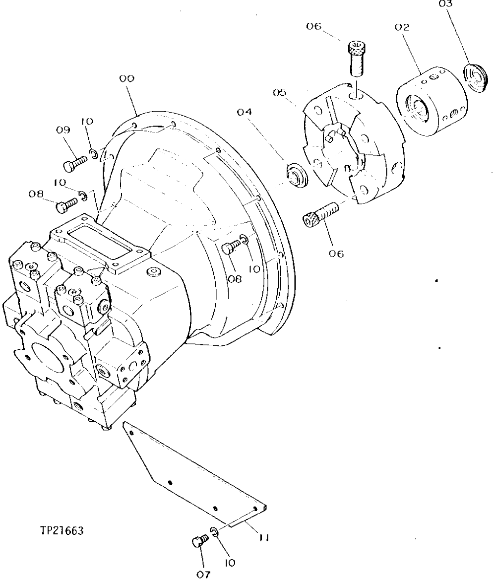
Запчасти John Deere 90D 86 - MAIN HYDRAULIC PUMP, GEARBOX AND DRIVE 3360 - EXCAVATOR 33

Схема запчастей John Deere 90D - 86 - MAIN HYDRAULIC PUMP, GEARBOX AND DRIVE 3360 - EXCAVATOR 33
FIT
1:1
100%

Артикул

Название

Примечание

Количество

0

4621877EX

HYDRAULIC PUMP

(REMANUFACTURED) ( AT217306 NO LONGER AVAILABLE) (SUB FOR TH108253)

1шт.

2

3038723

SLEEVE

(SUB FOR TH108254)

1шт.

3

30M7026

PLUG

50 MM, (SUB FOR TH100682)

1шт.

4

4063616

SEAL

(SUB FOR TH100683)

1шт.

5

4228189

COUPLING

(SUB FOR TH100684) (SUB FOR AT122329)

1шт.

6

T108085

CAP SCREW

M16 X 50

8шт.

7

19H1648

CAP SCREW

3/8" X 3/4"

4шт.

8

T22874

BOLT

9.525 X 28.448 MM (3/8" X 1.120")

5шт.

9

19H3483

CAP SCREW

3/8" X 1-1/8"

3шт.

10

12H304

LOCK WASHER

3/8", (SUB FOR TH101070)

12шт.

11

4205128

COVER

(SUB FOR TH108255)

1шт.

Выбрано товаров: 0