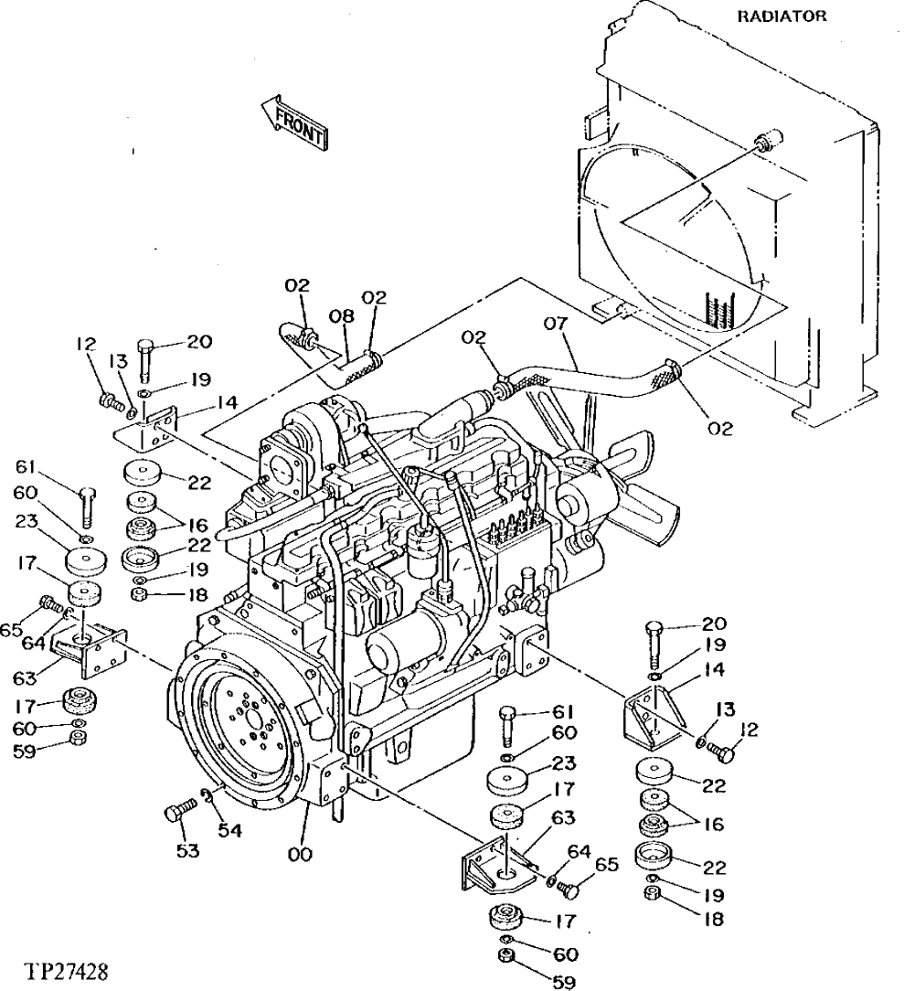
Запчасти John Deere 92DLC 14 - Engine 0400 REMOVAL AND INSTALLATION 6466AT014 6466AT014

Схема запчастей John Deere 92DLC - 14 - Engine 0400 REMOVAL AND INSTALLATION 6466AT014 6466AT014
FIT
1:1
100%

Артикул

Название

Примечание

Количество

0

Engine

1шт.

2

TY22472

Clamp

(SUB FOR AT145651 OR AR21999)

4шт.

7

TH110141

Radiator Hose

1шт.

8

AT166526

Hose

(SUB FOR TH111382)

1шт.

12

19H2717

Cap Screw

3/4" X 1-3/4"

8шт.

13

4156635

Washer

20 X 36 X 4.500 mm (SUB FOR TH101732)

8шт.

14

8038870

Bracket

(SUB FOR TH109407)

2шт.

16

4197144

Isolator

(SUB FOR TH109408)

4шт.

17

4197145

Isolator

(SUB FOR TH109409)

4шт.

18

J951018

Nut

(SUB FOR TH100890)

2шт.

19

4114406

Washer

19 X 36 X 4.500 mm (SUB FOR TH100891)

4шт.

20

J931805

Bolt

(SUB FOR TH110083)

2шт.

22

4189018

Retainer

(SUB FOR TH109410)

4шт.

23

4197147

Stop

(SUB FOR TH109411)

2шт.

53

19H3483

Cap Screw

3/8" X 1-1/8"

5шт.

54

12H304

Lock Washer

3/8"

5шт.

59

14M7277

Nut

M20

2шт.

60

N231749

Washer

20.620 X 38.100 X 6.350 mm (SUB FOR TH102927 OR T33089)

4шт.

61

19M7999

Cap Screw

M20 X 130

2шт.

63

8038869

Bracket

(SUB FOR TH109414)

2шт.

64

4114405

Washer

17 X 32 X 4.500 mm (SUB FOR TH101105)

8шт.

65

19H2994

Cap Screw

5/8" X 1-1/2" HS, SAE 8, 5/8" X 1-1/2"

8шт.

Выбрано товаров: 22