Запчасти John Deere 92DLC 6 - FUEL INJECTION PUMP AND OIL LUBE LINES 413 - ENGINE 4

Схема запчастей John Deere 92DLC - 6 - FUEL INJECTION PUMP AND OIL LUBE LINES 413 - ENGINE 4
FIT
1:1
100%

Артикул

Название

Примечание

Количество

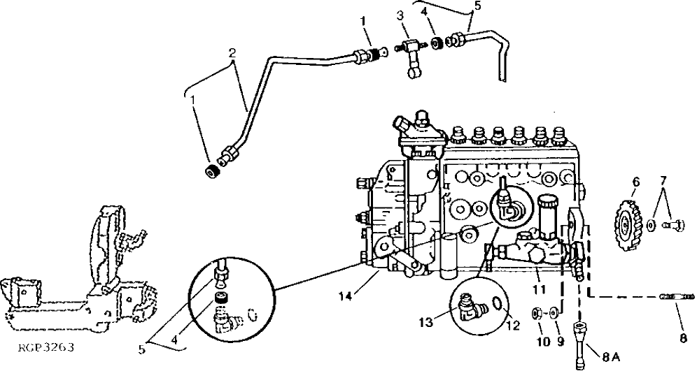
1

R51936

SEALING WASHER

2шт.

2

AR87562

OIL LINE

1шт.

3

AR87636

TEE FITTING

1шт.

R62106

SCREW

1шт.

R62107

WASHER

2шт.

4

R67264

PACKING

2шт.

5

AR87561

OIL LINE

1шт.

6

R66667

GEAR

(73 TEETH) (SUB R111387 CAM GEAR, R111388, (3) R63845 AND 19H3483)

1шт.

R111388

GEAR

(42 TEETH)

1шт.

7

AR95772

CAP SCREW

(USE WITH R66667)

3шт.

R63845

WASHER

(USE WITH R111388)

3шт.

19H3483

CAP SCREW

(USE WITH R111388)

3шт.

8

R114130

STUD

(SUB FOR R55396, THIS APPLICATION)

4шт.

8A

RE16302

FITTING

(INLET)

1шт.

9

M72490

WASHER

(SUB FOR R42729)

4шт.

10

14H1090

NUT

3/8" (SUB FOR R32511 OR E55662, APPL)

4шт.

11

RE35142

FUEL PUMP

1шт.

12

R79060

O-RING

1шт.

13

AR88903

ELBOW FITTING

1шт.

14

RE525113

FUEL INJECTION PUMP

(A) (PES6P110A720RS3209)

1шт.

SE500220

FUEL INJECTION PUMP REMAN

(B) (REMANUFACTURED FOR RE525113) (CALL 1-888-697-3626)

1шт.

Выбрано товаров: 21