Запчасти Komatsu D20A-7 ОСНОВН. МУФТА КОРПУС ОСНОВН. МУФТА¤ ДЕМПФЕР¤ ТРАНСМИССИЯ¤ РУЛЕВ. УПРАВЛЕНИЕ И КОНЕЧНАЯ ПЕРЕДАЧА

Схема запчастей Komatsu D20A-7 - ОСНОВН. МУФТА КОРПУС ОСНОВН. МУФТА¤ ДЕМПФЕР¤ ТРАНСМИССИЯ¤ РУЛЕВ. УПРАВЛЕНИЕ И КОНЕЧНАЯ ПЕРЕДАЧА
FIT
1:1
100%

Артикул

Название

Примечание

Количество

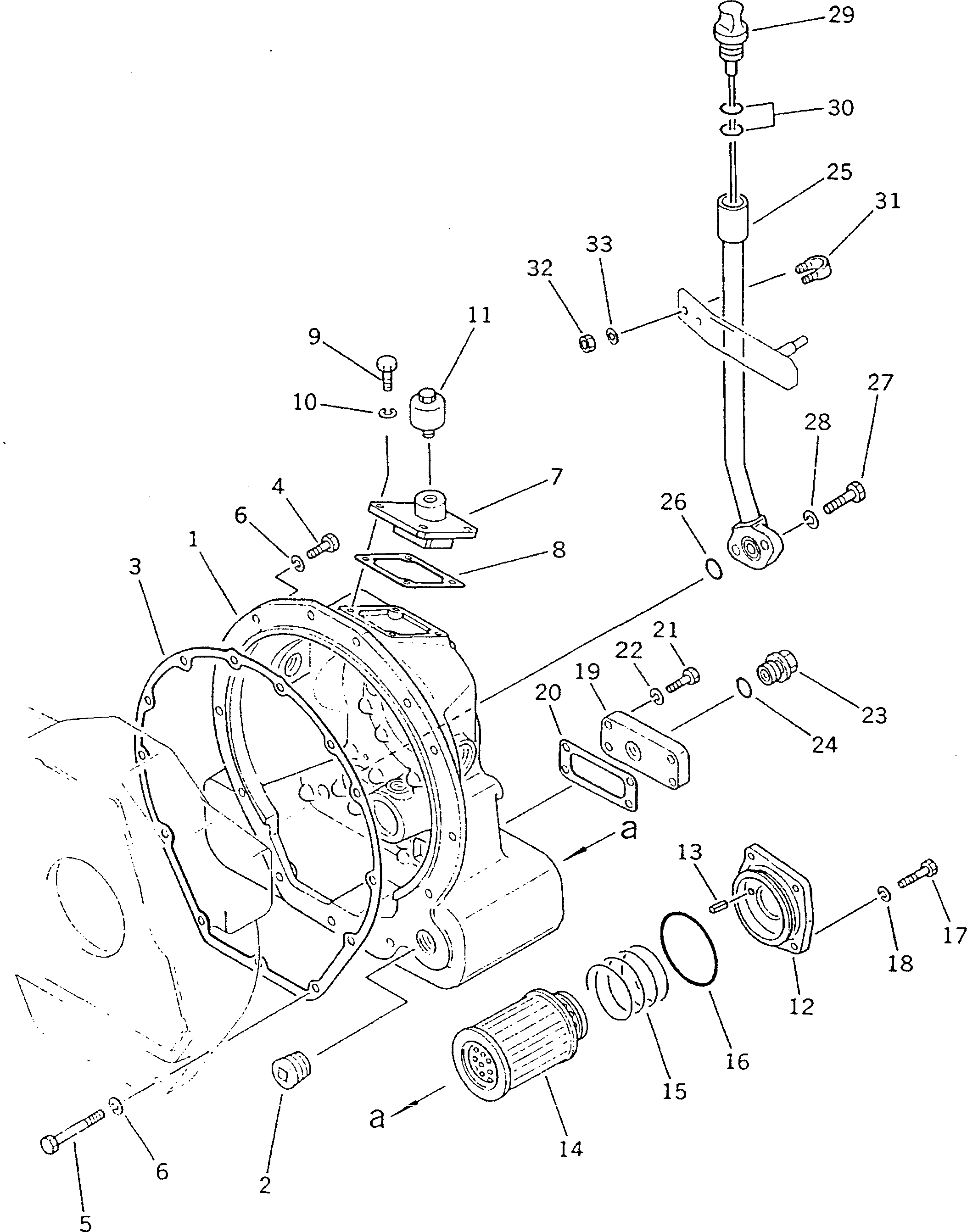
|1

102-10-00021

CASE ASS'Y

SN: 75001-UP

1шт.

1

0

CASE

SN: 75001-UP

1шт.

2

07043-01019

PLUG

SN: 75001-UP

1шт.

3

103-12-21121

GASKET

SN: 76516-UP

1шт.

|3

0

GASKET

SN: 75001-76515

1шт.

4

01010-51030

BOLT

SN: 75001-UP

9шт.

5

01010-51075

BOLT

SN: 75001-UP

3шт.

6

01602-21030

WASHER,SPRING

SN: 75001-UP

12шт.

7

102-10-53130

BRACKET

SN: 75001-UP

1шт.

8

102-10-43141

GASKET

SN: 76516-UP

1шт.

|8

0

GASKET

SN: 75001-76515

1шт.

9

01010-50820

BOLT

SN: 75001-UP

4шт.

10

01602-20825

WASHER,SPRING

SN: 75001-UP

4шт.

11

07030-00252

BREATHER

SN: 75001-UP

1шт.

12

102-10-43212

COVER

SN: 75001-UP

1шт.

13

04025-00640

PIN,SPRING

SN: 75001-UP

1шт.

14

102-10-43222

STRAINER

SN: 75001-UP

1шт.

15

102-10-43260

SPRING

SN: 75001-UP

1шт.

16

07000-02085

O-RING

SN: 75001-UP

1шт.

17

01010-50825

BOLT

SN: 75001-UP

4шт.

18

01602-20825

WASHER,SPRING

SN: 75001-UP

4шт.

19

102-10-43151

PLATE

SN: 75001-UP

1шт.

20

102-10-43161

GASKET

SN: 76516-UP

1шт.

|20

0

GASKET

SN: 75001-76515

1шт.

21

01010-50830

BOLT

SN: 75001-UP

4шт.

22

01602-20825

WASHER,SPRING

SN: 75001-UP

4шт.

23

07044-12412

PLUG

SN: 75001-UP

1шт.

24

07002-02434

O-RING

SN: 75001-UP

1шт.

25

102-10-43242

TUBE

SN: 75001-UP

1шт.

26

07000-03025

O-RING

SN: 75001-UP

1шт.

27

01010-51030

BOLT

SN: 75001-UP

2шт.

28

01602-21030

WASHER,SPRING

SN: 75001-UP

2шт.

29

102-10-43251

GAUGE,LEVEL

SN: 75001-UP

1шт.

30

07000-03022

O-RING

SN: 75001-UP

2шт.

31

07283-22236

CLIP

SN: 75001-UP

1шт.

32

01599-01011

NUT

SN: 75001-UP

2шт.

33

01643-31032

WASHER

SN: 75001-UP

2шт.

Выбрано товаров: 37