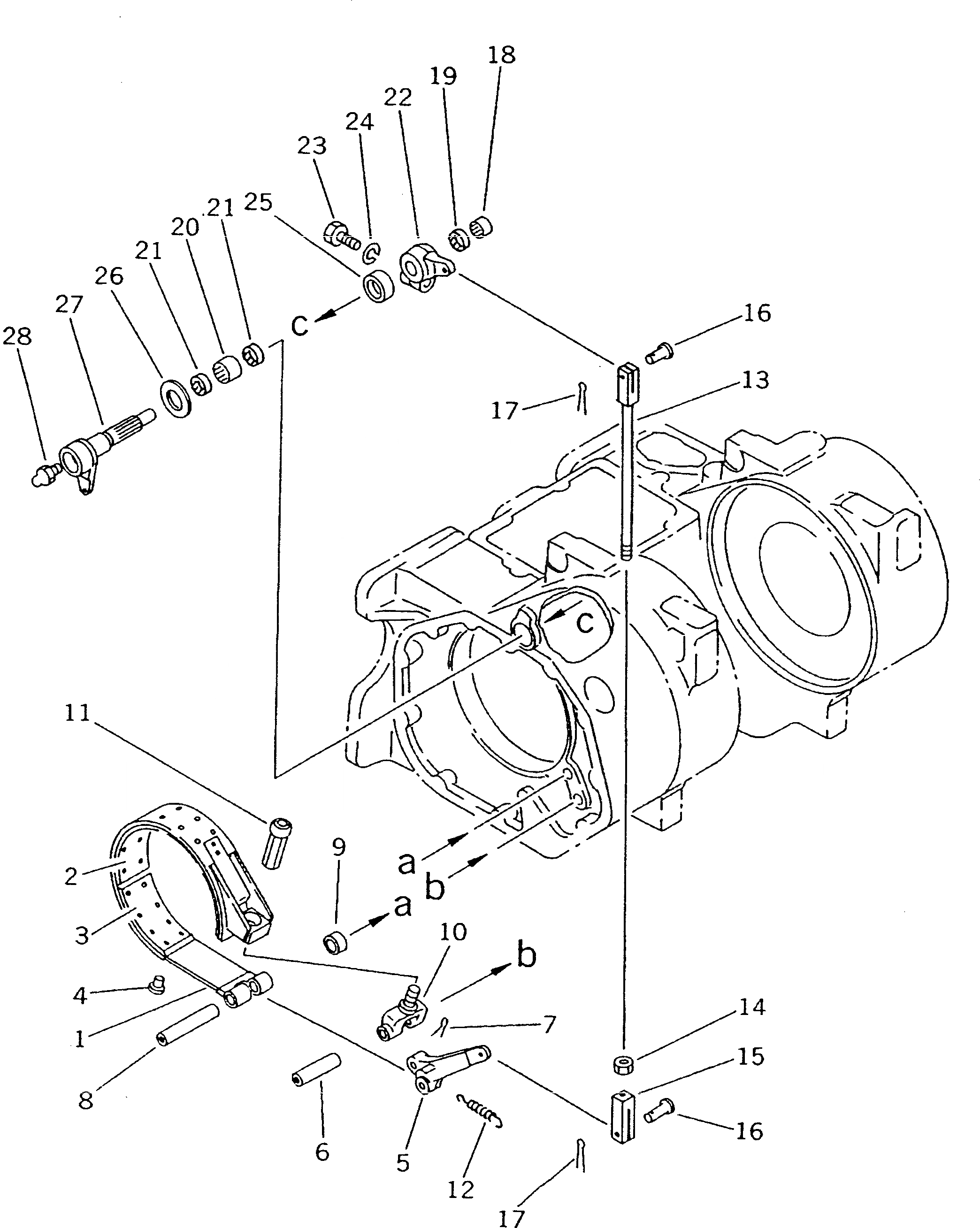
Запчасти Komatsu D20P-7A ТЯГОВ. ЛЕБЕДКА (ТОРМОЗНАЯ ЛЕНТА И МЕХАНИЗМ) РАБОЧЕЕ ОБОРУДОВАНИЕ

Схема запчастей Komatsu D20P-7A - ТЯГОВ. ЛЕБЕДКА (ТОРМОЗНАЯ ЛЕНТА И МЕХАНИЗМ) РАБОЧЕЕ ОБОРУДОВАНИЕ
FIT
1:1
100%

Артикул

Название

Примечание

Количество

|1

101-Z61-2111

BRAKE BAND ASS'Y

SN: 76516-UP

1шт.

|1

0

BRAKE BAND ASS'Y

SN: 75001-76515

1шт.

1

0

BAND,BRAKE

SN: 75001-UP

1шт.

2

101-Z61-2131

LINING

SN: 76516-UP

2шт.

|2

0

LINING

SN: 75001-76515

2шт.

3

101-Z61-2141

LINING

SN: 76516-UP

2шт.

|3

0

LINING

SN: 75001-76515

2шт.

4

04412-10510

RIVET

SN: 75001-UP

32шт.

5

101-Z61-2260

LEVER

SN: 75001-UP

1шт.

6

124-960-2630

PIN

SN: 75001-UP

1шт.

7

04050-13040

PIN,COTTER

SN: 75001-UP

1шт.

8

101-Z61-2210

PIN

SN: 75001-UP

1шт.

9

101-Z61-2220

COLLAR

SN: 75001-UP

1шт.

10

101-33-11310

BOLT

SN: 75001-UP

1шт.

11

112-961-2280

NUT

SN: 75001-UP

1шт.

12

112-961-2260

SPRING

SN: 75001-UP

1шт.

13

04244-51021

ROD

SN: 75001-UP

1шт.

14

01580-11008

NUT

SN: 75001-UP

1шт.

15

04211-21055

YOKE

SN: 75001-UP

1шт.

16

04205-11030

PIN

SN: 75001-UP

2шт.

17

04050-13015

PIN,COTTER

SN: 75001-UP

2шт.

18

06120-02016

BEARING,NEEDLE

SN: 75001-UP

1шт.

19

06122-02004

SEAL,BEARING

SN: 75001-UP

1шт.

20

06120-02820

BEARING,NEEDLE

SN: 75001-UP

1шт.

21

06122-02804

SEAL,BEARING

SN: 75001-UP

2шт.

22

101-Z61-2240

LEVER

SN: 75001-UP

1шт.

23

01010-51245

BOLT

SN: 75001-UP

1шт.

24

01602-21236

WASHER,SPRING

SN: 75001-UP

1шт.

25

101-Z61-2230

COLLAR

SN: 75001-UP

1шт.

26

01640-23045

WASHER

SN: 75001-UP

1шт.

27

101-Z61-2250

SHAFT

SN: 75001-UP

1шт.

28

07020-00000

FITTING,GREASE

SN: 75001-UP

1шт.

Выбрано товаров: 32