Запчасти Komatsu D20S-7-M LOGGING РУКОЯТЬ РАБОЧЕЕ ОБОРУДОВАНИЕ

Схема запчастей Komatsu D20S-7-M - LOGGING РУКОЯТЬ РАБОЧЕЕ ОБОРУДОВАНИЕ
FIT
1:1
100%

Артикул

Название

Примечание

Количество

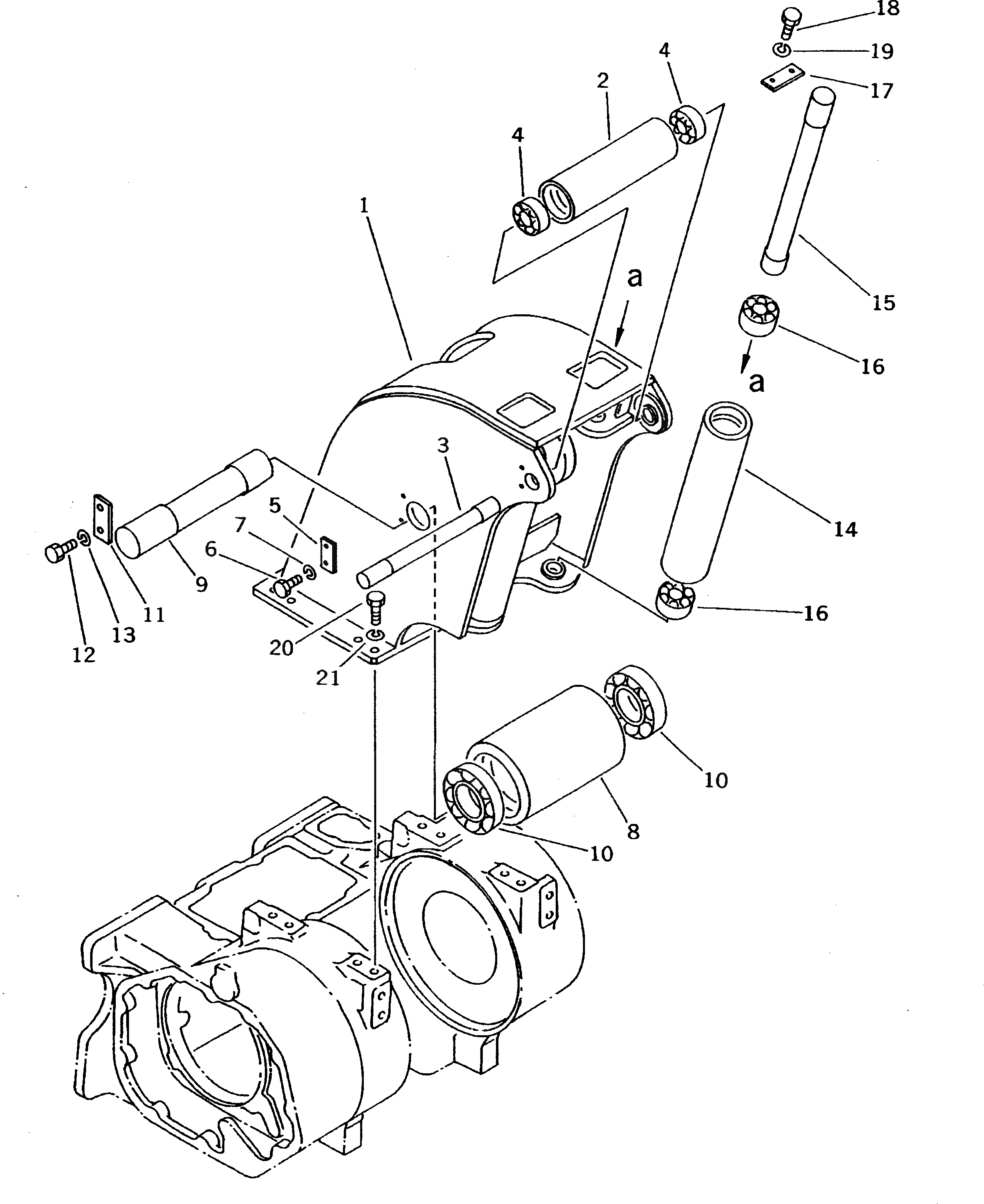
1

101-Z61-4110

FRAME

SN: 61132-UP

1шт.

2

101-Z61-4120

ROLLER

SN: 61132-UP

1шт.

3

101-Z61-4130

SHAFT

SN: 61132-UP

1шт.

4

06044-06206

BEARING,BALL

SN: 61132-UP

2шт.

5

04082-00110

LOCK

SN: 61132-UP

2шт.

6

01010-81020

BOLT

SN: 61132-UP

2шт.

7

01602-21030

WASHER,SPRING

SN: 61132-UP

2шт.

8

101-75-28221

ROLLER

SN: 61132-UP

1шт.

9

101-75-28231

SHAFT

SN: 61132-UP

1шт.

10

06044-06311

BEARING,BALL

SN: 61132-UP

2шт.

11

04082-00412

LOCK

SN: 61132-UP

1шт.

12

01010-81230

BOLT

SN: 61132-UP

2шт.

13

01602-21236

WASHER,SPRING

SN: 61132-UP

2шт.

14

101-Z61-4140

ROLLER

SN: 61132-UP

2шт.

15

101-Z61-4150

SHAFT

SN: 61132-UP

2шт.

16

06044-06206

BEARING,BALL

SN: 61132-UP

4шт.

17

04082-00110

LOCK

SN: 61132-UP

2шт.

18

01010-81020

BOLT

SN: 61132-UP

4шт.

19

01602-21030

WASHER,SPRING

SN: 61132-UP

4шт.

20

01010-81635

BOLT

SN: 61132-UP

8шт.

21

01643-31645

WASHER

SN: 61132-UP

8шт.

Выбрано товаров: 21