Запчасти Komatsu D21PL-7 ТРАНСМИССИЯ (F-R) (КОРПУС) (/) (ДЛЯ MONO РЫЧАГ РУЛЕВ. УПРАВЛЕНИЕ) ОСНОВН. МУФТА¤ ДЕМПФЕР¤ ТРАНСМИССИЯ¤ РУЛЕВ. УПРАВЛЕНИЕ И КОНЕЧНАЯ ПЕРЕДАЧА

Схема запчастей Komatsu D21PL-7 - ТРАНСМИССИЯ (F-R) (КОРПУС) (/) (ДЛЯ MONO РЫЧАГ РУЛЕВ. УПРАВЛЕНИЕ) ОСНОВН. МУФТА¤ ДЕМПФЕР¤ ТРАНСМИССИЯ¤ РУЛЕВ. УПРАВЛЕНИЕ И КОНЕЧНАЯ ПЕРЕДАЧА
FIT
1:1
100%

Артикул

Название

Примечание

Количество

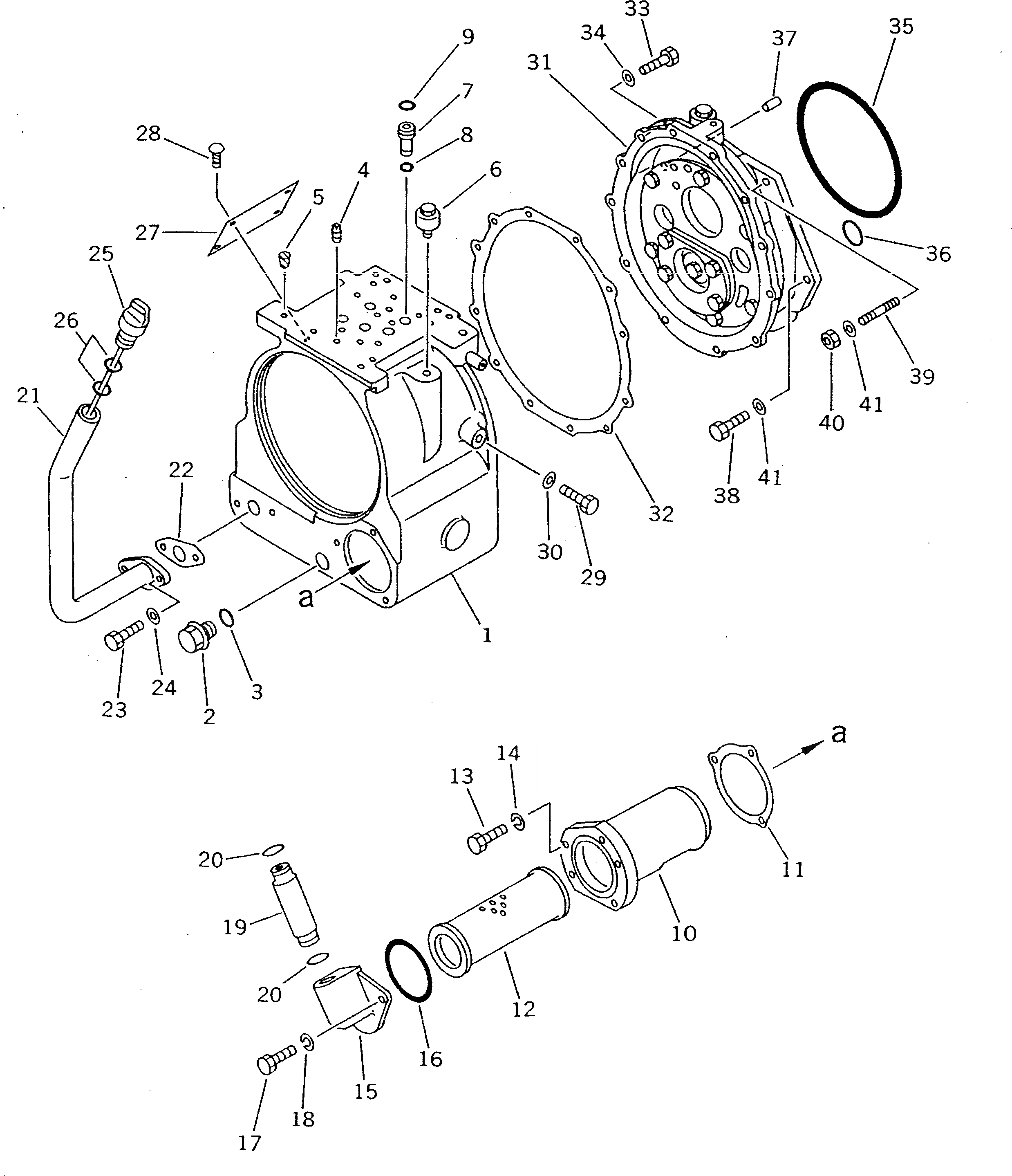
|1

103-15-00602

TRANSMISSION ASS'Y

SN: 62001-UP

1шт.

|$$2

THIS ASSEMBLY CONSISTS OF ALL PARTS SHOWN IN FIGS.2501 TO 2508.

-1шт.

|1

103-15-00612

TRANSMISSION ASS'Y

SN: 62001-UP

1шт.

|$$4

THIS ASSEMBLY CONSISTS OF ALL PARTS SHOWN IN FIGS.2501 TO 2504 AND 2506 TO 2508.

-1шт.

1

103-15-41110

CASE

SN: 62001-UP

1шт.

2

07044-12412

PLUG

SN: 62001-UP

1шт.

3

07002-02434

O-RING (K1)

SN: 62001-UP

1шт.

4

07042-20211

PLUG

SN: 62001-UP

1шт.

5

07049-01215

PLUG

SN: 62001-UP

2шт.

6

07030-00252

BREATHER

SN: 62001-UP

1шт.

7

103-15-31310

SLEEVE

SN: 62001-UP

5шт.

8

07000-72010

O-RING (K1)

SN: 62001-UP

5шт.

9

07000-72012

O-RING (K1)

SN: 62001-UP

5шт.

10

103-15-31710

CASE

SN: 62001-UP

1шт.

11

113-15-21721

GASKET (K1)

SN: 62131-UP

1шт.

|11

0

GASKET (K1)

SN: 62001-62130

1шт.

12

362-15-11730

SCREEN

SN: 62001-UP

1шт.

13

01010-50835

BOLT

SN: 62001-UP

3шт.

14

01602-20825

WASHER,SPRING

SN: 62001-UP

3шт.

15

113-15-21751

COVER

SN: 62001-UP

1шт.

16

07000-02095

O-RING (K1)

SN: 62001-UP

1шт.

17

01010-50825

BOLT

SN: 62001-UP

2шт.

18

01602-20825

WASHER,SPRING

SN: 62001-UP

2шт.

19

103-15-31760

SLEEVE

SN: 62001-UP

1шт.

20

07000-73028

O-RING (K1)

SN: 62001-UP

2шт.

21

103-15-38111

FILLER

SN: 62001-UP

1шт.

22

103-15-28131

GASKET (K1)

SN: 62131-UP

1шт.

|22

0

GASKET (K1)

SN: 62001-62130

1шт.

23

01010-51030

BOLT

SN: 62001-UP

2шт.

24

01643-31032

WASHER

SN: 62001-UP

2шт.

25

103-15-38122

GAUGE

SN: 62001-UP

1шт.

26

07000-03022

O-RING (K1)

SN: 62001-UP

2шт.

27

09608-05080

PLATE¤ NAME,(LIMITED SUPPLY)

SN: 62001-UP

1шт.

28

04418-13060

SCREW

SN: 62001-UP

4шт.

29

01010-51050

BOLT

SN: 62001-UP

2шт.

30

01640-21016

WASHER

SN: 62001-UP

2шт.

31

103-15-00620

TRANSFER ASS'Y

SN: 62001-UP

1шт.

32

103-15-31121

GASKET (K1)

SN: 62001-UP

1шт.

|32

103-15-31120

GASKET (K1)

SN: 62001-UP

1шт.

33

01010-51030

BOLT

SN: 62001-UP

12шт.

34

01643-31032

WASHER

SN: 62001-UP

12шт.

35

07000-05220

O-RING (K1)

SN: 62001-UP

1шт.

36

07000-73025

O-RING (K1)

SN: 62001-UP

1шт.

37

04020-01024

PIN,DOWEL

SN: 62001-UP

1шт.

38

01010-51230

BOLT

SN: 62001-UP

5шт.

39

01124-51230

STUD

SN: 62001-UP

2шт.

40

01580-11210

NUT

SN: 62001-UP

2шт.

41

01643-31232

WASHER

SN: 62001-UP

7шт.

Выбрано товаров: 48