Запчасти Komatsu D21Q-7 ТРАНСМИССИЯ (F-R) (КОРПУС) (/7) ОСНОВН. МУФТА¤ ДЕМПФЕР¤ ТРАНСМИССИЯ¤ РУЛЕВ. УПРАВЛЕНИЕ И КОНЕЧНАЯ ПЕРЕДАЧА

Схема запчастей Komatsu D21Q-7 - ТРАНСМИССИЯ (F-R) (КОРПУС) (/7) ОСНОВН. МУФТА¤ ДЕМПФЕР¤ ТРАНСМИССИЯ¤ РУЛЕВ. УПРАВЛЕНИЕ И КОНЕЧНАЯ ПЕРЕДАЧА
FIT
1:1
100%

Артикул

Название

Примечание

Количество

|1

104-15-00082

TRANSMISSION ASS'Y

SN: 61056-UP

1шт.

|1

0

TRANSMISSION ASS'Y

SN: 61001-61055

1шт.

|$$3

THESE ASSEMBLIES CONSIST OF ALL PARTS SHOWN IN FIGS.2511 TO 2519.

-1шт.

|1

104-15-32032

TRANSMISSION ASS'Y

SN: 61056-UP

1шт.

|1

0

TRANSMISSION ASS'Y

SN: 61001-61055

1шт.

|$$6

THESE ASSEMBLIES CONSIST OF ALL PARTS SHOWN IN FIGS.2511 TO 2515 AND 2517 TO 2519.

-1шт.

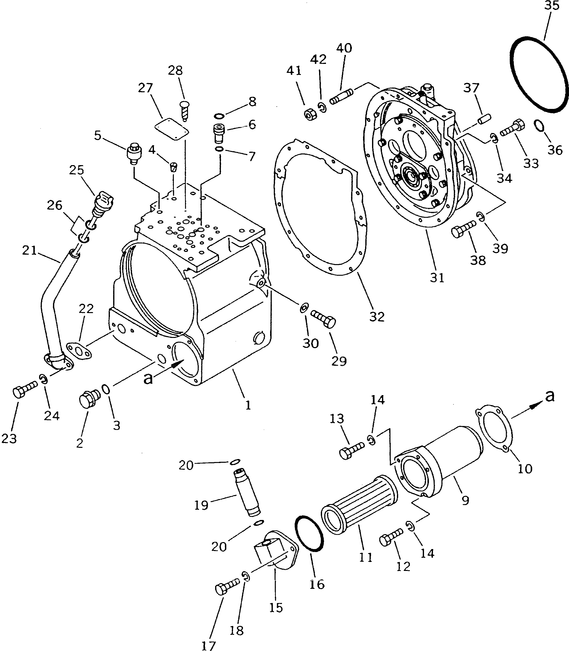
1

104-15-41110

CASE

SN: 61001-UP

1шт.

2

07044-12412

PLUG

SN: 61001-UP

1шт.

3

07002-02434

O-RING (K1)

SN: 61001-UP

1шт.

4

07049-01215

PLUG

SN: 61001-UP

2шт.

5

07030-00252

BREATHER

SN: 61001-UP

1шт.

6

113-15-21310

SLEEVE

SN: 61001-UP

6шт.

7

07000-72010

O-RING (K1)

SN: 61001-UP

6шт.

8

07000-72012

O-RING (K1)

SN: 61001-UP

6шт.

9

104-15-21710

CASE

SN: 61001-UP

1шт.

10

113-15-21721

GASKET (K1)

SN: 61076-UP

1шт.

|10

0

GASKET (K1)

SN: 61001-61075

1шт.

11

113-15-21730

SCREEN

SN: 61001-UP

1шт.

12

01010-50835

BOLT

SN: 61001-UP

1шт.

13

01010-50845

BOLT

SN: 61001-UP

2шт.

14

01602-20825

WASHER,SPRING

SN: 61001-UP

3шт.

15

104-15-21740

COVER

SN: 61001-UP

1шт.

16

07000-02095

O-RING (K1)

SN: 61001-UP

1шт.

17

01010-50820

BOLT

SN: 61001-UP

2шт.

18

01602-20825

WASHER,SPRING

SN: 61001-UP

2шт.

19

113-15-21760

SLEEVE

SN: 61001-UP

1шт.

20

07000-73028

O-RING (K1)

SN: 61001-UP

2шт.

21

104-15-38110

FILLER

SN: 61001-UP

1шт.

22

103-15-28131

GASKET (K1)

SN: 61076-UP

1шт.

|22

0

GASKET (K1)

SN: 61001-61075

1шт.

23

01010-51030

BOLT

SN: 61001-UP

2шт.

24

01602-21030

WASHER,SPRING

SN: 61001-UP

2шт.

25

104-15-28120

GAUGE

SN: 61001-UP

1шт.

26

07000-03022

O-RING (K1)

SN: 61001-UP

2шт.

27

09608-05080

PLATE¤ NAME,(LIMITED SUPPLY)

SN: 61001-UP

1шт.

28

04418-13060

SCREW

SN: 61001-UP

4шт.

29

01010-51465

BOLT

SN: 61001-UP

2шт.

30

01640-21426

WASHER

SN: 61001-UP

2шт.

31

104-15-00420

TRANSFER ASS'Y

SN: 61001-UP

1шт.

32

113-15-21121

GASKET (K1)

SN: 61076-UP

1шт.

|32

0

GASKET (K1)

SN: 61001-61075

1шт.

33

01010-51030

BOLT

SN: 61001-UP

12шт.

34

01602-21030

WASHER,SPRING

SN: 61001-UP

12шт.

35

07000-05220

O-RING (K1)

SN: 61001-UP

1шт.

36

07000-73025

O-RING (K1)

SN: 61001-UP

1шт.

37

04020-01024

PIN,DOWEL

SN: 61001-UP

1шт.

38

01010-51230

BOLT

SN: 61001-UP

5шт.

39

01602-21236

WASHER,SPRING

SN: 61001-UP

5шт.

40

01124-51230

STUD

SN: 61001-UP

2шт.

41

01580-11210

NUT

SN: 61001-UP

2шт.

42

01602-21236

WASHER,SPRING

SN: 61001-UP

2шт.

Выбрано товаров: 51